Schemat blokowy: Obliczenia obciąŜeń wiatrem

Transkrypt

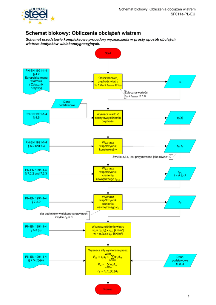
Schemat blokowy: Obliczenia obciąŜeń wiatrem
Schemat blokowy: Obliczenia obciąŜeń wiatrem
SF011a-PL-EU
Schemat blokowy: Obliczenia obciąŜeń wiatrem
Schemat przedstawia kompleksowe procedury wyznaczania w prosty sposób obciąŜeń
wiatrem budynków wielokondygnacyjnych.
Start
PN-EN 1991-1-4
§ 4.2
Europejska mapa
wiatrowa
( Załącznik
Krajowy)
Oblicz bazową
prędkość wiatru
vb = cdir x cseason x vb,0
vb
Zalecana wartość
cdir i cseason to 1,0
Dane
podstawowe
PN-EN 1991-1-4
§ 4.5
Wyznacz wartość
szczytową ciśnienia
prędkości
qp(z)
PN-EN 1991-1-4
§ 6.2 and 6.3
Wyznacz
współczynnik
konstrukcyjny
cs, cd
Zwykle cs i cd jest przyjmowana jako równe1,0
PN-EN 1991-1-4
§ 7.2.2 and 7.2.3
PN-EN 1991-1-4
§ 7.2.9
Wyznacz
współczynnik
ciśnienia
zewnętrznego cpe,J
cpe,i
i = A to J
Wyznacz
współczynnik
ciśnienia
wewnętrznego cpi
cpi
dla budynków wielokondygnacyjnych
zwykle cpi = 0
PN-EN 1991-1-4
§ 5.3 (3)
PN-EN 1991-1-4
§ 7.5 (3)-(4)
Wyznacz ciśnienie wiatru
we = qp(ze) x cpe [kN/m²]
wi = qp(zi) x cpi [kN/m²]
Wyznacz siły wywierane przez
wiatr
Fwe = c s c d × ∑ w e Aref
surfaces
Fwi =
∑ w i Aref
Dane
podstawowe
b, h, d
surfaces
Ffr = c fr q p ( z e )Afr
Koniec
1
Schemat blokowy: Obliczenia obciąŜeń wiatrem
SF011a-PL-EU
Wyznacz wartości szczytowej ciśnienia prędkości
Start
Oblicz stosunek h/b
typowe dla budynków
wielokondygnacyjnych
h > 2b
Budynek powinien być traktowany
jako wieloczęściowy
b < h ≤ 2b
Budynek powinien być traktowany
jako dwuczęściowy
h≤b
Budynek moŜe być traktowany
jako jedna część
Wyznacz wartości wejściowe
cr(z), co(z), kI, z0
PN-EN
1991-1-4
§ 4.3.2
Wyznacz
współczynnik
chropowatości
terenu cr(z)
PN-EN
1991-1-4
§ 4.3.3
Wyznacz
współczynnik
orografii co(z)
dla budynków na
wzgórzach, w przeciwnym
wypadku co(z) = 1,0
Wyznacz
współczynnik
turbulencji kI
Załącznik
krajowy
Wyznacz
wysokość
chropowatości
z0
PN-EN
1991-1-4
Tablica 4.1
Wartość
zalecana
kI = 1,0
cr(z), co(z),
kI, z0
PN-EN 1991-1-4
§ 4.3 eq. (4.3)
Oblicz średnią prędkość wiatru
Oblicz intensywność turbulencji
kI
lV ( z ) =
co ( z ) × ln( z / z0 )
v m (z) = cr (z ) × c o (z ) × v b
PN-EN 1991-1-4
§ 4.4 eq. (4.7)
gdzie z = min (z, zmin)
PN-EN 1991-1-4
§ 4.5 eq. (4.8)
Oblicz wartość szczytową ciśnienia prędkości
1
qp ( z ) = [1 + 7lV ( z )] × ρ × v m2 ( z )
2
Powrót
2
Schemat blokowy: Obliczenia obciąŜeń wiatrem
SF011a-PL-EU
Wyznaczenie współczynnika ciśnienia zewnętrznego
Start
Wyznacz wielkość
obciąŜonej
powierzchni A [m²]
A > 10 m²
cpe,i = cpe,10
1 < A < 10 m²
cpe,i = cpe,1 – (cpe,1 –
cpe,10) x log10 A
1>A
cpe,i = cpe,1
typowe dla budynków
wielokondygnacyjnych
cpe,i
PN-EN 1991-1-4
§ 7.2.2
e<d
Oblicz stosunek e/d
i podziel ściany na strefy
A,B,C,D & E
e≥d
PN-EN 1991-1-4
Tablica 7.1
e ≥ 5d
Wyznacz zalecane wartości
cpe współczynników
ciśnienia zewnętrznego dla
ścian pionowych budynków
o rzucie prostokątnym
Współczynnik
ciśnienia dla dachu
PN-EN 1991-1-4
§ 7.2.3
e = min (b, 2h)
b wymiar
poprzeczny do
kierunku wiatru
Podziel dach na strefy
F, G, H, I waŜne przy
dachach płaskich
o nachyleniach -5° < < 5°
UWAGA: JeŜeli nachylenie
dachu jest > 5° patrz SF014
e = min (b, 2h)
b wymiar poprzeczny
do kierunku wiatru
UWAGA: Opis dla dachów płaskich
PN-EN 1991-1-4
Tablica 7.2
Wyznacz współczynnik
ciśnienia zewnętrznego cpe
dachów płaskich
Powrót
3
Schemat blokowy: Obliczenia obciąŜeń wiatrem
SF011a-PL-EU
Quality Record
RESOURCE Title
Schemat blokowy: Obliczenia obciąŜeń wiatrem
Reference(s)
ORIGINAL DOCUMENT
Name
Company
Date
Created by
Matthias Oppe
RWTH
29/06/05
Technical content checked by
Gerhard Sedlacek
RWTH
13/07/05
1. UK
G W Owens
SCI
24/10/05
2. France
A Bureau
CTICM
18/10/05
3. Sweden
A Olsson
SBI
21/10/05
4. Germany
C Müller
RWTH
14/10/05
5. Spain
J Chica
Labein
19/10/05
G W Owens
SCI
5/06/06
Editorial content checked by
Technical content endorsed by the
following STEEL Partners:
Resource approved by Technical
Coordinator
TRANSLATED DOCUMENT
This translation made and checked by:
B. Stankiewicz, PRz
Translated resource approved by
4
Schemat blokowy: Obliczenia obciąŜeń wiatrem
SF011a-PL-EU
Wrapper Information
Title
Schemat blokowy: Obliczenia obciąŜeń wiatrem
Series
Description
Schemat przedstawia kompleksowe procedury wyznaczania w prosty sposób obciąŜeń wiatrem
budynków wielokondygnacyjnych.
Access Level Expertise
Practitioner
Identifiers
Filename
SF011a-PL-EU.vsd
Resource Type
Schemat blokowy
Viewpoint
Engineer
Subject
Application Area(s)
Budynki wielokondygnacyjne
Dates
Created Date
29/06/05
Last Modified Date
21/10/05
Format
Category
Checked Date
Valid From
Valid To
Languages
Polski
Contacts
Author
Matthias Oppe, RWTH
Checked By
Gerhard Sedlacek, RWTH
Approved By
Editor
Last Modified By
Keywords
ObciąŜenia wiatrem, budynki wielokondygnacyjne
See Also
Eurocode Reference
Worked Examples
Commentary
Discussion
Other
Coverage
National Applicability
EU
Special
Instructions
5