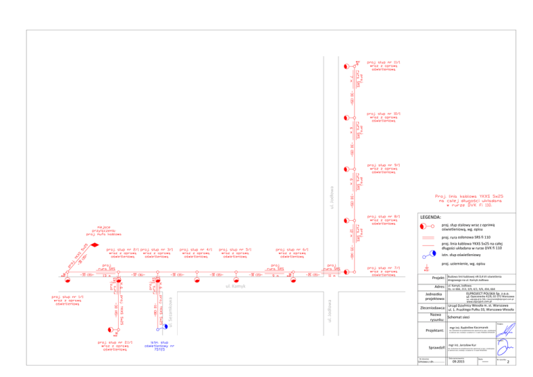
ul. Kamyk u l. Jo d ło wau l. Jo d ło wau l. Sezam ko wa LEGENDA

Transkrypt

ul. Kamyk u l. Jo d ło wau l. Jo d ło wau l. Sezam ko wa LEGENDA
ul. Jodłowa
Ω
LEGENDA:
proj. słup stalowy wraz z oprawą
oświetleniową, wg. opisu
proj. rura osłonowa SRS fi 110
proj. linia kablowa YKXS 5x25 na całej
długości układana w rurze DVK fi 110
istn. słup oświetleniowy
proj. uziemienie, wg. opisu
Ω
Ω
Ω
Projekt:
Adres:
ul. Jodłowa
ul. Sezamkowa
ul. Kamyk
Budowa linii kablowej nN 0,4 kV oświetlenia
drogowego na ul. Kamyk Jodłowa
ul. Kamyk, Jodłowa.
Dz. nr 666, 213, 3/9, 4/1, 9/6, 434, 664
ELPROJECT POLSKA Sp. z.o.o.
ul. Opaczewska 42/8, 02-372 Warszawa
Jednostka
projektowa:
tel. +48 606-873-740, [email protected]
www.elproject.com.pl
Urząd Dzielnicy Wesoła m. st. Warszawa
Zleceniodawca: ul. 1. Praskiego Pułku 33, Warszawa-Wesoła
Nazwa
Schemat sieci
rysunku:
Podpis:
Projektant:
mgr inż. Radosław Kaczmarek
Upr. budowlane do projektowania bez ograniczeń w spec. instalacyjnej
w zakresie sieci, instalacji i urzadzeń el. nr ewid: POM/0217/POOE/09
Ω
Podpis:
Sprawdził:
Nr zlecenia:
Umowa z dn...............
mgr inż. Jarosław Kur
Upr. budowlane do projektowania bez ograniczeń w spec. instalacyjnej
w zakresie sieci, instalacji i urzadzeń el. nr ewid:78/Gd/2002
Data opracowania:
09.2015
___
Skala:
Nr rysunku:
2