Zanieczyszczone powietrze Biogaz Odcieki Rozłożone tłuszcze

Transkrypt

Zanieczyszczone powietrze Biogaz Odcieki Rozłożone tłuszcze
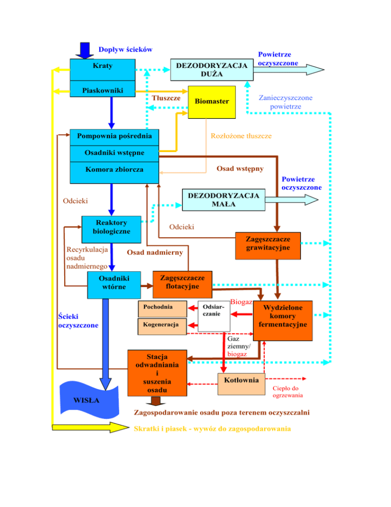
Dopływ ścieków
Kraty
DEZODORYZACJA
DUŻA
Piaskowniki
Tłuszcze
Powietrze
oczyszczone
Zanieczyszczone
powietrze
Biomaster
Rozłożone tłuszcze
Pompownia pośrednia
Osadniki wstępne
Osad wstępny
Komora zbiorcza
Powietrze
oczyszczone
DEZODORYZACJA
MAŁA
Odcieki
Reaktory
biologiczne
Recyrkulacja
osadu
nadmiernego
Odcieki
Osad nadmierny
Osadniki
wtórne
Zagęszczacze
flotacyjne
Pochodnia
Ścieki
oczyszczone
Odsiarczanie
Biogaz
Kogeneracja
Stacja
odwadniania
i
suszenia
osadu
WISŁA
Zagęszczacze
grawitacyjne
Wydzielone
komory
fermentacyjne
Gaz
ziemny/
biogaz
Kotłownia
Ciepło do
ogrzewania
Zagospodarowanie osadu poza terenem oczyszczalni
Skratki i piasek - wywóz do zagospodarowania