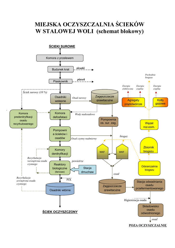
Zobacz schemat oczyszczalni

Transkrypt

Zobacz schemat oczyszczalni
MIEJSKA OCZYSZCZALNIA ŚCIEKÓW
W STALOWEJ WOLI (schemat blokowy)
ŚCIEKI SUROWE
Komora z przelewem
burzowym
skratki
Budynek krat
Pochodnia
biogazu
piasek
Piaskownik
Energia
elektryczna
Energia
cieplna
Energia
cieplna
Ściek surowy (10 %)
Osadniki
wstępne
`
Osad surowy
nadosadowe
Komora
defosfatacj
i
Komora
predenitryfikacji
osadu
recyrkulowanego
Pompowni
a ścieków i
osadów
Pompownia
os. sur. zag.
Węzeł
roz-pom.
biogaz
Osad czynny nadmierny
WKF
WKF
Zbiornik
biogazu
powietrze
Reaktory
biologiczne
(tlenowe)
Recyrkulacja
zewnętrzna osadu
czynnego
Kotły
gazowe
Agregaty
prądotwórcze
Wody nadosadowe
Komory
denitryfikacji
Recyrkulacja
wewnętrzna osadu
czynnego
Zagęszczacze
grawitacyjne
osadu surowego
Stacja
dmuchaw
Odsiarczalnia
biogazu
osad
PIX
Osadniki wtórne
ŚCIEK OCZYSZCZONY
Zagęszczacze
grawitacyjne
sosadu
surowego
Stacja odwadniania
osadu
przefermentowanego
Higienizacja osadu
Składowisko
osadu
odwodnionego
osad
POZA OCZYSZCZALNIĘ