Magiczne Bloczki - nadwaga_anoreksja

Transkrypt

Magiczne Bloczki - nadwaga_anoreksja
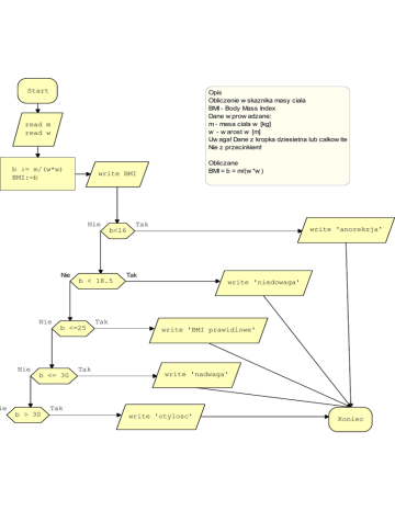
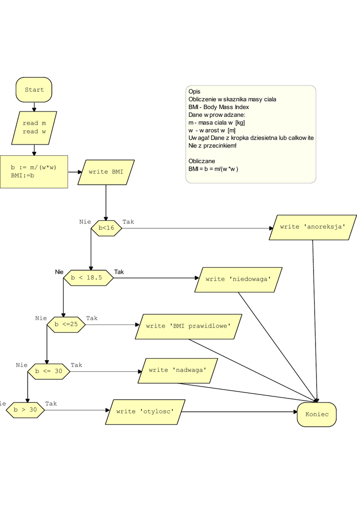
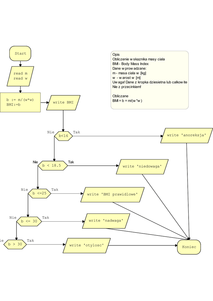
Start
Opis
Obliczenie w skaznika masy ciala
BMI - Body Mass Index
Dane w prow adzane:
m - masa ciala w [kg]
w - w arost w [m]
Uw aga! Dane z kropka dziesietna lub calkow ite
Nie z przecinkiem!
read m
read w
b := m/(w*w)
BMI:=b
Obliczane
BMI = b = m/(w *w )
write BMI
Nie
Tak
write 'anoreksja'
b<16
Nie
b < 18.5
Nie
write 'niedowaga'
Tak
b <=25
Nie
Tak
b <= 30
ie
Tak
write 'BMI prawidlowe'
write 'nadwaga'
Tak
b > 30
write 'otylosc'
Koniec