Magiczne bloczki - informatyka

Transkrypt

Magiczne bloczki - informatyka
ZADANIA POWTÓRZENIOWE Z ALGORYTMÓW
Magiczne Bloczki
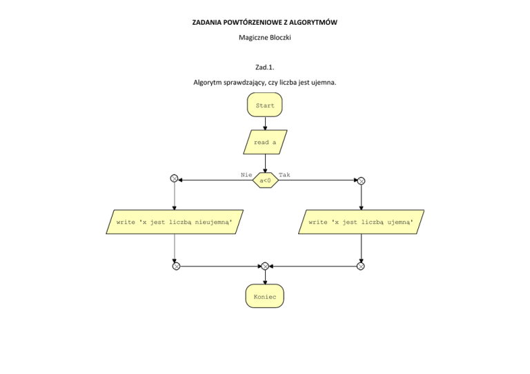
Zad.1.
Algorytm sprawdzający, czy liczba jest ujemna.
Start
read a
Nie
a<0
write 'x jest liczbą nieujemną'
Tak
write 'x jest liczbą ujemną'
Koniec
Zad. 2.
Algorytm wyznaczający maksymalną z trzech liczb.
Start
read a,b
Nie
Nie
write b
a>b
a==b
Tak
Tak
write 'liczby są równe'
write a
Koniec
Zad.3.
Algorytm, sprawdzający, czy podana liczba jest pierwsza.
Zad.4.
Algorytm sprawdzający czy liczba jest podzielna przez 5.
Zad. 5.
Prosty kalkulator.