PW_ rys 5 Skrzyżowanie wyniesione

Transkrypt

PW_ rys 5 Skrzyżowanie wyniesione
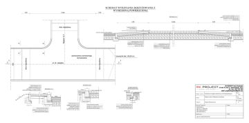
SCHEMAT WYKONANIA SKRZYŻOWANIA Z
WYNIESIONĄ POWIERZCHNIĄ
150
3166
150
warstwa ścieralna z BA dla KR2 - gr. 5 cm
PRZEKRÓJ C-C
podbudowa zasadnicza z BA dla KR2 - gr. 7 cm
podbudowa z kruszywa łamanego stab.
mech. gr. 20 cm
150
skos najazdowy
3166
krawężnik betonowy o
wym. 20x30 cm
+12
B
Sięgacz nr 4
pochylenie zgodnie z profilem podłużnym
A
150
+10
+10
0
0
+12
pochylenie zgodnie z profilem podłużnym
kostka granitowa. gr. 9-11 cm
podsypka cem.-piaskowa 1:4 - gr. 4 cm
podbudowa z kruszywa łamanego stab.
mech. gr. 20 - 30 cm
kostka betonowa. gr. 8 cm
opornik granitowy 11x22cm
podsypka cem.-piaskowa 1:4 - gr. 4 cm
podsypka cem.-piaskowa (1:4) gr. 5 cm
ława betonowa (C8/10)z oporem
ul. W. Łokietka
kraweżnik bet. 20x30 cm
skos najazdowy
powierzchnia wyniesionego
skrzyżowania
skos najazdowy
C
PRZEKRÓJ B-B
kostka betonowa gr. 8 cm
szczegół ustawienia
opornika granitowego
podsypka cem.-piask. gr. 5 cm
20
PRZEKRÓJ A-A
podbudowa z kruszywa naturalnego
doziarnionego łamanym w il. 50% - gr. 15 cm
chodnik +3
20
chodnik +13
15
11
nawierzchnia z BA
SCHEMAT SKRZYŻOWANIA WYNIESIONEGO
+12
15
0
5
jezdnia
5
,5
1:1
jezdnia z kostki
granitowej
20
8
+2 0 jezdnia z kostki betonowej
10 5 10
600
15
15
20
5
5
1:50
Budowa ulicy Władysława Łokietka
VI.2014
5
10 5
5
15
15
C
B
A
podbudowa z kruszywa łamanego stab.
mech. gr. 30 cm
10
13
25
16
10
Projekt Wykonawczy
kostka betonowa gr. 8 cm
15
krawężnik betonowy 20x30cm
podsypka cem.-piaskowa (1:4) gr. 5 cm
ława betonowa (C8/10) z oporem
25
podsypka cem.-piask. gr. 5 cm
krawężnik betonowy 20x30cm
podbudowa z kruszywa
naturalnego doziarnionego
łamanym w il. 30% - gr. 15 cm
podsypka cem.-piaskowa (1:4) gr. 5 cm
ława betonowa (B-20) z oporem
opornik granitowy 11x22cm
podsypka cem.-piaskowa (1:4) gr. 5 cm
ława betonowa (C8/10)z oporem
DROGOWA:
mgr inż. Ł. Milewski
PDL/0098/POOD/11
PDL/BD/0030/12
mgr inż. Karol Roziewski
5