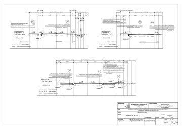
PRZEKRÓJ TYPOWY B-B PRZEKRÓJ TYPOWY C

Transkrypt

PRZEKRÓJ TYPOWY B-B PRZEKRÓJ TYPOWY C
P5
P5
kostka betonowa typu behaton kolor szary
6 cm
Podsypka cem.-piaskowa 1:4
3 cm
podbudowa z kruszywa
stabilizowane mechanicznie o uziarnieniu 0/31,5mm 15 cm
P1
kostka betonowa typu behaton kolor szary
6 cm
Podsypka cem.-piaskowa 1:4
3 cm
podbudowa z kruszywa
stabilizowane mechanicznie o uziarnieniu 0/31,5mm 15 cm
P1
5 cm
6 cm
P1a
5 cm
6 cm
5 cm
6 cm
4 cm
4cm na szer. 1m
TYPOWY A-A
TYPOWY C-C
SKALA 1:100
SKALA 1:100
11cm
Teren projektowany
11cm
Teren projektowany
P4
P3
kostka betonowa typu HOLLAND kolor czerwony 8 cm
Podsypka cem.-piaskowa 1:4 3 cm
podbudowa z kruszywa
stabilizowane mechanicznie o uziarnieniu 0/31,5mm 25 cm
Grunt rodzimy
P1
5 cm
6 cm
10 cm kostka granitowa kolor szary
3 cm Podsypka cem.-piaskowa 1:4
20 cm podbudowa zasadnicza z chudego betonu
podbudowa pomocnicza z gruntu lub kruszywa
12 cm stabilizowanego spoiwem hydraulicznym
wymiana gruntu na niewysadzinowy
25 cm (G1) CBR>25%
Grunt rodzimy
P5
TYPOWY B-B
SKALA 1:100
Teren projektowany
wykonawca
EKOBMPROJEKT Bart omiej Mucha
zleceniodawca
ul. Pod Kasztanami 5/4
40-462 Katowice
Opracowanie dokumentacji projektowej remontu drogi powiatowej nr 2039 S
na odcinku od km 3+600 do km7+500
obiekt:
nazwa:
Droga nr 2039 S
Przekroje AA, BB, CC
drogowa
uprawnienia:
SLK/4331/POOD/12
podpis
skala:
data
12.2013
1:100
nr rys.