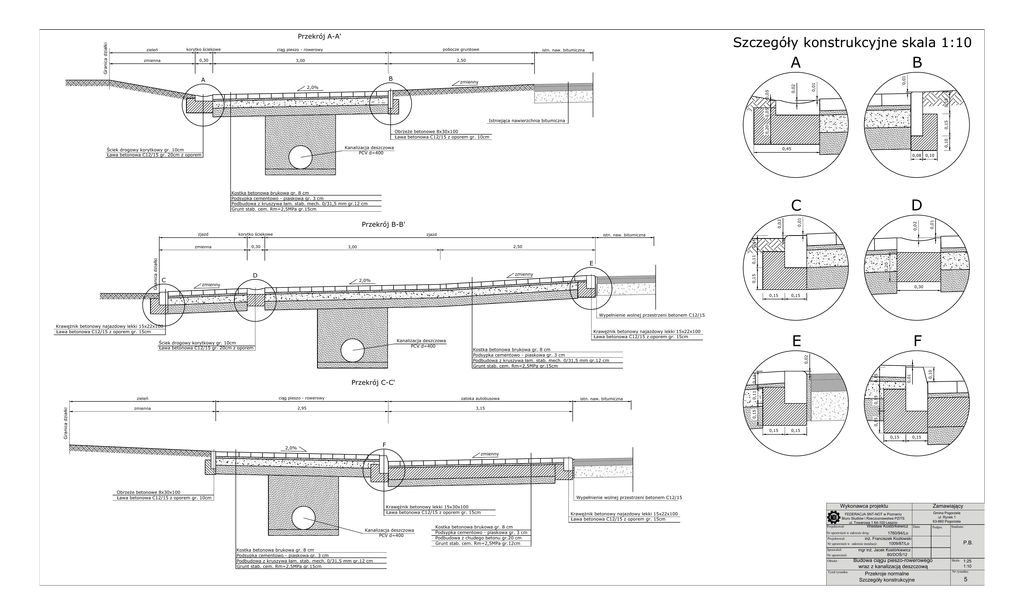
Przekroje normalne

Transkrypt

Przekroje normalne
pobocze gruntowe
zmienny
0,01
B
A
B
Kanalizacja deszczowa
PCV d=400
0,45
0,08
0,15
zmienny
D
0,20
2,50
3,00
2,0%
zmienny
0,02
0,11
istn. naw. bitumiczna
E
C
0,01
0,02
zjazd
0,11
zjazd
0,30
D
C
Grunt stab. cem. Rm=2,5MPa gr.15cm
0,10
0,01
Kostka betonowa brukowa gr. 8 cm
Podsypka cementowo - piaskowa gr. 3 cm
zmienna
0,10
0,20
0,15
0,05
0,15
0,05
2,0%
0,01
A
2,50
3,00
0,02
0,30
zmienna
istn. naw. bitumiczna
0,30
0,15
E
Kostka betonowa brukowa gr. 8 cm
Podsypka cementowo - piaskowa gr. 3 cm
F
0,02
Kanalizacja deszczowa
PCV d=400
0,15
3,15
0,15
0,15
0,15
2,0%
0,10
0,01
0,15
0,15
2,95
zmienna
istn. naw. bitumiczna
0,15
zatoka autobusowa
0,11
0,11
0,15
Grunt stab. cem. Rm=2,5MPa gr.15cm
0,15
F
zmienny
Wykonawca projektu
FEDERACJA SNT-NOT w Poznaniu
ul. Towarowa 1 64-100 Leszno
Kanalizacja deszczowa
PCV d=400
Kostka betonowa brukowa gr. 8 cm
Podsypka cementowo - piaskowa gr. 3 cm
Podbudowa z chudego betonu gr.20 cm
Grunt stab. cem. Rm=2,5MPa gr.12cm
Data:
Gmina Pogorzela
ul. Rynek 1
63-860 Pogorzela
Stadium:
Podpis:
1760/94/Lo
P.B.
1009/87/Lo
Kostka betonowa brukowa gr. 8 cm
Podsypka cementowo - piaskowa gr. 3 cm
Skala:
Obiekt:
Grunt stab. cem. Rm=2,5MPa gr.15cm
Przekroje normalne
1:25
1:10
Nr rysunku:
5