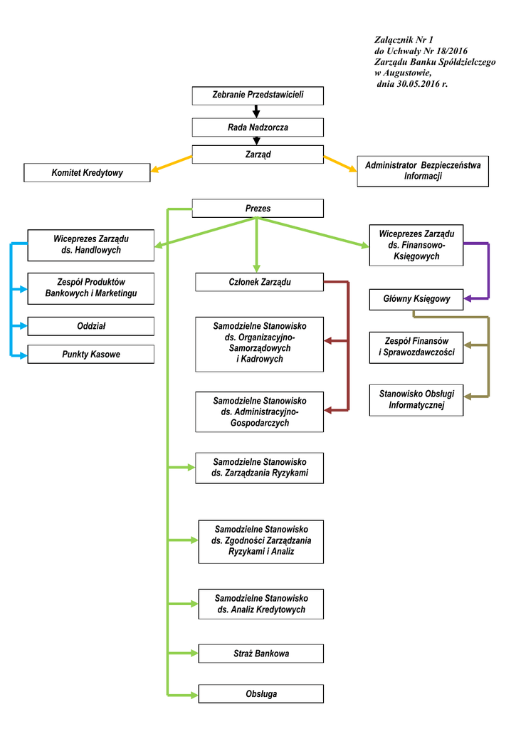
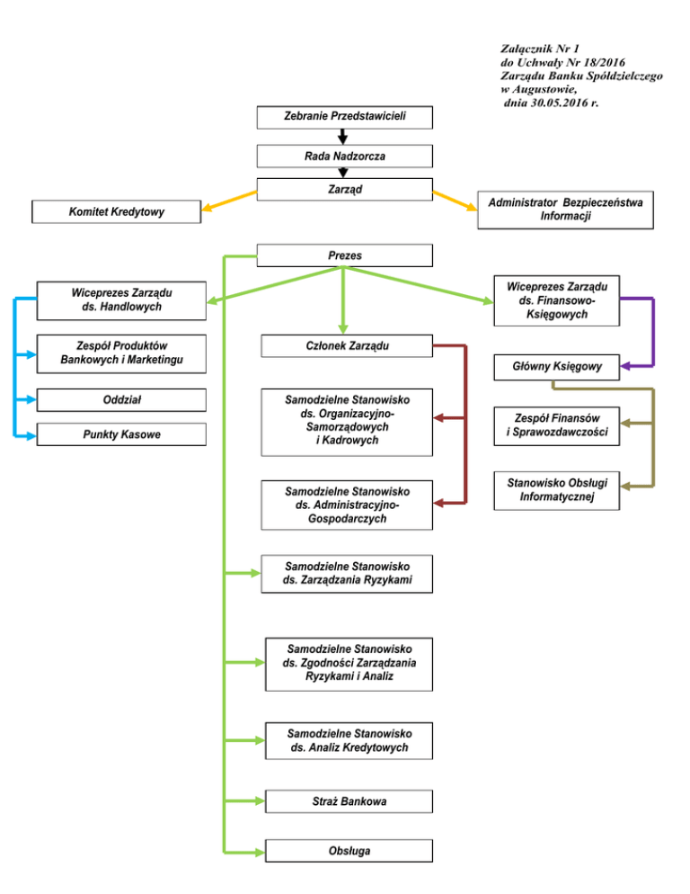
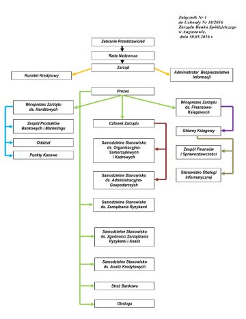
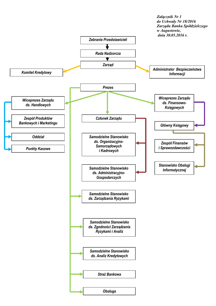
Struktura organizacyjna Banku

Transkrypt

Struktura organizacyjna Banku
Zebranie Przedstawicieli
Załącznik Nr 1
do Uchwały Nr 18/2016
Zarządu Banku Spółdzielczego
w Augustowie,
dnia 30.05.2016 r.
Rada Nadzorcza
Zarząd
Komitet Kredytowy
Administrator Bezpieczeństwa
Informacji
Prezes
Wiceprezes Zarządu
ds. FinansowoKsięgowych
Wiceprezes Zarządu
ds. Handlowych
Zespół Produktów
Bankowych i Marketingu
Członek Zarządu
Oddział
Samodzielne Stanowisko
ds. OrganizacyjnoSamorządowych
i Kadrowych
Punkty Kasowe
Główny Księgowy
Samodzielne Stanowisko
ds. AdministracyjnoGospodarczych
Samodzielne Stanowisko
ds. Zarządzania Ryzykami
Samodzielne Stanowisko
ds. Zgodności Zarządzania
Ryzykami i Analiz
Samodzielne Stanowisko
ds. Analiz Kredytowych
Straż Bankowa
Obsługa
Zespół Finansów
i Sprawozdawczości
Stanowisko Obsługi
Informatycznej