Struktura organizacyjna

Transkrypt

Struktura organizacyjna
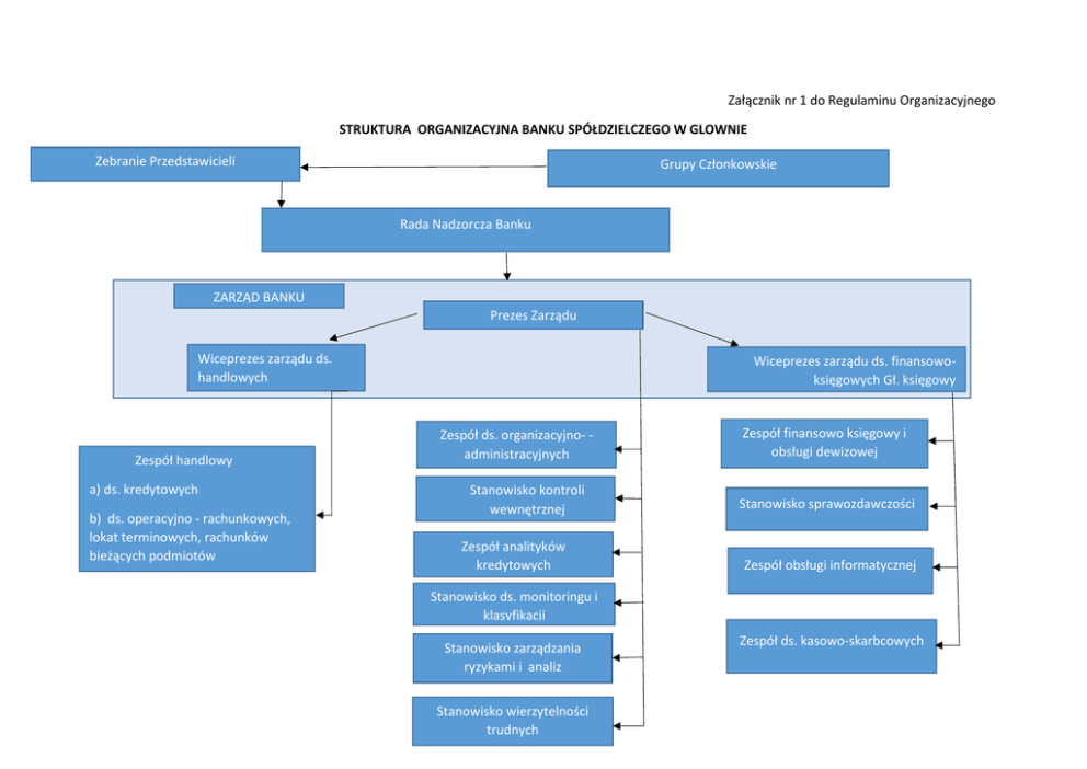
Załącznik nr 1 do Regulaminu Organizacyjnego
STRUKTURA ORGANIZACYJNA BANKU SPÓŁDZIELCZEGO W GLOWNIE
Zebranie Przedstawicieli
Grupy Członkowskie
Rada Nadzorcza Banku
ZARZĄD BANKU
Prezes Zarządu
Wiceprezes zarządu ds.
handlowych
Zespół handlowy
a) ds. kredytowych
b) ds. operacyjno - rachunkowych,
lokat terminowych, rachunków
bieżących podmiotów
Wiceprezes zarządu ds. finansowoksięgowych Gł. księgowy
Zespół ds. organizacyjno- administracyjnych
Stanowisko kontroli
wewnętrznej
Zespół analityków
kredytowych
Zespół finansowo księgowy i
obsługi dewizowej
Stanowisko sprawozdawczości
Zespół obsługi informatycznej
Stanowisko ds. monitoringu i
klasyfikacji
Stanowisko zarządzania
ryzykami i analiz
Stanowisko wierzytelności
trudnych
Zespół ds. kasowo-skarbcowych