Walne Zgromadzenie Rada Nadzorcza Zarząd: Prezes Zarządu
Transkrypt
										Walne Zgromadzenie Rada Nadzorcza Zarząd: Prezes Zarządu
                                        
                                        
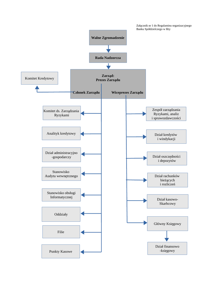
                                Załącznik nr 1 do Regulaminu organizacyjnego Banku Spółdzielczego w Iłży Walne Zgromadzenie Rada Nadzorcza Zarząd: Prezes Zarządu Komitet Kredytowy Członek Zarządu Wiceprezes Zarządu Komitet ds. Zarządzania Ryzykami Zespół zarządzania Ryzykami, analiz i sprawozdawczości Analityk kredytowy Dział kredytów i windykacji Dział administracyjno -gospodarczy Stanowisko Audytu wewnętrznego Stanowisko obsługi Informatycznej Dział oszczędności i depozytów Dział rachunków bieżących i rozliczeń Dział kasowoSkarbcowy Oddziały Główny Księgowy Filie Punkty Kasowe Dział finansowo -księgowy
 doc
                    doc download
															download                                                         Reklamacja
															Reklamacja                                                         
		     
		     
		     
		     
		     
		     
		     
		     
		     
		     
		     
		     
		     
		     
		     
		     
		     
		    ![[7] - MIĘDZYNARODOWE ORGANIZACJE RZĄDOWE (poza ONZ) 1 [7] - MIĘDZYNARODOWE ORGANIZACJE RZĄDOWE (poza ONZ) 1](http://s2pl.doczz.net/store/data/002857829_1-6f521152dbaa6cd175bae2dbe20039f6-70x70.png) 
		     
		     
		    