dodatkowa w. pod³o¿a stabilizowanego cementem o Rm=2,5 MPa

Transkrypt

dodatkowa w. pod³o¿a stabilizowanego cementem o Rm=2,5 MPa
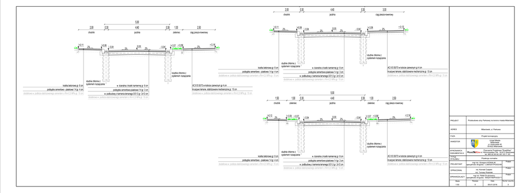
5,00
2,00
0,30
4,40
chodnik
0,30
3,00
ciąg pieszo-rowerowy
jezdnia
5,00
2,00
0,30
4,40
chodnik
+0,11
2%
0,30
jezdnia
+0,08
- 0,04
0,00
2%
2%
- 0,04
1,00
2,50
zieleniec
ciąg pieszo-rowerowy
+ 0,07 + 0,09
+0,11
+0,08
2%
- 0,04
0,00
2%
2%
+ 0,08
- 0,04
+ 0,13
2%
+ 0,14
2%
studnie chłonne z
systemem rozsączania
studnie chłonne z
kostka betonowa gr. 6 cm
podsypka cementowo-piaskowa 1:4 gr. 3 cm
dodatkowa w. pod³o¿a stabilizowanego cementem o Rm=2,5 MPa gr. 15 cm
w. podbudowy z kamienia ³amanego 0/31,5 gr. 2x12 cm
kruszywo ³amane, stabilizowane mechanicznie gr. 10 cm
dodatkowa w. pod³o¿a stabilizowanego cementem o Rm=2,5 MPa gr. 15 cm
dodatkowa w. pod³o¿a stabilizowanego cementem o Rm=2,5 MPa gr. 15 cm
studnie chłonne z
kostka betonowa gr. 6 cm
AC 8 S 50/70 w kolorze czerwonym gr.4 cm
w. œcieralna z kostki kamiennej gr. 8 cm
podsypka cementowo - piaskowa 1:4 gr. 4 cm
studnie chłonne z
systemem rozsączania
systemem rozsączania
systemem rozsączania
w. œcieralna z kostki kamiennej gr. 8 cm
podsypka cementowo - piaskowa 1:4 gr. 4 cm
podsypka cementowo-piaskowa 1:4 gr. 3 cm
dodatkowa w. pod³o¿a stabilizowanego cementem o Rm=2,5 MPa gr. 15 cm
w. podbudowy z kamienia ³amanego 0/31,5 gr. 2x12 cm
AC 8 S 50/70 w kolorze czerwonym gr.4 cm
kruszywo ³amane, stabilizowane mechanicznie gr. 10 cm
5,00
dodatkowa w. pod³o¿a stabilizowanego cementem o Rm=2,5 MPa gr. 15 cm
dodatkowa w. pod³o¿a stabilizowanego cementem o Rm=2,5 MPa gr. 15 cm
1,50
1,00
chodnik
zieleniec
+0,12
2%
0,30
4,40
0,30
jezdnia
+ 0,09 + 0,07
- 0,04
0,00
2%
2%
- 0,04
1,00
2,50
zieleniec
ciąg pieszo-rowerowy
+ 0,07 + 0,09
+ 0,14
2%
PROJEKT
Przebudowa ulicy Parkowej na terenie miasta Milanówka
ADRES
Milanówek, ul. Parkowa
FAZA
Projekt koncepcyjny
Urząd Miasta
INWESTOR
Milanówek
studnie chłonne z
ul. Kościuszki 45
systemem rozsączania
05-822 Milanówek
kostka betonowa gr. 6 cm
podsypka cementowo - piaskowa 1:4 gr. 4 cm
dodatkowa w. pod³o¿a stabilizowanego cementem o Rm=2,5 MPa gr. 15 cm
Pracownia Projektowa "RoadWay"
WYKONAWCA
studnie chłonne z
systemem rozsączania
ul. Klimontowska 15b, 04-672 Warszawa
DOKUMENTACJI
w. œcieralna z kostki kamiennej gr. 8 cm
podsypka cementowo-piaskowa 1:4 gr. 3 cm
w. podbudowy z kamienia ³amanego 0/31,5 gr. 2x12 cm
AC 8 S 50/70 w kolorze czerwonym gr.4 cm
kruszywo ³amane, stabilizowane mechanicznie gr. 10 cm
dodatkowa w. pod³o¿a stabilizowanego cementem o Rm=2,5 MPa gr. 15 cm
tel. 660 42 46 44, 601 93 71 83
TYTUŁ
Przekroje normalne
RYSUNKU
mgr inż. Grzegorz KOWALIK
PROJEKTANT
Podpis
specjalność drogowa - LUB/0207/POOD/08
dodatkowa w. pod³o¿a stabilizowanego cementem o Rm=2,5 MPa gr. 15 cm
Podpis
inż. Konrad Czapski
OPRACOWAŁ
inż. Tomasz Polański
SPRAWDZAJĄCY
mgr inż. Rafał Grudniewicz
Podpis
specjalność drogowa - MAZ/0168/POOD/11
Skala
Rewizja
Data
Numer rysunku
1:50
0
05-01-2016
3