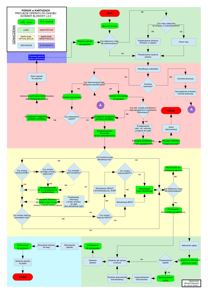
O Z N A C Z E N IA

Transkrypt

O Z N A C Z E N IA
PODGiK w KARTUZACH
PRZYJĘCIE OPERATU DO ZASOBU
SCHEMAT BLOKOWY v.2.0
EKS - automat
EKS - ręczny
OZNACZENIA
tak
Start
Czy mapy załączono
do wniosku o uwierzytelnienie?
Złożenie operatu
LADA
WERYFIKTOR
MAPA NUM.
AKTUALIZACJA
MAPA NUM.
WERYFIKACJA
ARCHIWUM
tak
WYKONAWCA
Potwierdzenie złożenia
Wniosku z mapami
Czy dołączono mapy
dla zleceniodawcy?
Złożenie operatu
po poprawie
nie
nie
Zwrot map
Potwierdzenie złożenia
operatu
Poprawa operatu
przez wykonawcę
Weryfikacja materiałów
Zwrot operatu
do poprawy
nie
tak
Czy dokumentacja była
wcześniej weryfikowana?
Kontrola terenowa
Kontrola
terenowa?
nie
tak
Sporządzenie protokołu
kontroli terenowej
Zwrócenie wykonawcy skontrolowanej
dokumentacji do poprawy
Kontrola dokumentacji
po poprawie
Kontrola dokumentacji
A
tak
Sporządzenie negatywnego
protokołu weryfikacji
Czy stwierdzono
usterki?
tak
Czy dok. została poprawiona /
Czy uwzględniono wyjaśnienia
Wykonawcy?
Sporządzenie pozytywnego
protokołu weryfikacji
nie
nie
Postępowanie
adm. ws. odmowy
przyjęcia do pzgik
Zwrot
dokumentacji
Wszczęcie postępowania
(w tym zawiadomienie)
Decyzja o odmowie
przyjęcia do pzgik
Przyjęcie operatu
do zasobu
(w tym opieczętowanie)
Czy konieczna jest
aktualizcja baz?
tak
Czy zmiany
dotyczą EGIB?
nie
tak
Czy zmiana
wymaga wniosku
właścicieli?
nie
tak
Aktualizacja EGiB
(w tym przygotowanie
zawiadomień)
Przekazanie dokumentacji
do EGiB w celu dokonania
zmiany w danych ewidencyjnych
nie
Czy wniosek
jest kompletny?
tak
Czy zmiany
dotyczą BDOT?
nie
Aktualizacja GESUT
z archiwizacją proj. ZUDP
Przekazanie
informacji
o braku wniosku
do egib
(bez aktualizacji egib)
tak
tak
Przekazanie do
wystawienia rachunku
nie
Aktualizacja
mapy zasadniczej
tak
Czy dołączono mapy
dla zleceniodawcy?
Aktualizacja BDOT
nie
Przekazanie
dokumentacji po kartowaniu
nie
Czy zmiany dotyczą
pozostałych baz?
A
koniec
Czy zmiany
dotyczą GESUT?
tak
nie
nie
Przekazanie
do archiwum
Ułożenie operatu
na półce
Zaczytanie skanów
do bazy
Skanowanie
operatu
Przekazanie
do skanowania
Opisanie
operatu
Naliczenie opłaty
Ułożenie akt sprawy
w teczce
nie
Potwierdzenie
zapłaty
Sporządzenie dokumentu
obliczenia opłaty
tak
koniec
Wydanie dokumentów
wnioskodawcy
Uwierzytelnienie
Dokumentów
Zarejestrowanie
wpłaty
Opracował:
Michał Pellowski
dn. 04.01.2016 r.