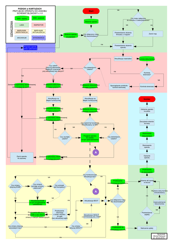
schemat blokowy v1.0

Transkrypt

schemat blokowy v1.0
PODGiK w KARTUZACH
PRZYJĘCIE OPERATU DO ZASOBU
SCHEMAT BLOKOWY v.1.0
OZNACZENIA
EKS - ręczny
tak
Start
EKS - automat
Czy mapy załączono
do wniosku o uwierzytelnienie?
Złożenie operatu
LADA
INSPEKTOR
MAPA NUM.
WERYFIKACJA
MAPA NUM.
AKTUALIZACJA
ARCHIWUM
tak
WYKONAWCA
Potwierdzenie złożenia
Wniosku z mapami
Czy dołączono mapy
dla zleceniodawcy?
Złożenie operatu
po poprawie
nie
Weryfikacja materiałów
Kontrola dokumentacji
Czy stwierdzono
Usterki?
tak
nie
Kontrola
terenowa?
Tak
Zwrócenie wykonawcy skontrolowanej
dokumentacji do poprawy
Zwrot map
Potwierdzenie złożenia
operatu
Poprawa operatu
przez wykonawcę
Czy usterki
Dotyczą elementów
Mających znaczenie
przy aktualizacji baz danych?
nie
nie
nie
Przekazanie dokumentacji
na mapę numeryczną
Przekazanie dokumentacji
na mapę numeryczną
Weryfikacja na
Mapie numerycznej
Weryfikacja na
Mapie numerycznej
koniec
Sprawdzenie dokumentacji
na mapie numerycznej
Sprawdzenie dokumentacji
na mapie numerycznej
Ułożenie operatu
na półce
tak
Sporządzenie protokołu
kontroli terenowej
Zwrócenie wykonawcy skontrolowanej
dokumentacji do poprawy
Kontrola terenowa
Zaczytanie skanów
do bazy
Czy operat był wcześniej
Weryfikowany na MN?
tak
nie
nie
Czy usunięto
usterki?
tak
Przyjęcie operatu
do zasobu
(w tym opieczętowanie)
nie
Czy stwierdzono
Usterki?
Skanowanie
dokumentacji
Skanowanie
operatu
A
Zwrot operatu
do poprawy
Opisanie
operatu
Zwrócenie wykonawcy skontrolowanej
dokumentacji do poprawy
Przekazanie
do skanowania
Czy konieczna jest
Aktualizcja baz?
tak
Czy zmiany
dotyczą EGIB?
tak
nie
Przekazanie
dokumentacji po kartowaniu
Czy zmiana
wymaga wniosku
właścicieli?
tak
Czy wniosek
jest kompletny?
Ułożenie akt sprawy
w teczce
nie
A
nie
Wydanie dokumentów
wnioskodawcy
nie
nie
tak
nie
Aktualizacja EGiB
(w tym przygotowanie
zawiadomie)
Przekazanie dokumentacji
do EGiB w celu dokonania
zmiany w danych ewidencyjnych
Przekazanie
informacji
o braku wniosku
do egib
(bez aktualizacji egib)
Aktualizacja BDOT
Czy dołączono mapy
dla zleceniodawcy?
Uwierzytelnienie
Dokumentów
tak
nie
Aktualizacja GESUT
z archiwizacją proj. ZUDP
Potwierdzenie
zapłaty
tak
tak
Czy zmiany dotyczą
pozostałych baz?
Czy zmiany
dotyczą GESUT?
tak
nie
Przekazanie do
wystawienia rachunku
Naliczenie opłaty
Opracował:
Michał Pellowski
dn. 28.02.2015 r.