Schemat blokowy: Utwierdzane stopy słupów

Transkrypt

Schemat blokowy: Utwierdzane stopy słupów
Schemat blokowy: Utwierdzane stopy słupów
SF045a-PL-EU
Schemat blokowy: Utwierdzane stopy słupów
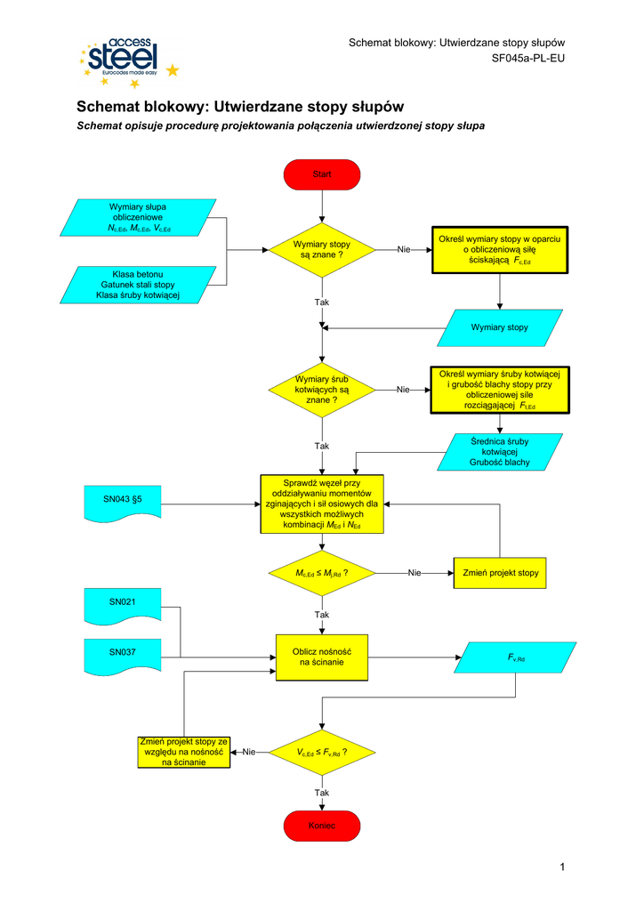
Schemat opisuje procedurę projektowania połączenia utwierdzonej stopy słupa
Start
Wymiary słupa
obliczeniowe
Nc,Ed, Mc,Ed, Vc,Ed
Wymiary stopy
są znane ?
Klasa betonu
Gatunek stali stopy
Klasa śruby kotwiącej
Nie
Określ wymiary stopy w oparciu
o obliczeniową siłę
ściskającą Fc,Ed
Tak
Wymiary stopy
Wymiary śrub
kotwiących są
znane ?
Nie
Określ wymiary śruby kotwiącej
i grubość blachy stopy przy
obliczeniowej sile
rozciągającej Ft,Ed
Średnica śruby
kotwiącej
Grubość blachy
Tak
Sprawdź węzeł przy
oddziaływaniu momentów
zginających i sił osiowych dla
wszystkich moŜliwych
kombinacji MEd i NEd
SN043 §5
Mc,Ed ≤ Mj,Rd ?
Nie
Zmień projekt stopy
SN021
Tak
Oblicz nośność
na ścinanie
SN037
Zmień projekt stopy ze
względu na nośność
na ścinanie
Nie
Fv,Rd
Vc,Ed ≤ Fv,Rd ?
Tak
Koniec
1
Schemat blokowy: Utwierdzane stopy słupów
SF045a-PL-EU
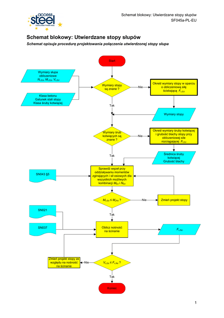
Wyznaczenie grubości blachy stopy ze względu na siłę ściskającą
Start
Siły
obliczeniowe
w stopie słupa
Klasa betonu
SN043
§ 4.3
SN043
§ 4.3
Oblicz maksymalną siłę
ściskającą oddziałującą
na fundament
Fc,Ed
Określ wymiary
blachy stopy
Wymiary
tp, hp, bp
Powrót
2
Schemat blokowy: Utwierdzane stopy słupów
SF045a-PL-EU
Wyznaczanie wymiarów śruby kotwiącej
Start
Siły obliczeniowe
w stopie słupa
Szczegóły stopy
Klasa betonu
Klasa śruby
SN043
§ 4.3
SN043
§ 4.5.1, § 4.5.2
Oblicz maksymalną
siłę rozciągającą
przekazywaną na
fundament
Ft,Ed
Określ wymiary śrub
kotwiących i potrzebną
grubość blachy stopy
Średnica śruby
Grubość blachy
stopy tp
Powrót
3
Schemat blokowy: Utwierdzane stopy słupów
SF045a-PL-EU
Quality Record
RESOURCE Title
Schemat blokowy: Utwierdzane stopy słupów
Reference(s)
ORIGINAL DOCUMENT
Name
Company
Date
Created by
Ivor Ryan
CTICM
07/02/2006
Technical content checked by
Alain Bureau
CTICM
07/02/2006
1. UK
G W Owens
SCI
23/5/06
2. France
A Bureau
CTICM
23/5/06
3. Sweden
B Uppfeldt
SBI
23/5/06
4. Germany
C Müller
RWTH
23/5/06
5. Spain
J Chica
Labein
23/5/06
G W Owens
SCI
21/8/06
Editorial content checked by
Technical content endorsed by the
following STEEL Partners:
Resource approved by Technical
Coordinator
4
Schemat blokowy: Utwierdzane stopy słupów
SF045a-PL-EU
Wrapper Information
Title
Schemat blokowy: Utwierdzane stopy słupów
Series
Description
Schemat opisuje procedurę projektowania połączenia utwierdzonej stopy słupa
Access Level Expertise
Practitioner
Identifiers
Filename
SF045a-PL-EU.vsd
Resource Type
Schemat blokowy
Viewpoint
Engineer
Subject
Application Area(s)
Budynki jednokondygnacyjne
Dates
Created Date
2004-03-15
Last Modified Date
04/04/2006
Checked Date
04/04/2006
Format
Category
Valid From
Valid To
Languages
Contacts
Polski
Author
Ivor Ryan, CTICM
Checked By
Alain Bureau, CTICM
Approved By
Editor
Last Modified By
Keywords
Zakotwienia słupów
See Also
Eurocode Reference
EN 1993-1-8, EN 1992
Worked Examples
Commentary
Discussion
Other
Coverage
National Applicability
EU
Special
Instructions
5