Schemat blokowy : Projektowanie stopy słupa obciąŜonego osiowo

Transkrypt

Schemat blokowy : Projektowanie stopy słupa obciąŜonego osiowo
Schemat blokowy : Projektowanie stopy słupa obciąŜonego osiowo
SF010a-EN-EU
Schemat blokowy : Projektowanie stopy słupa obciąŜonego osiowo
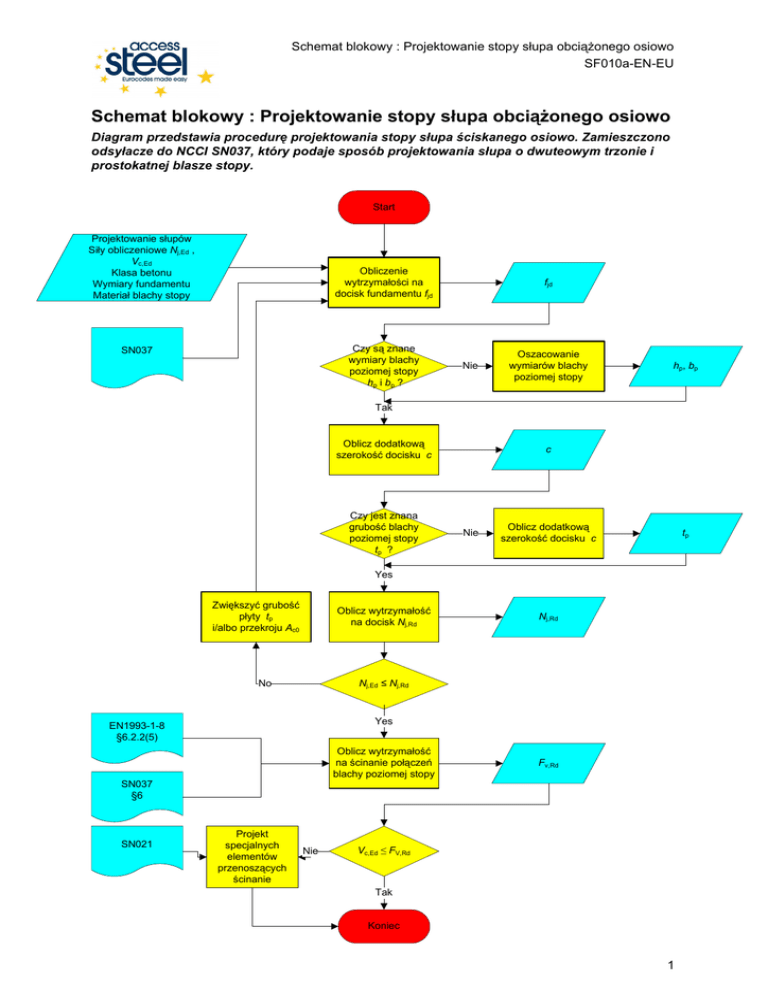
Diagram przedstawia procedurę projektowania stopy słupa ściskanego osiowo. Zamieszczono
odsyłacze do NCCI SN037, który podaje sposób projektowania słupa o dwuteowym trzonie i
prostokatnej blasze stopy.
Start
Projektowanie słupów
Siły obliczeniowe Nj,Ed ,
Vc,Ed
Klasa betonu
Wymiary fundamentu
Materiał blachy stopy
Obliczenie
wytrzymałości na
docisk fundamentu fjd
Czy są znane
wymiary blachy
poziomej stopy
hp i bp ?
SN037
fjd
Nie
Oszacowanie
wymiarów blachy
poziomej stopy
hp, bp
Tak
Oblicz dodatkową
szerokość docisku c
Czy jest znana
grubość blachy
poziomej stopy
tp ?
c
Nie
Oblicz dodatkową
szerokość docisku c
tp
Yes
Zwiększyć grubość
płyty tp
i/albo przekroju Ac0
Oblicz wytrzymałość
na docisk Nj,Rd
No
Nj,Rd
Nj,Ed ≤ Nj,Rd
Yes
EN1993-1-8
§6.2.2(5)
Oblicz wytrzymałość
na ścinanie połączeń
blachy poziomej stopy
Fv,Rd
SN037
§6
SN021
Projekt
specjalnych
elementów
przenoszących
ścinanie
Nie
Vc,Ed ≤ FV,Rd
Tak
Koniec
1
Schemat blokowy : Projektowanie stopy słupa obciąŜonego osiowo
SF010a-EN-EU
Oszacowanie wymiarów blachy poziomej stopy
SN037
§4
fjd
Start
Oszacuj pole blachy
poprzecznej stopy Ac0
Ac0
Dobierz typ blachy
poprzecznej stopy i jej
wymiary
hp, bp
Powrót
2
Schemat blokowy : Projektowanie stopy słupa obciąŜonego osiowo
SF010a-EN-EU
Oblicz wytrzymałość na docisk fundamentu fjd
Start
SN037
§ 4 krok 1
§ 5 krok 1
Czy są znane
Wymiary fundamentu ?
Nie
Adopt
= 1,5
Tak
SN037
Aneks A
Oblicz
Przyjmij
j
= 2/3
Oblicz fjd =
j
fcd
j
fjd
Powrót
3
Schemat blokowy : Projektowanie stopy słupa obciąŜonego osiowo
SF010a-EN-EU
Quality Record
RESOURCE Title
Schemat blokowy : Projektowanie stopy słupa obciąŜonego osiowo
Reference(s)
ORIGINAL DOCUMENT
Name
Company
Date
Created by
I Ryan
CTICM
13/07/05
Technical content checked by
A Bureau
CTICM
13/07/05
1. UK
G W Owens
SCI
17/3/06
2. France
A Bureau
CTICM
17/3/06
3. Sweden
A Olsson
SBI
17/3/06
4. Germany
C Müller
RWTH
17/3/06
5. Spain
J Chica
Labein
17/3/06
G W Owens
SCI
18/7/06
Editorial content checked by
Technical content endorsed by the
following STEEL Partners:
Resource approved by Technical
Coordinator
TRANSLATED DOCUMENT
This translation made and checked by:
Translated resource approved by
4
Schemat blokowy : Projektowanie stopy słupa obciąŜonego osiowo
SF010a-EN-EU
Wrapper Information
Title
Schemat blokowy : Projektowanie stopy słupa obciąŜonego osiowo
Series
Description
Diagram przedstawia procedurę projektowania stopy słupa ściskanego osiowo. Zamieszczono
odsyłacze do NCCI SN037, który podaje sposób projektowania słupa o dwuteowym trzonie i
prostokatnej blasze stopy.
Access Level Expertise
Practitioner
Identifiers
Filename
SF010a-EN-PL.vsd
Resource Type
Schematy blokowe
Viewpoint
Engineer
Subject
Application Area(s)
Budynki wielokondygnacyjne
Dates
Created Date
15/03/2004
Last Modified Date
08/03/06
Checked Date
08/03/06
Format
Category
Valid From
Valid To
Languages
Contacts
English
Author
I Ryan, CTICM
Checked By
A Bureau, CTICM
Approved By
Editor
Last Modified By
Keywords
Połączenia stóp słupów
See Also
Eurocode Reference
EN 1993-1-1, EN 1993-1-8, EN 1992
Worked Examples
Commentary
Discussion
Coverage
Other
SN037, SN021
National Applicability
EU
Special
Instructions
5