Nr Rys 2.2 - Gmina Osielsko

Transkrypt

Nr Rys 2.2 - Gmina Osielsko
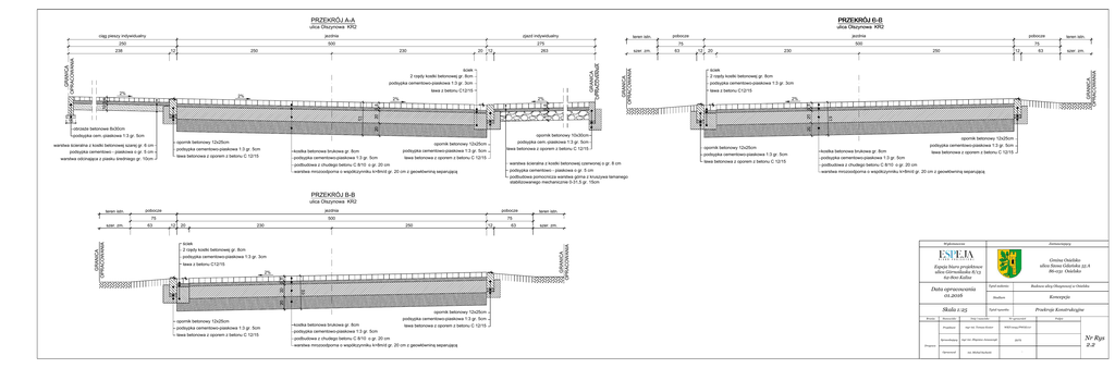
ulica Olszynowa KR2
20
263
12
szer. zm.
podsypka cementowo-piaskowa 1:3 gr. 3cm
2%
2%
63
12
20
230
250
opornik betonowy 12x25cm
2%
kostka betonowa brukowa gr. 8cm
opornik betonowy 12x25cm
podsypka cem.-piaskowa 1:3 gr. 5cm
opornik betonowy 12x25cm
podsypka cementowo-piaskowa 1:3 gr. 5cm
szer. zm.
podsypka cementowo-piaskowa 1:3 gr. 3cm
opornik betonowy 10x30cm
podsypka cem.-piaskowa 1:3 gr. 5cm
podsypka cementowo - piaskowa o gr. 5 cm
63
12
20
15 5 8
20 5 8
75
20
15
500
53
53
10 5 6
1
2%
1
2%
75
teren istn.
GRANICA
OPRACOWANIA
230
pobocze
1
250
12
jezdnia
20 5 8
275
pobocze
1
500
teren istn.
1
zjazd indywidualny
GRANICA
OPRACOWANIA
GRANICA
OPRACOWANIA
238
jezdnia
GRANICA
OPRACOWANIA
250
ulica Olszynowa KR2
opornik betonowy 12x25cm
podsypka cementowo-piaskowa 1:3 gr. 5cm
podsypka cementowo-piaskowa 1:3 gr. 5cm
podsypka cementowo-piaskowa 1:3 gr. 5cm
podbudowa z chudego betonu C 8/10 o gr. 20 cm
podsypka cementowo-piaskowa 1:3 gr. 5cm
kostka betonowa brukowa gr. 8cm
podsypka cementowo-piaskowa 1:3 gr. 5cm
podbudowa z chudego betonu C 8/10 o gr. 20 cm
podsypka cementowo - piaskowa o gr. 5 cm
stabilizowanego mechanicznie 0-31,5 gr. 15cm
ulica Olszynowa KR2
pobocze
75
500
75
12
20
230
250
12
podsypka cementowo-piaskowa 1:3 gr. 3cm
szer. zm.
Wykonawcza
Gmina Osielsko
Espeja biuro projektowe
86-031 Osielsko
62-800 Kalisz
Data opracowania
01.2016
53
20 5 8
1
2%
63
Budowa ulicy Olszynowej w Osielsku
Koncepcja
Stadium
20
63
teren istn.
GRANICA
OPRACOWANIA
jezdnia
1
GRANICA
OPRACOWANIA
szer. zm.
pobocze
1
teren istn.
Skala 1:25
opornik betonowy 12x25cm
opornik betonowy 12x25cm
podsypka cementowo-piaskowa 1:3 gr. 5cm
podsypka cementowo-piaskowa 1:3 gr. 5cm
Przekroje Konstrukcyjne
Stanowisko
kostka betonowa brukowa gr. 8cm
Podpis
WKP/0095/PWOD/07
Projektant
podsypka cementowo-piaskowa 1:3 gr. 5cm
podbudowa z chudego betonu C 8/10 o gr. 20 cm
mgr in . Zbigniew Janaszczyk
Drogowa
20/75
Nr Rys
2.2