Burmistrz Miasta - Miasto Nowy Targ
Transkrypt
										Burmistrz Miasta - Miasto Nowy Targ
                                        
                                        
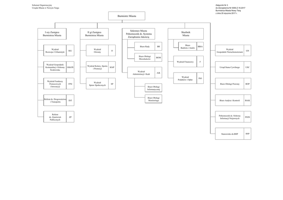
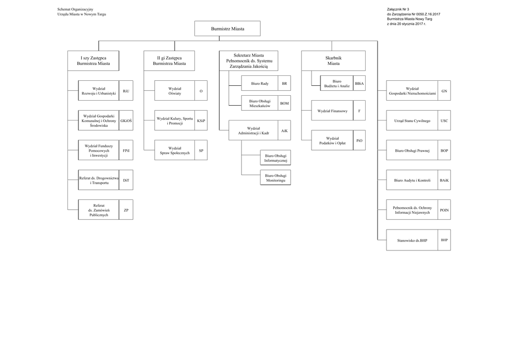
                                Schemat Organizacyjny Urzędu Miasta w Nowym Targu Załącznik Nr 3 do Zarządzenia Nr 0050.Z.16.2017 Burmistrza Miasta Nowy Targ z dnia 20 stycznia 2017 r. Burmistrz Miasta I szy Zastępca Burmistrza Miasta Sekretarz Miasta Pełnomocnik ds. Systemu Zarządzania Jakością II gi Zastępca Burmistrza Miasta Biuro Rady Wydział Rozwoju i Urbanistyki RiU Wydział Oświaty Skarbnik Miasta BR Biuro Budżetu i Analiz O Biuro Obsługi Mieszkańców GKiOŚ Wydział Kulury, Sportu i Promocji FPiI Referat ds. Drogownictwa i Transportu DiT Referat ds. Zamówień Publicznych ZP Wydział Spraw Społecznych Urząd Stanu Cywilnego USC Biuro Obsługi Prawnej BOP Biuro Audytu i Kontroli BAiK Pełnomocnik ds. Ochrony Informacji Niejawnych POIN Stanowisko ds.BHP BHP AiK Wydział Podatków i Opłat Wydział Funduszy Pomocowych i Inwestycji GN F KSiP Wydział Administracji i Kadr Wydział Gospodarki Nieruchomościami BOM Wydział Finansowy Wydział Gospodarki Komunalnej i Ochrony Środowiska BBiA SP PiO Biuro Obsługi Informatycznej Biuro Obsługi Monitoringu
 doc
                    doc download
															download                                                         Reklamacja
															Reklamacja                                                         
		     
		     
		     
		     
		     
		     
		     
		     
		     
		     
		     
		     
		     
		     
		     
		     
		     
		     
		     
		     
		    