ZA ŁĄ CZ NIK N R 1 - S CHE M A T O R G A N IZA CY JNY S TA
Transkrypt
										ZA ŁĄ CZ NIK N R 1 - S CHE M A T  O R G A N IZA CY JNY S TA
                                        
                                        
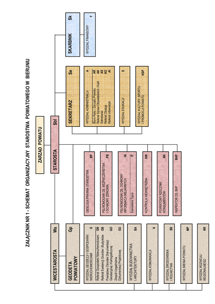
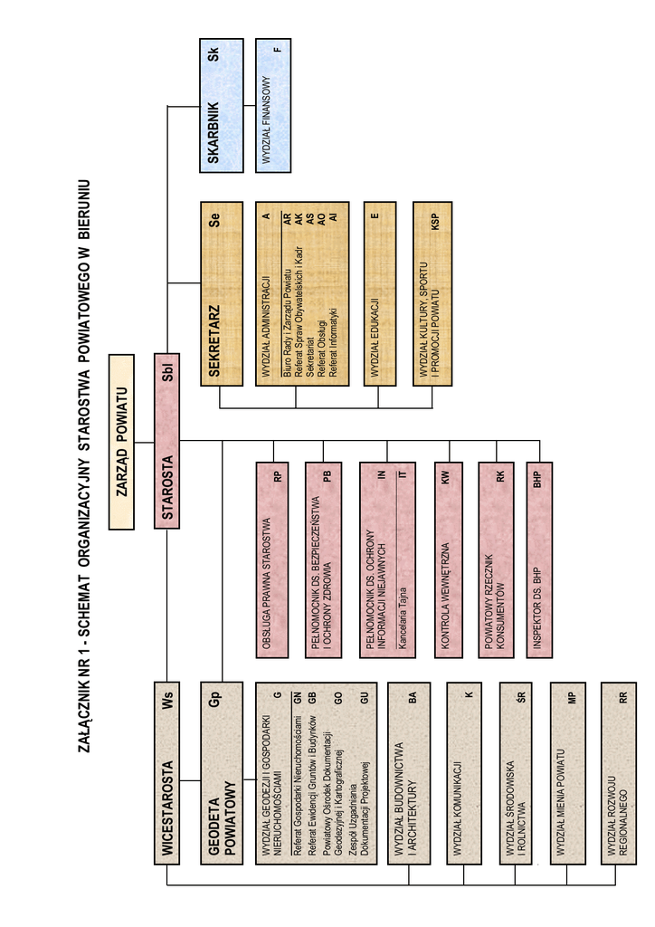
                                BA WYDZIAŁ BUDOWNICTWA I ARCHITEKTURY WYDZIAŁ ROZWOJU REGIONALNEGO WYDZIAŁ MIENIA POWIATU WYDZIAŁ ŚRODOWISKA I ROLNICTWA WYDZIAŁ KOMUNIKACJI GU RR MP ŚR K GO GN GB Referat Gospodarki Nieruchomościami Referat Ewidencji Gruntów i Budynków Powiatowy Ośrodek Dokumentacji Geodezyjnej i Kartograficznej Zespół Uzgadniania Dokumentacji Projektowej G Gp GEODETA POWIATOWY WYDZIAŁ GEODEZJI I GOSPODARKI NIERUCHOMOŚCIAMI Ws WICESTAROSTA INSPEKTOR DS. BHP POWIATOWY RZECZNIK KONSUMENTÓW KONTROLA WEWNĘTRZNA Kancelaria Tajna PEŁNOMOCNIK DS. OCHRONY INFORMACJI NIEJAWNYCH PEŁNOMOCNIK DS. BEZPIECZEŃSTWA I OCHRONY ZDROWIA OBSŁUGA PRAWNA STAROSTWA BHP RK KW IT IN PB RP STAROSTA ZARZĄD POWIATU WYDZIAŁ KULTURY, SPORTU I PROMOCJI POWIATU WYDZIAŁ EDUKACJI Biuro Rady i Zarządu Powiatu Referat Spraw Obywatelskich i Kadr Sekretariat Referat Obsługi Referat Informatyki WYDZIAŁ ADMINISTRACJI SEKRETARZ Sbl KSP E AR AK AS AO AI A Se ZAŁĄCZNIK NR 1 - SCHEMAT ORGANIZACYJNY STAROSTWA POWIATOWEGO W BIERUNIU WYDZIAŁ FINANSOWY SKARBNIK F Sk