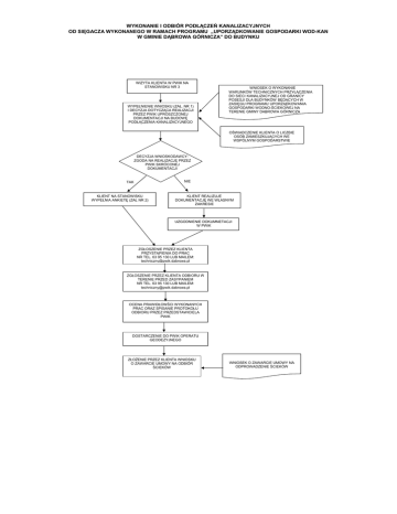
Schemat etapów Procedury

Transkrypt

Schemat etapów Procedury
WYKONANIE I ODBIÓR PODŁĄCZEŃ KANALIZACYJNYCH
OD SIĘGACZA WYKONANEGO W RAMACH PROGRAMU „UPORZĄDKOWANIE GOSPODARKI WOD-KAN
W GMINIE DĄBROWA GÓRNICZA” DO BUDYNKU
WIZYTA KLIENTA W PWIK NA
STANOWISKU NR 3
WYPEŁNIENIE WNIOSKU (ZAŁ. NR 1)
I DECYZJA DOTYCZĄCA REALIZACJI
PRZEZ PWIK UPROSZCZONEJ
DOKUMENTACJI NA BUDOWĘ
PODŁĄCZENIA KANALIZACYJNEGO
WNIOSEK O WYKONANIE
WARUNKÓW TECHNICZNYCH PRZYŁĄCZENIA
DO SIECI KANALIZACYJNEJ OD GRANICY
POSESJI DLA BUDYNKÓW BĘDĄCYCH W
ZASIĘGU PROGRAMU UPORZĄDKOWANIA
GOSPODARKI WODNO-ŚCIEKOWEJ NA
TERENIE GMINY DĄBROWA GÓRNICZA
OŚWIADCZENIE KLIENTA O LICZBIE
OSÓB ZAMIESZKUJĄCYCH WE
WSPÓLNYM GOSPODARSTWIE
DECYZJA WNIOSKODAWCY:
ZGODA NA REALIZACJĘ PRZEZ
PWIK SKRÓCONEJ
DOKUMENTACJI
NIE
TAK
KLIENT NA STANOWISKU
WYPEŁNIA ANKIETĘ (ZAŁ NR 2)
KLIENT REALIZUJE
DOKUMENTACJĘ WE WŁASNYM
ZAKRESIE
UZGODNIENIE DOKUMNETACJI
W PWIK
ZGŁOSZENIE PRZEZ KLIENTA
PRZYSTĄPIENIA DO PRAC
NR TEL. 63 95 130 LUB MAILEM:
[email protected]
ZGŁOSZENIE PRZEZ KLIENTA ODBIORU W
TERENIE PRZED ZASYPANIEM
NR TEL. 63 95 130 LUB MAILEM:
[email protected]
OCENA PRAWIDŁOWŚCI WYKONANYCH
PRAC ORAZ SPISANIE PROTOKOŁU
ODBIORU PRZEZ PRZEDSTAWICIELA
PWIK
DOSTARCZENIE DO PWIK OPERATU
GEODEZYJNEGO
ZŁOŻENIE PRZEZ KLIENTA WNIOSKU
O ZAWARCIE UMOWY NA ODBIÓR
ŚCIEKÓW
WNIOSEK O ZAWARCIE UMOWY NA
ODPROWADZENIE ŚCIEKÓW