Schemat organizacyjny projektu

Transkrypt

Schemat organizacyjny projektu
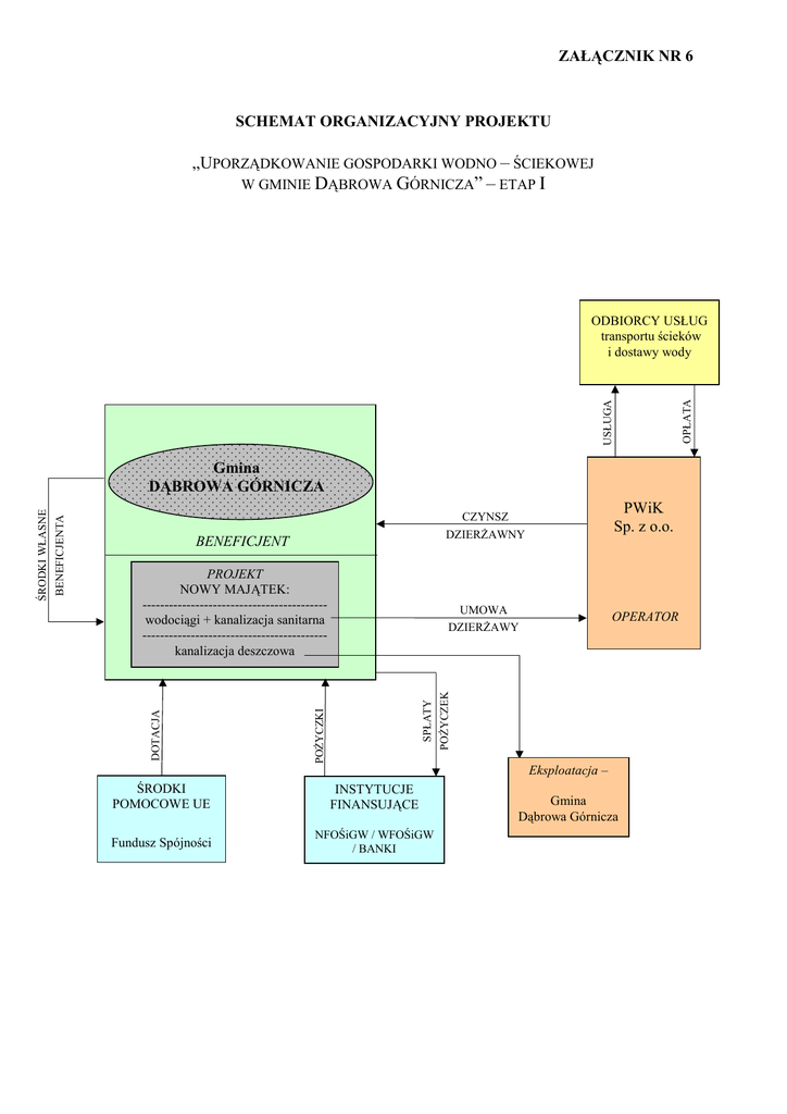
ZAŁĄCZNIK NR 6
SCHEMAT ORGANIZACYJNY PROJEKTU
„UPORZĄDKOWANIE GOSPODARKI WODNO – ŚCIEKOWEJ
W GMINIE DĄBROWA GÓRNICZA” – ETAP I
USŁUGA
OPŁATA
ODBIORCY USŁUG
transportu ścieków
i dostawy wody
PWiK
Sp. z o.o.
CZYNSZ
DZIERŻAWNY
BENEFICJENT
PROJEKT
NOWY MAJĄTEK:
-----------------------------------------wodociągi + kanalizacja sanitarna
-----------------------------------------kanalizacja deszczowa
OPERATOR
POŻYCZEK
SPŁATY
UMOWA
DZIERŻAWY
POŻYCZKI
DOTACJA
BENEFICJENTA
ŚRODKI WŁASNE
Gmina
DĄBROWA GÓRNICZA
Eksploatacja –
ŚRODKI
POMOCOWE UE
INSTYTUCJE
FINANSUJĄCE
Fundusz Spójności
NFOŚiGW / WFOŚiGW
/ BANKI
Gmina
Dąbrowa Górnicza