Schemat organizacyjny Spółki

Transkrypt

Schemat organizacyjny Spółki
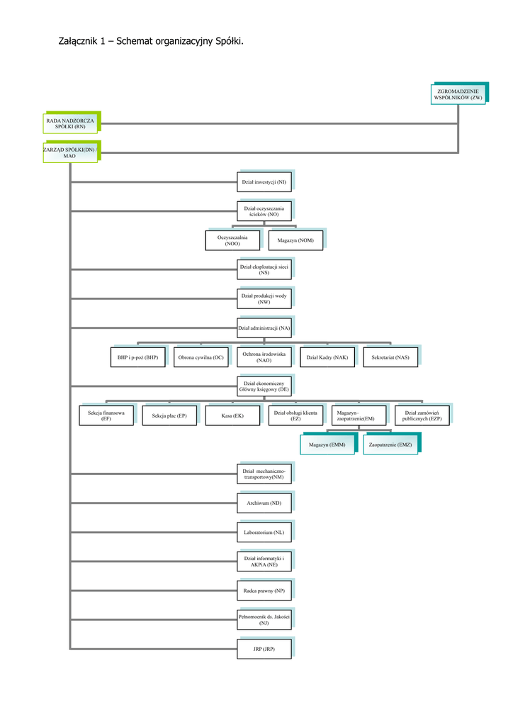
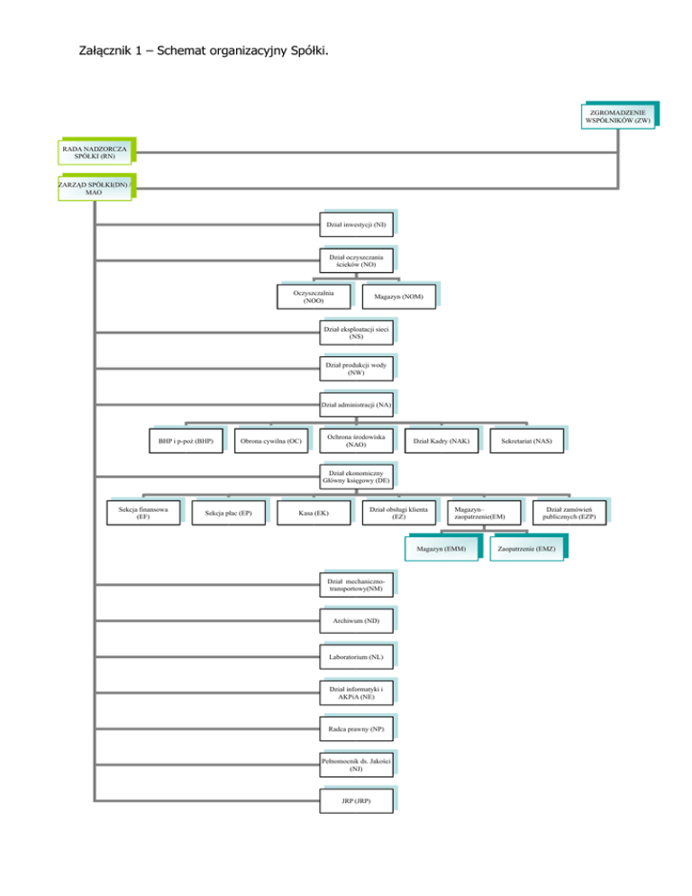
Załącznik 1 – Schemat organizacyjny Spółki.
ZGROMADZENIE
ZGROMADZENIE
WSPÓŁNIKÓW (ZW)
WSPÓŁNIKÓW (ZW)
RADA
NADZORCZA
RADA
NADZORCZA
SPÓŁKI(RN)
(RN)
SPÓŁKI
ZARZĄDSPÓŁKI(DN)
SPÓŁKI(DN)/ /
ZARZĄD
MAO
MAO
Działinwestycji
inwestycji(NI)
(NI)
Dział
Działoczyszczania
oczyszczania
Dział
ścieków (NO)
ścieków (NO)
Oczyszczalnia
Oczyszczalnia
(NOO)
(NOO)
Magazyn (NOM)
Magazyn (NOM)
Działeksploatacji
eksploatacjisieci
sieci
Dział
(NS)
(NS)
Działprodukcji
produkcjiwody
wody
Dział
(NW)
(NW)
Działadministracji
administracji(NA)
(NA)
Dział
BHPi p-poż
i p-poż(BHP)
(BHP)
BHP
Obronacywilna
cywilna(OC)
(OC)
Obrona
Ochronaśrodowiska
środowiska
Ochrona
(NAO)
(NAO)
DziałKadry
Kadry(NAK)
(NAK)
Dział
Sekretariat(NAS)
(NAS)
Sekretariat
Działekonomiczny
ekonomiczny
Dział
Głównyksięgowy
księgowy(DE)
(DE)
Główny
Sekcjafinansowa
finansowa
Sekcja
(EF)
(EF)
Sekcjapłac
płac(EP)
(EP)
Sekcja
Kasa(EK)
(EK)
Kasa
Działobsługi
obsługiklienta
klienta
Dział
(EZ)
(EZ)
Magazyn–
Magazyn–
zaopatrzenie(EM)
zaopatrzenie(EM)
Magazyn(EMM)
(EMM)
Magazyn
DziałmechanicznomechanicznoDział
transportowy(NM)
transportowy(NM)
Archiwum(ND)
(ND)
Archiwum
Laboratorium(NL)
(NL)
Laboratorium
Działinformatyki
informatykii i
Dział
AKPiA(NE)
(NE)
AKPiA
Radcaprawny
prawny(NP)
(NP)
Radca
Pełnomocnik ds. Jakości
Pełnomocnik ds. Jakości
(NJ)
(NJ)
JRP(JRP)
(JRP)
JRP
Działzamówień
zamówień
Dział
publicznych(EZP)
(EZP)
publicznych
Zaopatrzenie(EMZ)
(EMZ)
Zaopatrzenie