Schemat blokowy: Projektowanie zimnogiętych ścian poddanych

Transkrypt

Schemat blokowy: Projektowanie zimnogiętych ścian poddanych
Schemat blokowy: Projektowanie zimnogiętych ścian poddanych ściskaniu
i zginaniu
SF042a-PL-EU
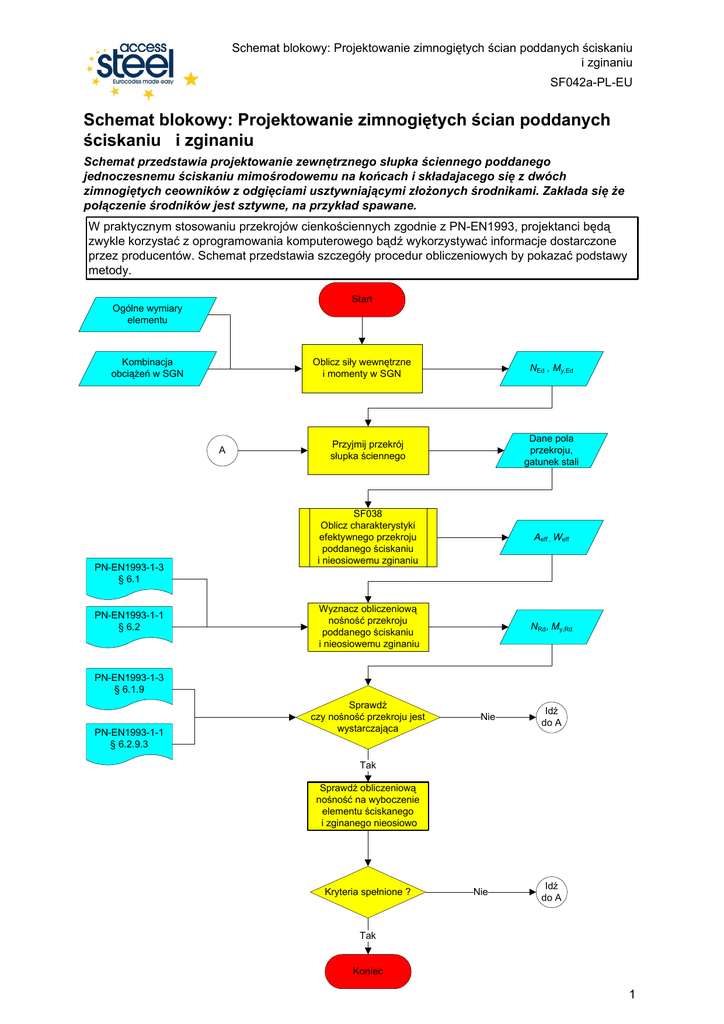
Schemat blokowy: Projektowanie zimnogiętych ścian poddanych
ściskaniu i zginaniu
Schemat przedstawia projektowanie zewnętrznego słupka ściennego poddanego
jednoczesnemu ściskaniu mimośrodowemu na końcach i składajacego się z dwóch
zimnogiętych ceowników z odgięciami usztywniającymi złoŜonych środnikami. Zakłada się Ŝe
połączenie środników jest sztywne, na przykład spawane.
W praktycznym stosowaniu przekrojów cienkościennych zgodnie z PN-EN1993, projektanci będą
zwykle korzystać z oprogramowania komputerowego bądź wykorzystywać informacje dostarczone
przez producentów. Schemat przedstawia szczegóły procedur obliczeniowych by pokazać podstawy
metody.
Start
Ogólne wymiary
elementu
Kombinacja
obciąŜeń w SGN
Oblicz siły wewnętrzne
i momenty w SGN
A
PN-EN1993-1-3
§ 6.1
PN-EN1993-1-1
§ 6.2
NEd , My,Ed
Przyjmij przekrój
słupka ściennego
Dane pola
przekroju,
gatunek stali
SF038
Oblicz charakterystyki
efektywnego przekroju
poddanego ściskaniu
i nieosiowemu zginaniu
Aeff , Weff
Wyznacz obliczeniową
nośność przekroju
poddanego ściskaniu
i nieosiowemu zginaniu
NRd, My,Rd
PN-EN1993-1-3
§ 6.1.9
PN-EN1993-1-1
§ 6.2.9.3
Sprawdź
czy nośność przekroju jest
wystarczająca
Nie
Idź
do A
Tak
Sprawdź obliczeniową
nośność na wyboczenie
elementu ściskanego
i zginanego nieosiowo
Kryteria spełnione ?
Nie
Idź
do A
Tak
Koniec
1
Schemat blokowy: Projektowanie zimnogiętych ścian poddanych ściskaniu
i zginaniu
SF042a-PL-EU
Projektowanie zimnogiętych ścian poddanych ściskaniu i zginaniu
Start
PN-EN 1993-1-3
§6.2.2
PN-EN 1993-1-1
§6.3.1.3
PN-EN 1993-1-3
§6.2.3
Określ smukłość względną
przy wyboczeniu giętnym
względem obu osi
λy ; λz
Określ smukłość względną
przy wyboczeniu
giętno-skrętnym
λT
PN-EN 1993-1-1
§6.3.1.4
To sprawdzenie musi być
przeprowadzone dla
wyboczenia giętnego,
skrętnego i giętno-skrętnego
λ > 0,2
PN-EN 1993-1-1
§6.3.1.2 (4)
N Ed lub
> 0,04
N cr
Nie
=1,0
Tak
PN-EN 1993-1-1
§6.3.1.2
Wyznacz współczynniki
redukcyjne
min
min
y,
z,
y,
z,
T
T)
PN-EN 1993-1-1
§6.3.2.2
Wyznacz smukłość względną
przy zwichrzeniu
λLT
SN003
PN-EN 1993-1-1
§6.3.2.2(4)
λLT > 0,2
M Ed lub
> 0,04
M cr
Nie
LT
= 1,0
Tak
PN-EN 1993-1-1
§6.3.2.2
Wyznacz współczynnik
redukcyjny LT
LT
PN-EN 1993-1-1
Aneks A
PN-EN 1993-1-1
Aneks B
PN-EN 1993-1-1
§6.3.3 (4)
Wyznacz współczynnik
interakcji dla osi y
kyy, kzy
Sprawdź czy kryteria
są spełnione
NRk, My,Rk
Powrót
2
Schemat blokowy: Projektowanie zimnogiętych ścian poddanych ściskaniu
i zginaniu
SF042a-PL-EU
Quality Record
RESOURCE Title
Schemat blokowy: Projektowanie zimnogiętych ścian poddanych
ściskaniu i zginaniu
Reference(s)
ORIGINAL DOCUMENT
Name
Company
Date
Created by
Viorel Ungureanu
BRITT Ltd. Timisoara, RO
Technical content checked by
Dan Dubina
BRITT Ltd. Timisoara, RO
1. UK
G W Owens
SCI
20/4/06
2. France
A Bureau
CTICM
20/4/06
3. Sweden
B Uppfeldt
SBI
11/4/06
4. Germany
C Müller
RWTH
11/4/06
5. Spain
J Chica
Labein
20/4/06
G W Owens
SCI
21/8/06
Editorial content checked by
Technical content endorsed by the
following STEEL Partners:
Resource approved by Technical
Coordinator
3
Schemat blokowy: Projektowanie zimnogiętych ścian poddanych ściskaniu
i zginaniu
SF042a-PL-EU
Wrapper Information
Title
Schemat blokowy: Projektowanie zimnogiętych ścian poddanych ściskaniu i zginaniu
Series
Description
Schemat przedstawia projektowanie zewnętrznego słupka ściennego poddanego
jednoczesnemu ściskaniu mimośrodowemu na końcach i składajacego się z dwóch
zimnogiętych ceowników z odgięciami usztywniającymi złoŜonych środnikami. Zakłada się Ŝe
połączenie środników jest sztywne, na przykład spawane.
Access Level Expertise
Practitioner
Identifiers
Filename
SF042a-PL-EU
Resource Type
Schemat blokowy
Viewpoint
Engineer
Subject
Application Area(s)
Budynki mieszkalne
Dates
Created Date
15/03/2004
Last Modified Date
24/03/2006
Checked Date
24/03/2006
Format
Category
Valid From
Valid To
Languages
Contacts
English
Author
Viorel Ungureanu, BRITT Ltd. Timisoara, RO
Checked By
Dan Dubina, BRITT Ltd. Timisoara, RO
Approved By
Editor
Last Modified By
Keywords
Elements subject to combined loading, cold formed steel products, bending-axial resistance
See Also
Eurocode Reference
Worked Examples
Commentary
Discussion
Other
Coverage
National Applicability
EU
Special
Instructions
4