Schemat połączeń U.S ae175 nowe logo
Transkrypt
										Schemat połączeń U.S ae175 nowe logo
                                        
                                        
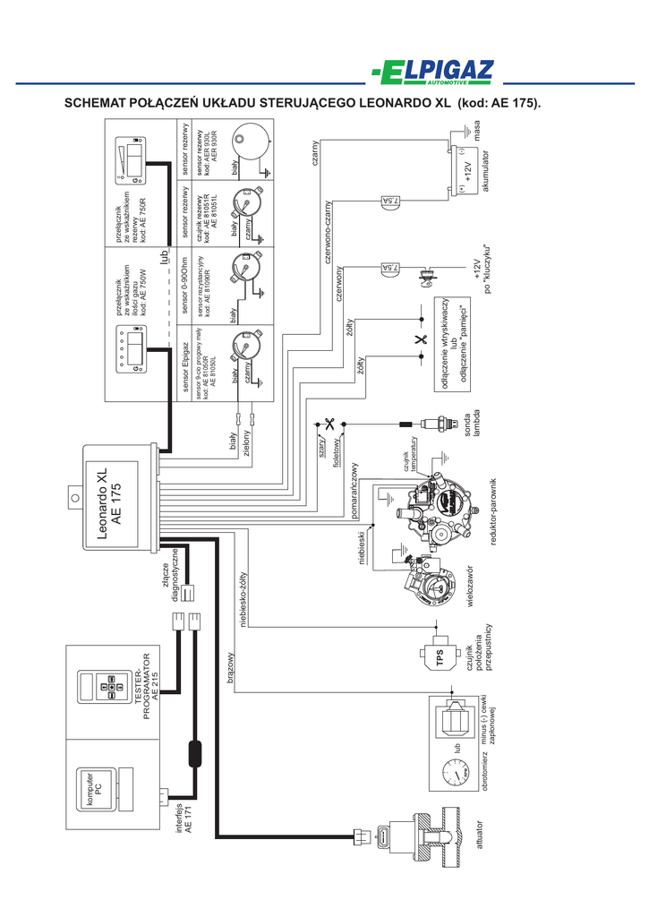
                                attuator interfejs AE 171 RPM 8 minus (-) cewki zap³onowej lub obrotomierz 7 5 1 0 4 6 3 2 wielozawór 2 211 bia³y szary czujnik temperatury sonda lambda zielony fioletowy pomarañczowy reduktor-parownik niebieski z³¹cze diagnostyczne niebiesko-¿ó³ty czujnik po³o¿enia przepustnicy TPS br¹zowy TESTERPROGRAMATOR AE 215 Leonardo XL AE 175 lub czerwony +12V po "kluczyku" (-) masa czarny AER 930L AER 930R sensor rezerwy +12V G R akumulator (+) sensor rezerwy prze³¹cznik ze wskaŸnikiem rezerwy kod: AE 750R czerwono-czarny sensor rezystancyjny kod: AE 81090R sensor 0-90Ohm od³¹czenie wtryskiwaczy lub od³¹czenie "pamiêci" ¿ó³ty ¿ó³ty sensor 9-cio progowy ma³y kod: AE 81050R AE 81050L sensor Elpigaz G prze³¹cznik ze wskaŸnikiem iloœci gazu kod: AE 750W 7,5A OK 7,5A * 345 0 ESC 1 01 9 11 8 76 komputer PC SCHEMAT PO£¥CZEÑ UK£ADU STERUJ¥CEGO LEONARDO XL (kod: AE 175).