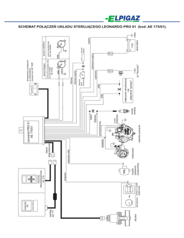
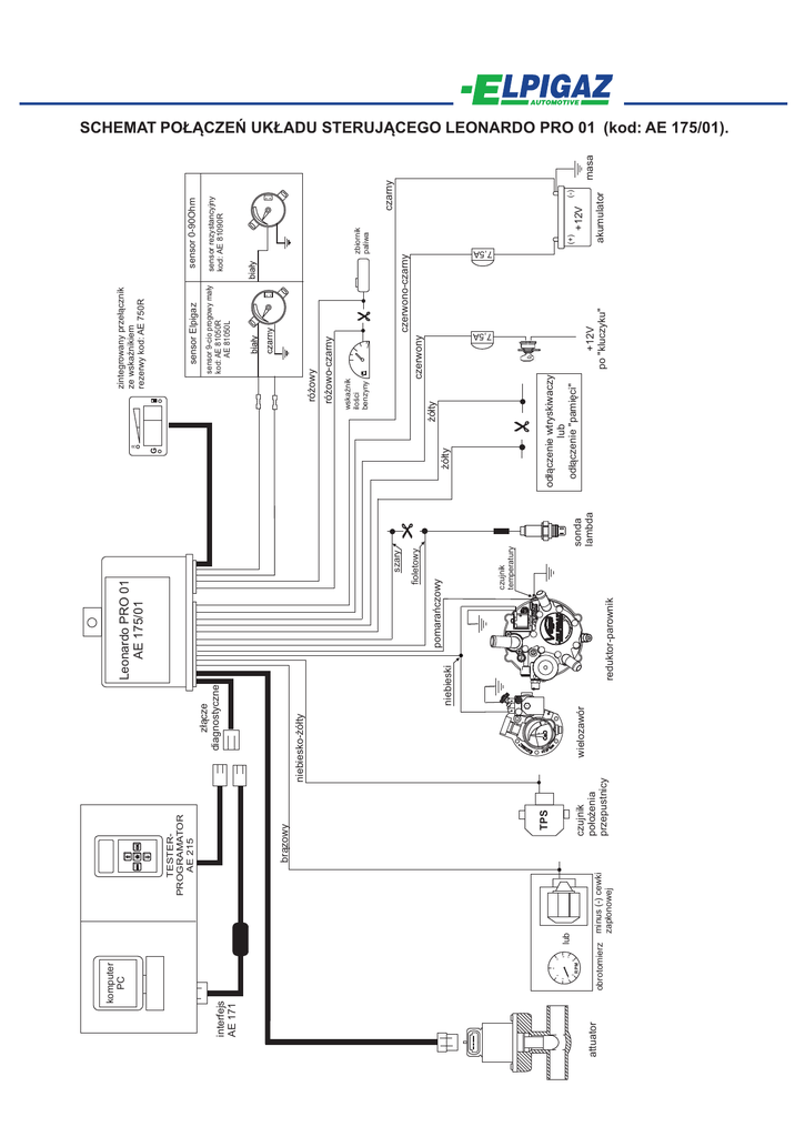
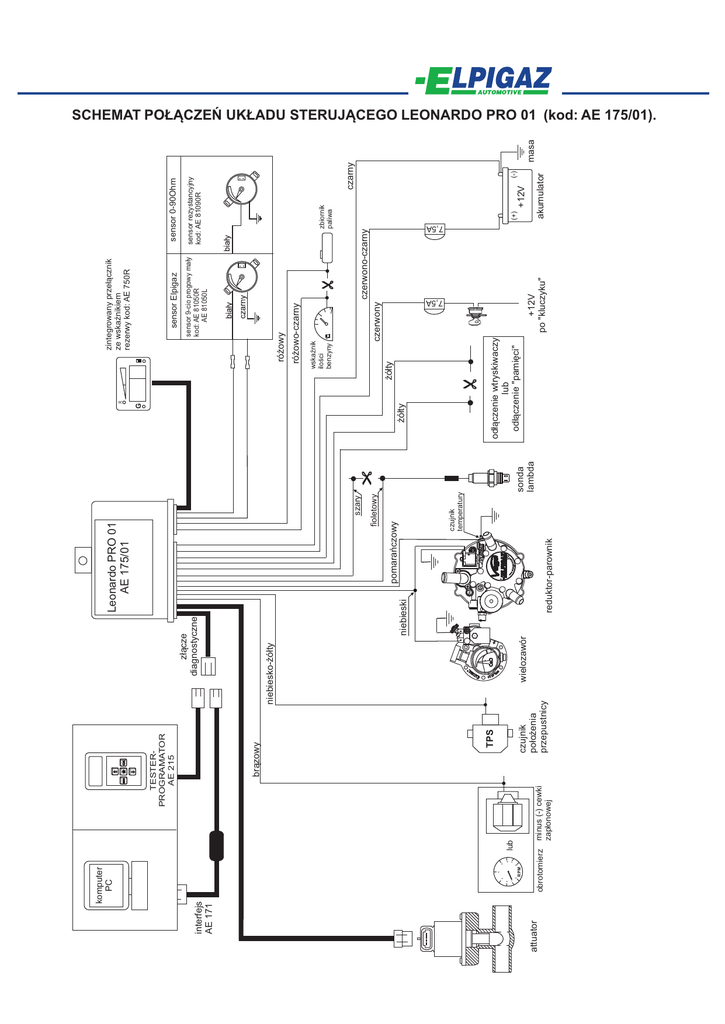
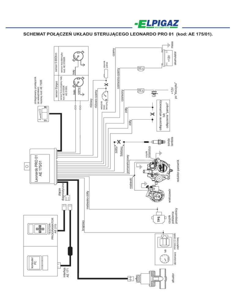
Schemat połączeń U.S ae175_01 nowe logo

Transkrypt

Schemat połączeń U.S ae175_01 nowe logo
attuator
interfejs
AE 171
RPM
8
minus (-) cewki
zap³onowej
lub
obrotomierz
7
5
1
0
4
6
3
2
wielozawór
2
211
szary
fioletowy
czujnik
temperatury
pomarañczowy
reduktor-parownik
niebieski
z³¹cze
diagnostyczne
niebiesko-¿ó³ty
czujnik
po³o¿enia
przepustnicy
TPS
br¹zowy
TESTERPROGRAMATOR
AE 215
*
sonda
lambda
¿ó³ty
czerwony
wskaŸnik
iloœci
benzyny
ró¿owo-czarny
ró¿owy
sensor 0-90Ohm
+12V
po "kluczyku"
+12V
(-)
masa
czarny
akumulator
(+)
zbiornik
paliwa
sensor rezystancyjny
kod: AE 81090R
czerwono-czarny
sensor 9-cio progowy ma³y
kod: AE 81050R
AE 81050L
sensor Elpigaz
zintegrowany prze³¹cznik
ze wskaŸnikiem
rezerwy kod: AE 750R
od³¹czenie wtryskiwaczy
lub
od³¹czenie "pamiêci"
¿ó³ty
G
R
7,5A
Leonardo PRO 01
AE 175/01
7,5A
OK
34 5
0
ESC
1
01 9
11
8 76
komputer
PC
SCHEMAT PO£¥CZEÑ UK£ADU STERUJ¥CEGO LEONARDO PRO 01 (kod: AE 175/01).