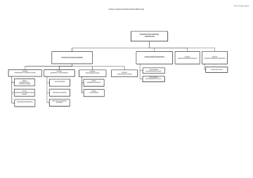
Struktura organizacyjna Wojskowego Biura Historycznego Zał. Nr 4

Transkrypt

Struktura organizacyjna Wojskowego Biura Historycznego Zał. Nr 4
Zał. Nr 4 (do pkt. 6 ppkt 5)
Struktura organizacyjna Wojskowego Biura Historycznego
WOJSKOWE BIURO HISTORYCZNE
KIEROWNICTWO
WYDZIAŁ BADAŃ HISTORYCZNYCH
CENTRALNE ARCHIWUM WOJSKOWE
WYDZIAŁ
GROMADZENIA I EWIDENCJI ZASOBU
WYDZIAŁ
INFORMACJI I UDOSTĘPNIANIA
WYDZIAŁ
OPRACOWANIA ZASOBU
WYDZIAŁ
KSZTAŁTOWANIA ZASOBU
SEKCJA BADAŃ
NAD WOJSKIEM DO 1945 R.
SEKCJA BADAŃ
NAD WOJSKIEM PO 1945 R.
SEKCJA
INFORMATYZACJI
I EWIDENCJI ZASOBU
SEKCJA KWEREND
SEKCJA
GROMADZENIA I ZABEZPIECZENIA
ZASOBU
PRACOWNIA NAUKOWA
PRACOWNIA KONSERWACJI
PRACOWNIA INFORMACJI
NAUKOWEJ
SEKCJA
ZBIORÓW SPECJALNYCH
SEKCJA
OPRACOWANIA
WYDZIAŁ
ADMINISTRACYJNO-PERSONALNY
WYDZIAŁ
OCHRONY INFORMACJI NIEJAWNYCH
KANCELARIA TAJNA