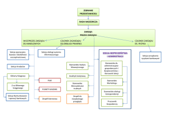
ZEBRANIE PRZEDSTAWICIELI RADA NADZORCZA ZARZĄD

Transkrypt

ZEBRANIE PRZEDSTAWICIELI RADA NADZORCZA ZARZĄD
ZEBRANIE
PRZEDSTAWICIELI
RADA NADZORCZA
ZARZĄD:
PREZES ZARZĄDU
WICEPREZES ZARZĄDU
DS.HANDLOWYCH
Sekcja operacyjnokasowa i działalności
oszczędnościowej
CZŁONEK ZAZARZĄDU
DS.OBSŁUGI PRAWNEJ
Sekcja obsługi systemu
informatycznego
Sekcja zarządzania
ryzykami bankowymi
Sekcja Kredytów
Stanowisko Audytu
Wewnętrznego
Główny Księgowy
Analityk kredytowy
FILIE
Z-ca Głównego
księgowego
Sekcja Rachunkowości
i operacji bankowych
CZŁONEK ZARZĄDU
DS. RYZYKA
PUNKTY KASOWE
Stanowisko
Wierzytelności
trudnych
Stanowisko ds.
administracyjnogospodarczych i
bezpieczeństwa –
Kierownik Sekcji
Stanowisko
Marketingu
Stanowisko obsługi
korespondencji
Zespół biznesowy
Zespół do
niezależnego
przeglądu
Pracownik
Gospodarczy

Podobne dokumenty