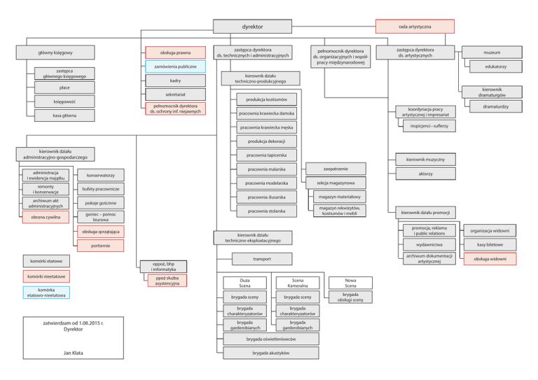
dyrektor - Narodowy Stary Teatr

Transkrypt

dyrektor - Narodowy Stary Teatr
dyrektor
główny księgowy
obsługa prawna
rada artystyczna
zastępca dyrektora
ds. technicznych i administracyjnych
zamówienia publiczne
zastępca
głównego księgowego
kadry
pełnomocnik dyrektora
ds. organizacyjnych i współpracy międzynarodowej
zastępca dyrektora
ds. artystycznych
edukatorzy
kierownik działu
techniczno-produkcyjnego
płace
sekretariat
księgowość
pełnomocnik dyrektora
ds. ochrony inf. niejawnych
kasa główna
muzeum
kierownik
dramaturgów
produkcja kostiumów
pracownia krawiecka damska
koordynacja pracy
artystycznej i impresariat
pracownia krawiecka męska
inspicjenci–suflerzy
dramaturdzy
produkcja dekoracji
kierownik działu
administracyjno-gospodarczego
pracownia tapicerska
administracja
i ewidencja majątku
konserwatorzy
remonty
i konserwacje
bufety pracownicze
archiwum akt
administracyjnych
pokoje gościnne
obrona cywilna
goniec – pomoc
biurowa
obsługa sprzątająca
pracownia malarska
zaopatrzenie
pracownia modelarska
sekcja magazynowa
pracownia ślusarska
magazyn materiałowy
pracownia stolarska
magazyn rekwizytów,
kostiumów i mebli
kierownik działu
techniczno-eksploatacyjnego
portiernie
komórki etatowe
transport
oppoż, bhp
i informatyka
komórki nieetatowe
komórka
etatowo-nieetatowa
zatwierdzam od 1.08.2015 r.
Dyrektor
kierownik muzyczny
ppoż służba
asystencyjna
Duża
Scena
Scena
Kameralna
Nowa
Scena
brygada sceny
brygada sceny
brygada
obsługi sceny
brygada
charakteryzatorów
brygada
charakteryzatorów
brygada
garderobianych
brygada
garderobianych
brygada oświetleniowców
Jan Klata
brygada akustyków
aktorzy
kierownik działu promocji
promocja, reklama
i public relations
organizacja widowni
wydawnictwa
kasy biletowe
archiwum dokumentacji
artystycznej
obsługa widowni