Dyrektor - Muzeum Warmii i Mazur w Olsztynie
Transkrypt
										Dyrektor - Muzeum Warmii i Mazur w Olsztynie
                                        
                                        
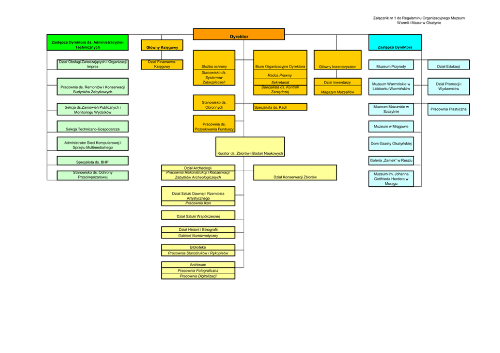
                                Załącznik nr 1 do Regulaminu Organizacyjnego Muzeum Warmii i Mazur w Olsztynie Dyrektor Zastępca Dyrektora ds. AdministracyjnoTechnicznych Dział Obsługi Zwiedzających i Organizacji Imprez Zastępca Dyrektora Główny Księgowy Dział FinansowoKsięgowy Służba ochrony Stanowisko ds. Systemów Zabezpieczeń Pracownia ds. Remontów i Konserwacji Budynków Zabytkowych Sekcja ds.Zamówień Publicznych i Monitoringu Wydatków Sekcja Techniczno-Gospodarcza Stanowisko ds. Obronnych Biuro Organizacyjne Dyrektora Główny Inwentaryzator Muzeum Przyrody Dział Edukacji Dział Inwentarzy Muzeum Warmińskie w Lidzbarku Warmińskim Dział Promocji i Wydawnictw Muzeum Mazurskie w Szczytnie Pracownia Plastyczna Radca Prawny Sekretariat Specjalista ds. Kontroli Zarządczej Specjalista ds. Kadr Pracownia ds. Pozyskiwania Funduszy Magazyn Muzealiów Muzeum w Mrągowie Administrator Sieci Komputerowej i Sprzętu Multimedialnego Dom Gazety Olsztyńskiej Kurator ds. Zbiorów i Badań Naukowych Galeria „Zamek” w Reszlu Specjalista ds. BHP Stanowisko ds. Ochrony Przeciwpożarowej Dział Archeologii Pracownia Rekonstrukcji i Konserwacji Zabytków Archeologicznych Dział Sztuki Dawnej i Rzemiosła Artystycznego Pracownia Ikon Dział Sztuki Współczesnej Dział Historii i Etnografii Gabinet Numizmatyczny Biblioteka Pracownia Starodruków i Rękopisów Archiwum Pracownia Fotograficzna Pracownia Digitalizacji Dział Konserwacji Zbiorów Muzeum im. Johanna Gottfrieda Herdera w Morągu