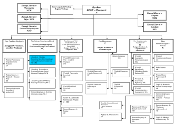
struktura organizacyjna - grudzień 2012

Transkrypt

struktura organizacyjna - grudzień 2012
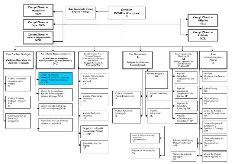
Zarząd Zlewni w
Warszawie
NZW
Rada Gospodarki Wodnej
Regionu Wodnego
Dyrektor
RZGW w Warszawie
N
Zarząd Zlewni w
GiŜycku
NZG
Zarząd Zlewni w
Dębe NZD
Zarząd Zlewni w
Lublinie
NZL
Zarząd Zlewni w
Ostrowcu Świętokrzyskim
NZO
Pion Zasobów Wodnych
Zastępca Dyrektora ds.
Zasobów Wodnych
Wydział Planowania
Gospodarowania
Wodami
ZP
Pion Ochrony Przeciwpowodziowej
Wydział Centrum Zarządzania
Przeciwpowodziowego Wisły Środkowej
NC
Zespół ds. Ośrodka
Koordynacyjno Informacyjnego
Ochrony Przeciwpowodziowej
NC-OKI
Zespół ds. Regionalnego
Systemu Informacyjnego i
Katastru Wodnego NC-K
Wydział Zasobów
Wodnych i Ochrony
Wód
ZZ
Stanowisko pracy ds.
Konsultacji
społecznych
Pion Utrzymania Wód i
Urządzeń Wodnych
i Pion Inwestycji i Funduszy
Europejskich
Zastępca Dyrektora ds.
Utrzymania Wód
E
M
Zastępca Dyrektora ds.
Gospodarowania
Majątkiem SP
Zastępca Dyrektora ds.
Ekonomicznych
Główny Księgowy
EG
Wydział Utrzymywania
Wód i Urządzeń
Wodnych
UW
Wydział Planowania
Inwestycji
UE
Pion Gospodarowania
Majątkiem SP
Pion Ekonomiczny
Wydział Planowania
i Analiz Finansowych
EP
Wydział Finansowy
EF
Wydział Realizacji
Inwestycji
UR
Wydział Zamówień
Publicznych
EZ
Wydział
Księgowości
EK
Stanowisko pracy ds. Systemu
Informatycznego NC-I
Zespół ds. Jednostki
Realizującej Projekt
U - JRP
Stanowisko pracy ds.
śeglugi
Uś
N
Wydział
Gospodarki
Nieruchomościami
MN
Wydział
Organizacyjno-Prawny
NO
Wydział
Zarządzania
Majątkiem Skarbu
Państwa MS
Radca Prawny
NR
Wydział ds.
Gospodarki
Rybackiej MR
Zespół Uzgodnień Ochrony
Przeciwpowodziowej NC-U
Pion
Administracyjno –
Prawny
Wydział
Administracyjno –
Gospodarczy MA
Wydział Spraw
Pracowniczych
NP
Zespół ds. Kontroli i
Audytu Wewnętrznego
NK
Stanowisko pracy ds.
Kontaktów z
Mediami i Promocji
NM
Zespól ds. Ochrony Informacji
Niejawnych
i Spraw Obronnych
NT
Wydział ds. Orzecznictwa
NN
Pełnomocnik Ochrony
Danych Osobowych
ABI
Stanowisko pracy ds.
bhp i ppoŜ.
NB
Stanowisko pracy ds.
Współpracy
Międzynarodowej
NS
Zespół ds. Obsługi
Informatycznej NI