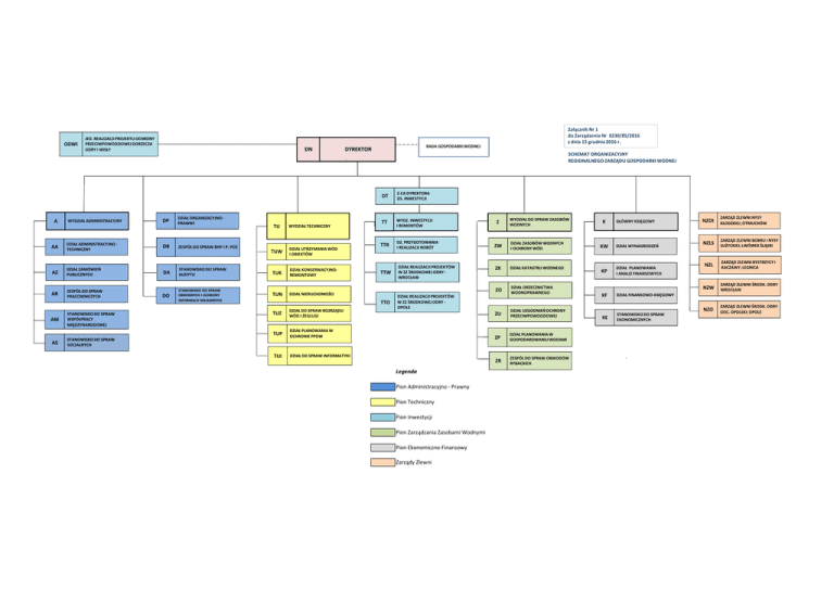
schemat organizacyjny 15-12-2016

Transkrypt

schemat organizacyjny 15-12-2016
ODWI
A
JED. REALIZACJI PROJEKTU OCHRONY
PRZECIWPOWODZIOWEJ DORZECZA
ODRY I WISŁY
WYDZIAŁ ADMINISTRACYJNY
DN
DP
DZIAŁ ORGANIZACYJNO PRAWNY
AA
DZIAŁ ADMINISTRACYJNO TECHNICZNY
DB
ZESPÓŁ DO SPRAW BHP I P. POŻ
AZ
DZIAŁ ZAMÓWIEŃ
PUBLICZNYCH
DA
AR
ZESPÓŁ DO SPRAW
PRACOWNICZYCH
DO
AM
STANOWISKO DO SPRAW
WSPÓŁPRACY
MIĘDZYNARODOWEJ
AS
STANOWISKO DO SPRAW
SOCJALNYCH
TU
RADA GOSPODARKI WODNEJ
DYREKTOR
WYDZIAŁ TECHNICZNY
TUW
DZIAŁ UTRZYMANIA WÓD
I OBIEKTÓW
STANOWISKO DO SPRAW
AUDYTU
TUK
DZIAŁ KONSERWACYJNOREMONTOWY
STANOWISKO DO SPRAW
OBRONNYCH I OCHRONY
INFORMACJI NIEJAWNYCH
TUN
DZIAŁ NIERUCHOMOŚCI
TUZ
DZIAŁ DO SPRAW ROZRZĄDU
WÓD I ŻEGLUGI
TUP
DZIAŁ PLANOWANIA W
OCHRONIE PPOW
TUI
DZIAŁ DO SPRAW INFORMATYKI
Załącznik Nr 1
do Zarządzenia Nr 0230/85/2016
z dnia 15 grudnia 2016 r.
SCHEMAT ORGANIZACYJNY
REGIONALNEGO ZARZĄDU GOSPODARKI WODNEJ
DT
Z-CA DYREKTORA
DS. INWESTYCJI
TT
WYDZ. INWESTYCJI
I REMONTÓW
TTR
DZ. PRZYGOTOWANIA
I REALIZACJI ROBÓT
TTW
DZIAŁ REALIZACJI PROJEKTÓW
W ZZ ŚRODKOWEJ ODRY WROCŁAW
TTO
DZIAŁ REALIZACJI PROJEKTÓW
W ZZ ŚRODKOWEJ ODRY OPOLE
Legenda
Pion Administracyjno - Prawny
Pion Techniczny
Pion Inwestycji
Pion Zarządzania Zasobami Wodnymi
Pion Ekonomiczno-Finansowy
Zarządy Zlewni
Z
WYDZIAŁ DO SPRAW ZASOBÓW
WODNYCH
ZW
DZIAŁ ZASOBÓW WODNYCH
I OCHRONY WÓD
ZK
DZIAŁ KATASTRU WODNEGO
ZO
DZIAŁ ORZECZNICTWA
WODNOPRAWNEGO
ZU
DZIAŁ UZGODNIEŃ OCHRONY
PRZECIWPOWODZIOWEJ
ZP
DZIAŁ PLANOWANIA W
GOSPODAROWANIU WODAMI
ZR
ZESPÓŁ DO SPRAW OBWODÓW
RYBACKICH
K
GŁÓWNY KSIĘGOWY
KW
DZIAŁ WYNAGRODZEŃ
KP
DZIAŁ PLANOWANIA
I ANALIZ FINANSOWYCH
KF
DZIAŁ FINANSOWO-KSIĘGOWY
KE
STANOWISKO DO SPRAW
EKONOMICZNYCH
NZOt
ZARZĄD ZLEWNI NYSY
KŁODZKIEJ; OTMUCHÓW
NZLS
ZARZĄD ZLEWNI BOBRU i NYSY
ŁUŻYCKIEJ; LWÓWEK ŚLĄSKI
NZL
ZARZĄD ZLEWNI BYSTRZYCY I
KACZAWY; LEGNICA
NZW
ZARZĄD ZLEWNI ŚRODK. ODRY
WROCŁAW
NZO
ZARZĄD ZLEWNI ŚRODK. ODRY
ODC. OPOLSKI; OPOLE

Podobne dokumenty