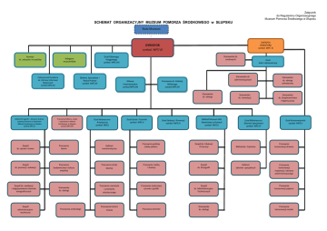
Schemat organizacyjny - Muzeum Pomorza Środkowego

Transkrypt

Schemat organizacyjny - Muzeum Pomorza Środkowego
Załącznik
do Regulaminu Organizacyjnego
Muzeum Pomorza Środkowego w Słupsku
SCHEMAT ORGANIZACYJNY MUZEUM POMORZA ŚRODKOWEGO w SŁUPSKU
Rada Muzeum
ZASTĘPCA
DYREKTORA
symbol MPŚ XI
DYREKTOR
symbol MPŚ VII
Komisja
ds. zakupów muzealiów
Pełnomocnik Dyrektora
ds. Ochrony Informacji
Niejawnych
symbol MPŚ.XVI
Stanowisko ds.
osobowych
Dział Głównego
Księgowego
symbol MPŚ.VIII
Kolegium
muzealników
Główny Specjalista –
Radca Prawny
symbol MPŚ.XV
Główny
Inwentaryzator
symbol MPŚ.XIII
Stanowisko ds.
administracyjnych
Pracownia ds. Kolekcji
Witkacego
symbol MPŚ.XII
Stanowiska
ds. obsługi
Oddział Etnografii – Muzeum Kultury
Ludowej Pomorza w Swołowie
i Młynie Zamkowym w Słupsku
symbol MPŚ.III
Pracownia folkloru, sztuki
i rękodzieła w Młynie
Zamkowym w Słupsku
symbol MPŚ.XIV
MPŚ.XIV
Dział HistorycznoArtystyczny
symbol MPŚ.I
Dział Konserwatorski
symbol MPŚ.V
Pracownia sztuki
dawnej
Pracownia rzeźby
i tkaniny
Zespół
ds. Etnografii
Gabinet
zbiorów specjalnych
Pracownia rzemiosła
i przemysłu
artystycznego
Pracownia malarstwa,
rysunku i grafiki
Zespół
ds. AdministracyjnoTechnicznych
Pracownia
konserwacji papieru
Stanowiska
ds. obsługi
Pracownia
konserwacji metalu
Zespół
ds. promocji i edukacji
Pracownia
budownictwa i kultury
wiejskiej
Pracownia archeologii
Dział Biblioteczny i
Zbiorów Specjalnych
symbol MPŚ.VI
Biblioteka i Czytelnia
Gabinet
numizmatyczny
Zespół
administracyjnotechniczny
Oddział Muzeum Wsi
Słowińskiej w Klukach
symbol MPŚ.X
Stanowisko
ds. bezpieczeństwa
i higieny pracy
Zespół ds. Edukacji
i Promocji
Pracownia
tkanin
Stanowiska
ds. obsługi
Dział Edukacji i Promocji
symbol MPŚ.IV
Stanowisko
ds. inwestycji
Stanowisko
ds. obsługi
sekretariatu
Pracownia polskiej
szkoły plakatu
Zespół
ds. upraw i chowu
Zespół ds. ewidencji
i magazynowania zbiorów
etnograficznych
Dział Sztuki i Techniki
symbol MPŚ.II
Dział
Kadr i Administracji
symbol MPŚ.IX
Pracownia historii
miasta
Pracownia techniki
Pracownia
konserwacji drewna
Pracownia
konserwacji
malarstwa i drewna
polichromowanego