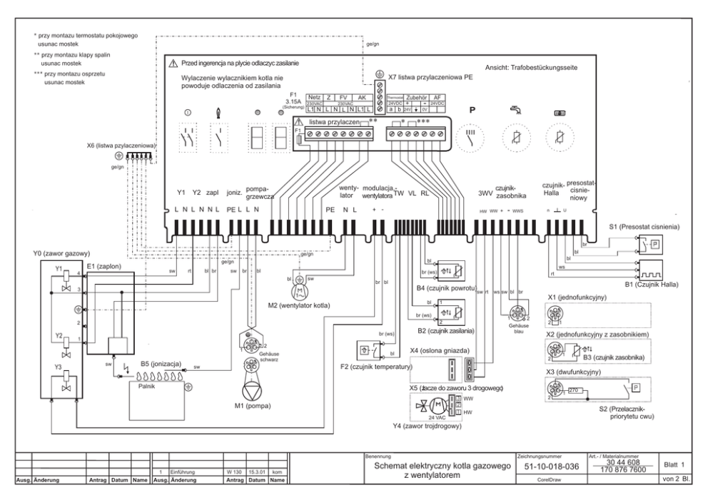
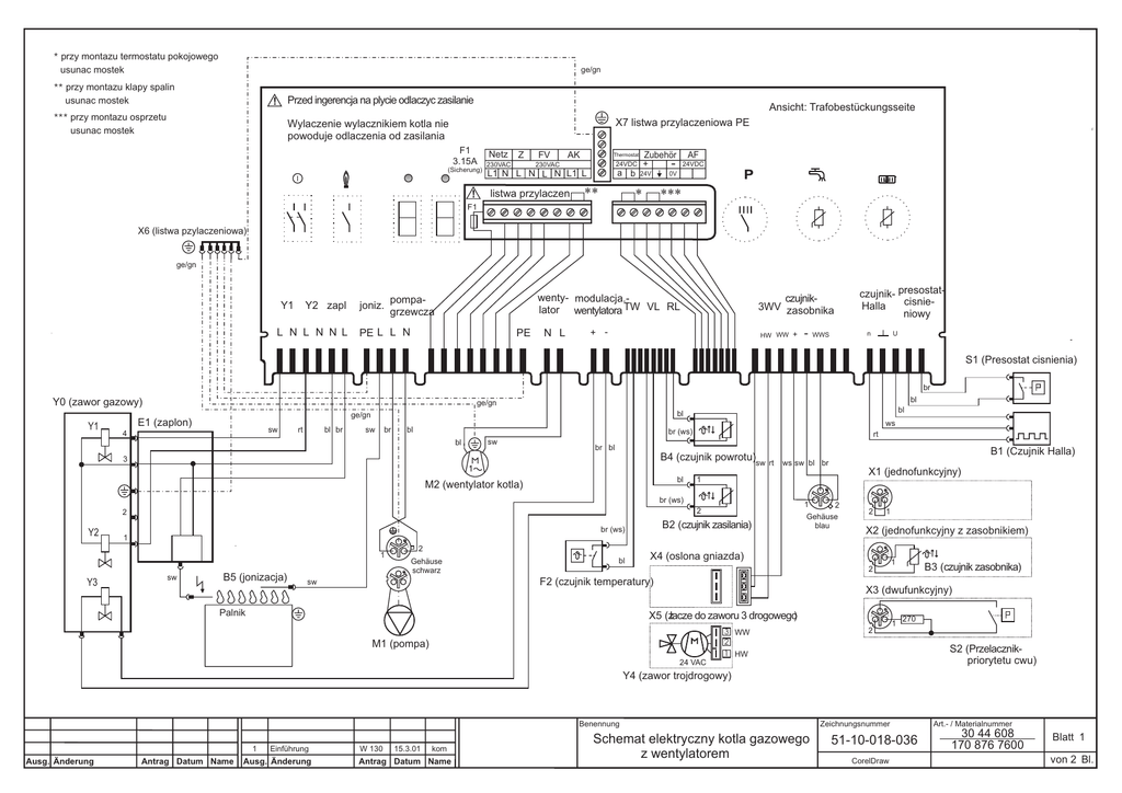
Page 1 1 von 2 51-10-018-036 Schemat elektryczny kotla gazowego

Transkrypt

Page 1 1 von 2 51-10-018-036 Schemat elektryczny kotla gazowego
* przy montazu termostatu pokojowego
usunac mostek
ge/gn
Przed ingerencja na plycie odlaczyc zasilanie
!
*** przy montazu osprzetu
usunac mostek
Ansicht: Trafobestückungsseite
Wylaczenie wylacznikiem kotla nie
powoduje odlaczenia od zasilania
X7 listwa przylaczeniowa PE
Netz
Z
230VAC
FV
AK
listwa przylaczen
!
24VDC
a b
L1 N L N L N L1 L
AF
Zubehör
+
-
Thermostat
230VAC
**
(Sicherung)
24V
*
F1
3.15A
24VDC
P
0V
***
** przy montazu klapy spalin
usunac mostek
F1
X6 (listwa pzylaczeniowa)
ge/gn
Y2 zapl
Y1
L N L N N L
joniz.
wenty- modulacja.lator wentylatora TW VL RL
pompagrzewcza
PE L L N
PE
N L
czujnik3WV zasobnika
+ -
HW WW
+
-
czujnik- presostatcisnieHalla
niowy
n
WWS
U
S1 (Presostat cisnienia)
br
Y0 (zawor gazowy)
Y1
bl
ge/gn
sw
4
rt
bl br
bl
bl
ge/gn
E1 (zaplon)
sw
br
ws
bl
br (ws)
bl
sw
br bl
rt
B4 (czujnik powrotu)sw
3
bl
M2 (wentylator kotla)
B1 (Czujnik Halla)
rt
ws sw bl br
X1 (jednofunkcyjny)
1
1
br (ws)
Y2
B2 (czujnik zasilania)
br (ws)
2
1
sw
B5 (jonizacja)
Gehäuse
schwarz
2
sw
2
bl
X4 (oslona gniazda)
2
1
2
1
X2 (jednofunkcyjny z zasobnikiem)
2
1
1
B3 (czujnik zasobnika)
2
F2 (czujnik temperatury)
1
2
2
Gehäuse
blau
1
1
Y3
1
2
2
Palnik
X3 (dwufunkcyjny)
X5 (zlacze do zaworu 3 drogowego)
3 WW
2
1 HW
M1 (pompa)
2
1
2
1
270W
S2 (Przelacznikpriorytetu cwu)
24 VAC
Y4 (zawor trojdrogowy)
Benennung
1
Ausg. Änderung
Antrag Datum Name
Einführung
Ausg. Änderung
W 130
15.3.01
kom
Antrag Datum Name
Schemat elektryczny kotla gazowego
z wentylatorem
Zeichnungsnummer
51-10-018-036
CorelDraw
Art.- / Materialnummer
30 44 608
170 876 7600
Blatt 1
von 2 Bl.
B1 - Czujnik Halla
B1 - Hall sensor
B2 - czujnik zasilania
B2 - Boiler suply sensor
B3 - Czujnik zasobnika
B1 - sonde de Hall
B3 - Hot water sensor
B1 - Rotatiesensor (Hallsensor)
B2 - sonda mandata riscaldamento
B3 - Sonde E.c.s.
B4 - Boiler return sensor
B4 - Czujnik powrotu
B1 - sensore Hall
B2 - sonde départ chauffage
B2 - Temperatuurvoeler C.V.-aanvoer
B3 - sonda acqua calda
B4 - sonde retour chauffage
B3 - Temperatuurvoeler tapwater
B4 - Temperatuurvoeler C.V.-retour
B4 - sonda ritorno riscaldamento
B5 - Ionisationselektrode
B5 - Ionisation electrode
B5 - Electrode d'ionisation
B5 - controllo ionizzazione
B5 - Ionisatie-elektrode
E1 - Zündeinheit
E1 - Ignition electrode
E1 - Electrode d'allumage
E1 - elletrodo d'accensione
E1 - Ontstekingselektrode
F1 - Sicherung
F1 - Fuse
F1 - Fusible
F1 - fusibile
F1 - Zekering
F2 - Sicherheitstemperaturwächter
F2 - Hi-Limit detector
F2 - détecteur de sécurité de surchauffe
F2 - termostato di sicurezza
F2 - Maximaal temperatuurvoeler
M1 - Heizkreispumpe
M1 - Pump
M1 - Pompe
M1 - pompa
M1 - Pomp
M2 - Ventilator
M2 - Abgasventilator
M2 - Mikro - Fan
M2 - Mikro - Ventouse
M2 - ventilatore
S1 - Differenzdruckwächter
S1 - Pressure difference detector
S1 - Détecteur de difference de pression
S1 - controllo differenza pressione
S1 - Drukverschilschakelaar
S2 - Warmwasservorrangschalter
S2 - hot water priority switch
S2 - commutateur priorité e. c. S.
S2 - Interruttore di precedenza aqua calda
S2 - tapwater voorrangschakelaar
X1 - Blindstecker für Heiztherme ohne WW-Bereitung
X1 - Dummy plug
X1 - Fausse fiche
X1 - presa cieca
X1 - Eindstekker
X2 - Heiztherme mit Speicherfühler
X2 - Calorifier sensor
X2 - Sonde préparateur
X2 - sonda acqua calda
X2 - Tapwater voorrangsschakelaar
X3 - Kombitherme mit Warmwasservorrangschalter
X3 - Hot water priority switch
X3 - commutateur priorité e.c.s.
X3 - interruttore di precedenza acqua calda
X3 - Boilervoeler
X4 - Blindstecker
X4 - Dummy plug
X4 - Fausse fiche
X4 - presa cieca
X4 - Eindstekker
X5 - Stecker für 3Wegeventil
X5 - plug for 3-way-valve
X5 - Fiche mâle pour soupape à trois voies
X5 - presa per la valvola a tre ore
X5 - Stekker voor 3-weg-mengventiel
X6/X7 - Schutzleiterklemme
X6/X7 - PE Terminal
X6/X7 - Borne PE
X6/X7 - morsetto per messa a terra
X6/X7 - Aardeaansluiting
Y0 - Gaskombiventil
Y0 - Gas valve
Y0 - Vanne de gaz
Y0 - valvola gas
Y0 - Gaskombiventiel
Y1 - Hauptgasventil 1
Y1 - Main gas valve 1
Y1 - Vanne de gaz principal 1
Y1 - valvola gas principale 1
Y1 - Hoofdgasklep 1
Y2 - Hauptgasventil 2
Y2 - Main gas valve 2
Y2 - vanne de gaz principal 2
Y2 - valvola gas principale 2
Y2 - Hoofdgasklep 2
Y3 - Modulationsventil
Y3 - Modulating valve
Y3 - vanne modulante
Y3 - valvola modulante
Y3 - Modulerende gasklep
Y4 - 3-Wegeumschaltventil
Y4 - 3-way-valve
Y4 - soupape à trois voies
Y4 - valvola a tre ore
Y4 - 3-weg-mengventiel
Netz - Netzanschluß
Netz - Mains supply
Netz - Alimentation réseau
Netz - allacciamento alla rete
Netz - Netaansluiting
Z - Zirkulationspumpe / Zubehör
Z - Circulation-Pump / accessories
Z - Pompe de circulation / Zubehör
Z - pompa di circolazione / accessori
Z - Circulatiepomp / Toebehoren
FV - Flüssiggasventil
FV - LPG-valve
FV - Vanne GPL
FV - valvola per GPL
FV - Propaangasklep
AK - Abgasklappe
AK - Flue gas flap
AK - volet gaz brûlé
AK - coperchio di fumo
AK - Rookgasklep
Thermostat - Thermostat ( Anschluß 24VDC )
Thermostat - Thermostat Connection 24VDC
Thermostat - Raccord thermostat 24VDC
Thermostat - atacco termostato 24VDC
Thermostaat (aansluiting 24VDC)
Zubehör - Bus für Zubehör
Zubehör - interface for accessories
Zubehör - interface pour accessoires
Zubehör - interfaccia per accessori
Interface aansluiting voor Toebehoren
AF - Außenfühler
AF - Outdoor sensor
AF - Sonde extérieure
AF - sonda esterna
AF - Buitenvoeler
* Bei Anschluß eines Raumthermostats Brücke entfernen
* When connecting a roomthermostat remove bridge
* En raccordant d'un thermostat
d`ambiance enlever le pont
* Togliere il ponte in caso di collegamento del termostato ambiente
* Bij aansluiten van een ruimtethermostaat brug verwijderen
** Bei Anschluß einer Abgasklappe Brücke entfernen
** When connecting a flue-gas
damper remove bridge
** En raccordant d'un coupe-tirage
motorisé enlever le pont
** Togliere il ponte in caso di collegamento del coperchio di scarico gas
** Bij aansluiten van een
rookgasklep brug verwijderen
*** Bei Anschluß von
Zubehör Brücke entfernen
*** When connecting
accessory remove bridge
*** En raccordant d'accessoire
Enlever le pont
*** Togliere il ponte in caso di collegamento di accessori
*** Bij aansluiten van een
Toebehoren brug verwijderen
sw - schwarz
bl - blau
rt - rot
ws - weiß
br - braun
ge/gn - gelb/grün
black
blue
red
white
brown
yellow/green
noir
bleu
rouge
blanc
marron
vert/jaune
nero
blu
rosso
bianco
marrone
giallo/verde
zwart
blauw
rood
wit
bruin
geel/groen
Widerstandskennlinie von Vorlauf-, Rücklauf- und Speicherfühler :
Temp. [°C]
-20
-10
0
B2-B4 [k W
48,5
27,6
16,3
]
10
20
30
40
50
60
70
9,95
6,25
4,03
2,66
1,80
1,24
0,876 0,627 0,457
Benennung
1
Ausg. Änderung
Antrag Datum Name
Einführung
Ausg. Änderung
W 130
15.3.01
kom
Antrag Datum Name
SCHALTPLAN FÜR GASTHERME
gebläseunterstützt
Zeichnungsnummer
51-10-018-036
CorelDraw
80
90
Art.- / Materialnummer
30 44 608
170 876 7600
Blatt 2
von 2 Bl.