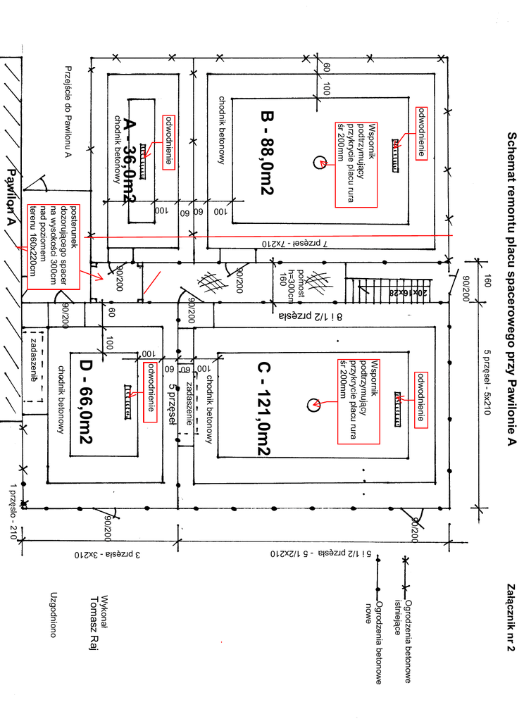
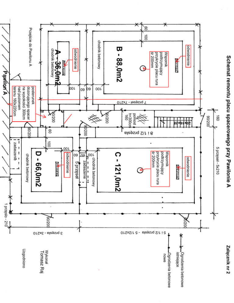
Załącznik nr 2 plac spacerowy paw A

Transkrypt

Załącznik nr 2 plac spacerowy paw A
60
100
90/200
160
20x16x28
8 i 1/2 przęsła
90/200
pomost
h=300cm
160
90/200
100
60 60
100
odwodnienie
Wspornik
podtrzymujący
przykrycie placu rura
śr 200mm
C - 121,0m2
chodnik betonowy
zadaszenie
5 przęseł
odwodnienie
100 60 60
100
D - 66,0m2
100
7 przęseł - 7x210
chodnik betonowy
90/200
90/200
3 przęsła - 3x210
zadaszenie
1 przęslo - 210
5 i 1/2 przęsła - 5 1/2x210
90/200
60
90/200
5 przęseł - 5x210
Schemat remontu placu spacerowego przy Pawilonie A
odwodnienie
Wspornik
podtrzymujący
przykrycie placu rura
śr 200mm
B - 88,0m2
chodnik betonowy
odwodnienie
A - 36,0m2
chodnik betonowy
Przejście do Pawilonu A
posterunek
dozorującego spacer
na wysokości 300cm
nad poziomem
terenu 160x220cm
Pawilon A
Załącznik nr 2
Ogrodzenia betonowe
istniejące
Ogrodzenia betonowe
nowe
Tomasz Raj
Wykonał
Uzgodniono