plik

Transkrypt

plik
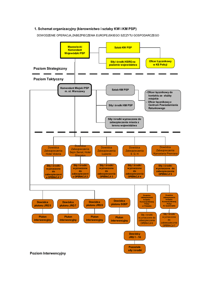
1. Schemat organizacyjny (kierownictwo i sztaby KW i KM PSP)
DOWODZENIE OPERACJĄ ZABEZPIECZENIA EUROPEJSKIEGO SZCZYTU GOSPODARCZEGO
Mazowiecki
Komendant
Wojewódzki PSP
Sztab KW PSP
Oficer Łącznikowy
w KS Policji
Siły i środki KSRG na
poziomie województwa
Poziom Strategiczny
Poziom Taktyczny
Komendant Miejski PSP
m. st. Warszawy
Sztab KM PSP
- Oficer łącznikowy do
kontaktu ze służby
miejskie
- Oficer łącznikowy z
Centrum Powiadamiania
Ratunkowego
Siły i środki KM PSP
Siły i środki wyznaczone do
zabezpieczenia miasta z
terenu województwa
Dowódca
Zabezpieczenia
Hotel Victoria
Dowódca
Zabezpieczenia
Sejm,Senat, Hotel
Sheraton
Dowódca
Zabezpieczenia
Łazienki
Dowódca
Zabezpieczenia
S G H
Dowódca
Zabezpieczenia
Kancelaria Premiera
Siły i środki
w yznaczone
do
zabezpieczeni
a OPERACJI 1
Siły i środki
w yznaczone
do
zabezpieczeni
a OPERACJI 2
Siły i środki
w yznaczone
do
zabezpieczenia
OPERACJI 3
Siły i środki
w yznaczone
do
zabezpieczenia
OPERACJI 4
Siły i środki
w yznaczone do
zabezpieczenia
OPERACJI 5
Dowódca
plutonu JRG 5
Dowódca
plutonu JRG 7
Dowódca
plutonu JRG 9
Dowódca
plutonu SGSP
Pluton
interwencyjny
Pluton
interwencyjny
Pluton
interwencyjny
Pluton
interwencyjny
Dowódca
zabezpieczenia
budynku
Komendy Głównej
Policji
ul. Puławska
Dowódca
zabezpieczenia
budynku
Komendy Głównej
Policj i
Al. Ujazdowskie
Siły i środki
w yznaczone do
zabezpieczenia
OPERACJI 6
Siły i środki
w yznaczone
do
zabeezpiecznia
OPERACJI 7
Dowódcy
JRG 1 - 16
Poziom Interwencyjny
Pozostałe
siły i środki