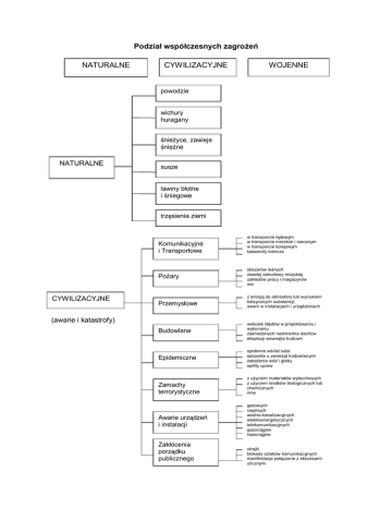
Podział współczesnych zagrożeń

Transkrypt

Podział współczesnych zagrożeń
Podział współczesnych zagrożeń
NATURALNE
CYWILIZACYJNE
WOJENNE
powodzie
wichury
huragany
śnieżyce, zawieje
śnieżne
NATURALNE
susze
lawiny błotne
i śniegowe
trzęsienia ziemi
Komunikacyjne
i Transportowe
CYWILIZACYJNE
w transporcie lądowym
w transporcie morskim i rzecznym
w transporcie kolejowym
katastrofy lotnicze
Pożary
obszarów leśnych
zwartej zabudowy miejskiej
zakładów pracy i magazynów
wsi
Przemysłowe
z emisją do atmosfery lub wyciekiem
toksycznych substancji,
awarii w instalacjach i urządzeniach
Budowlane
wskutek błędów w projektowaniu i
wykonaniu
zaśnieżonych nadmiernie dachów
eksplozji wewnątrz budowli
Epidemiczne
epidemie wśród ludzi
epizootie u zwierząt hodowlanych
zakażenia wód i gleby
epifity upraw
(awarie i katastrofy)
Zamachy
terrorystyczne
Awarie urządzeń
i instalacji
Zakłócenia
porządku
publicznego
z użyciem materiałów wybuchowych
z użyciem środków biologicznych lub
chemicznych
inne
gazowych
cieplnych
wodno-kanalizacyjnych
elektroenergetycznych
telekomunikacyjnych
gazociągów
ropociągów
strajki
blokady szlaków komunikacyjnych
manifestacje połączone z ekscesami
ulicznymi
WOJENNE
Wojna
konwencjonalna
starcie zbrojne dwóch lub więcej
państw bez stosowania broni
masowego rażenia
Broń precyzyjnego
rażenia
niszczenie wybranych celów
militarnych o szczególnym
znaczeniu strategicznym
Środki napadu
powietrznego
niszczenie obiektów i instalacji
szczególnie istotnych dla
gospodarki narodowej
Wojna z użyciem
BMR
jądrowej
chemicznej
biologicznej