(Visio-Schemat ogs\263ugi zg\263oszenia.vsd)

Transkrypt

(Visio-Schemat ogs\263ugi zg\263oszenia.vsd)
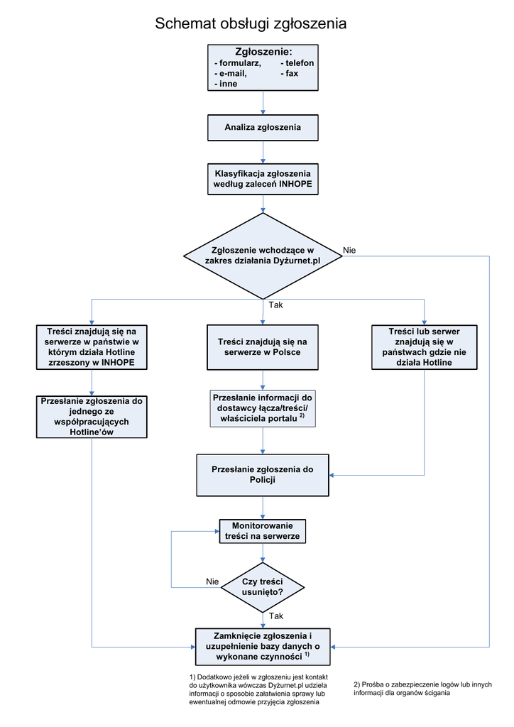
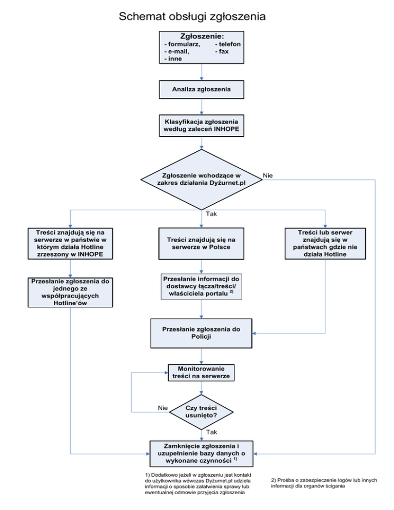
Schemat obsługi zgłoszenia
Zgłoszenie:
- formularz,
- e-mail,
- inne
- telefon
- fax
Analiza zgłoszenia
Klasyfikacja zgłoszenia
według zaleceń INHOPE
Zgłoszenie wchodzące w
zakres działania Dyżurnet.pl
Nie
Tak
Treści znajdują się na
serwerze w państwie w
którym działa Hotline
zrzeszony w INHOPE
Przesłanie zgłoszenia do
jednego ze
współpracujących
Hotline’ów
Treści znajdują się na
serwerze w Polsce
Treści lub serwer
znajdują się w
państwach gdzie nie
działa Hotline
Przesłanie informacji do
dostawcy łącza/treści/
właściciela portalu 2)
Przesłanie zgłoszenia do
Policji
Monitorowanie
treści na serwerze
Nie
Czy treści
usunięto?
Tak
Zamknięcie zgłoszenia i
uzupełnienie bazy danych o
wykonane czynności 1)
1) Dodatkowo jeżeli w zgłoszeniu jest kontakt
do użytkownika wówczas Dyżurnet.pl udziela
informacji o sposobie załatwienia sprawy lub
ewentualnej odmowie przyjęcia zgłoszenia
2) Prośba o zabezpieczenie logów lub innych
informacji dla organów ścigania