Schemat organizacyjny - Specjalistyczny Szpital Miejski im. M

Transkrypt

Schemat organizacyjny - Specjalistyczny Szpital Miejski im. M
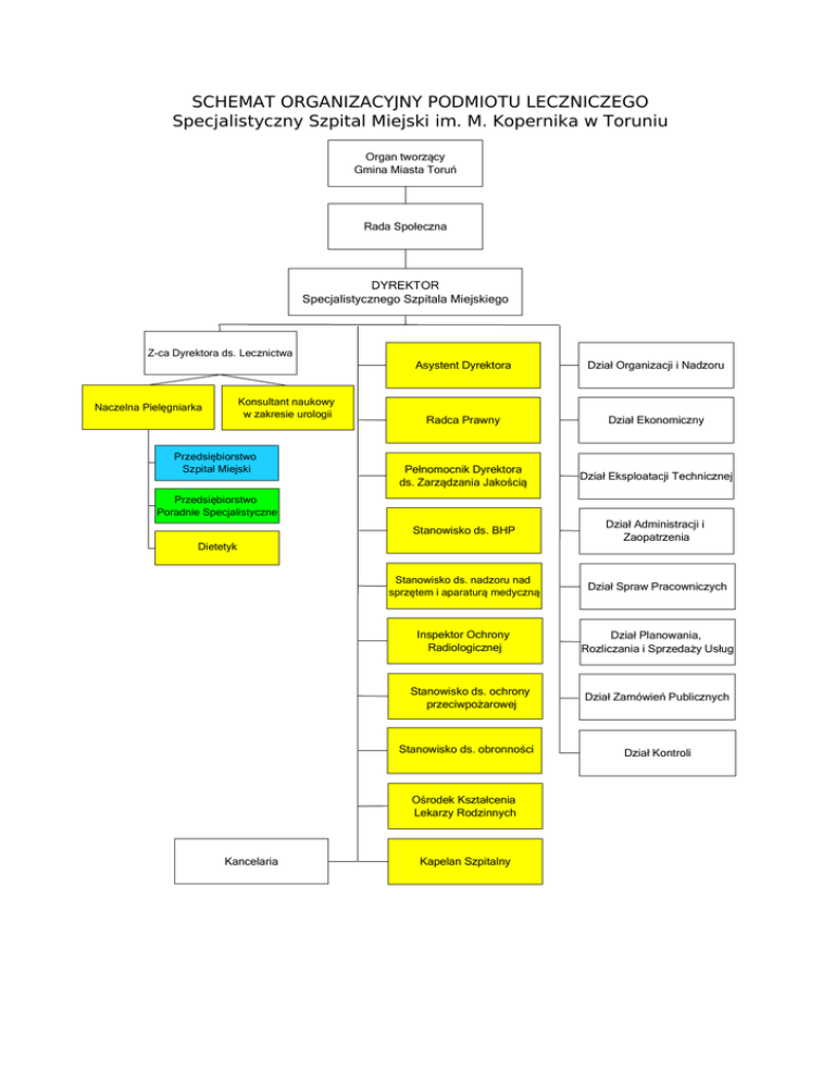
SCHEMAT ORGANIZACYJNY PODMIOTU LECZNICZEGO
Specjalistyczny Szpital Miejski im. M. Kopernika w Toruniu
Organ tworzący
Gmina Miasta Toruń
Rada Społeczna
DYREKTOR
Specjalistycznego Szpitala Miejskiego
Z-ca Dyrektora ds. Lecznictwa
Konsultant naukowy
w zakresie urologii
Naczelna Pielęgniarka
Przedsiębiorstwo
Szpital Miejski
Asystent Dyrektora
Dział Organizacji i Nadzoru
Radca Prawny
Dział Ekonomiczny
Pełnomocnik Dyrektora
ds. Zarządzania Jakością
Dział Eksploatacji Technicznej
Stanowisko ds. BHP
Dział Administracji i
Zaopatrzenia
Stanowisko ds. nadzoru nad
sprzętem i aparaturą medyczną
Dział Spraw Pracowniczych
Inspektor Ochrony
Radiologicznej
Dział Planowania,
Rozliczania i Sprzedaży Usług
Przedsiębiorstwo
Poradnie Specjalistyczne
Dietetyk
Stanowisko ds. ochrony
przeciwpożarowej
Stanowisko ds. obronności
Ośrodek Kształcenia
Lekarzy Rodzinnych
Kancelaria
Kapelan Szpitalny
Dział Zamówień Publicznych
Dział Kontroli
SCHEMAT ORGANIZACYJNY PRZEDSIĘBIORSTWA PORADNIE SPECJALISTYCZNE
PODMIOTU LECZNICZEGO SPECJALISTYCZNEGO SZPITALA MIEJSKIEGO
IM. M KOPERNIKA W TORUNIU
Przedsiębiorstwo
Poradnie Specjalistyczne
Komórki organizacyjne
Poradnie Specjalistyczne
Jednostki organizacyjne
Inne komórki organizacyjne
Diabetologiczna
Chirurgii Ogólnej
Zakład Diagnostyki
Laboratoryjnej
Pracownia Rentgenodiagnostyki
Endokrynologiczna
Chirurgii Onkologicznej
Zakład Mikrobiologii
Pracownia Mammografii
Hematologiczna
Urazowo-Ortopedyczna
Zakład Patomorfologii
Pracownia USG
Kardiologiczna
Preluksacyjna
Bank Krwiotwórczych
Komórek Macierzystych
Pracownia Endoskopowa
Nadciśnienia Tętniczego
Neurochirurgiczna
Pracownia Urodynamiczna
Neurologiczna
Urologiczna
Zakład Diagnostyki
Kardiologicznej
Gastroenterologiczna
Profilaktyki i
Promocji Zdrowia
Pracownia Kontroli
Stymulatorów
Medycyny Pracy
Punkt pobrań materiału
do badań
Gabinety
diagnostyczno-zabiegowe
SCHEMAT ORGANIZACYJNY PRZEDSIĘBIORSTWA SZPITAL MIEJSKI
PODMIOTU LECZNICZEGO SPECJALISTYCZNEGO SZPITALA MIEJSKIEGO
IM. M KOPERNIKA W TORUNIU
Przedsiębiorstwo
Szpital Miejski
Komórki organizacyjne
Oddziały Szpitala
Komórki
diagnostyczno-lecznicze
Inne komórki organizacyjne
o charakterze medycznym
Kardiologiczno-Internistyczny
Urologii Ogólnej i
Onkologicznej
Izba Przyjęć
Apteka Szpitalna
Kardiologii i Intensywnej
Opieki Kardiologicznej
Neurochirurgii
Blok Operacyjny
Pracownia Immunologii
Transfuzjologicznej
z Bankiem Krwi
Pracownia Hemodynamiczna
Dział Higieny i Epidemiologii
Hematologii
Intensywnej Terapii
Medycznej i Anestezjologii
Neurologii
Rehabilitacyjny
Chirurgii Ogólnej,
Onkologicznej i Naczyń
Rehabilitacji Neurologicznej
Urazowo-Ortopedyczny
Pracownia Elektrofizjologii

Podobne dokumenty