Czerwińscy

Transkrypt

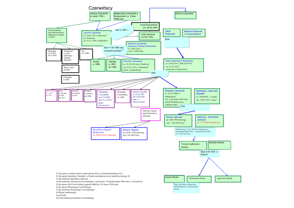
Czerwińscy
Czerwińscy
Jędrzej Czerwiński
ur około 1790 r.
Małgorzata Czerwińska z
Muszyńskich ur. Około
1800 roku
Dionizy Czerwiński
Łucja Szczukocka
zm. 20.03.1855
ślub w 1851 r.
Piotr Czerwiński
brat Joachima ślub z
Marianną z Krzepów
w 1870 r
Agnieszka
ur w 1871,
zm w 1872
Joachim Czerwiński
córka Apolonia
ur.6.02.1853
10
Ur. 30.08. 1827 w Dołowatce
par. Konieczno
zm. 22.12. 1890 w Międzylesie
Wawrzyniec
ur 1874
ożenił się z
wJózefą
Kancerek
Józefa
ur.1859
Piotr ur.1901
Barbara Wojewoda
z Tomaszewskich
Ślub
ślub 11.06.1856 roku
w parafii Kurzelów8,9
Jan
ur w 1884
Jakub
Wojewoda
Jadwiga
ur.1862
zm.1864
Marianna Czerwińska
wdowa po Tomaszu Cichońskim
Ur. około 1822 r,
zm. w 1886 roku
Zofia Czerwińska z Wojewodów
ur. Nowej Wsi w 1866 żyła 58 lat
Wincenty Czerwiński
ur. 19.10.1856 roku w Dankowie7
5
6
zm. 21.03.1924 r.
pochowana w Kurzelowie
zm. 23.01. 1919 w Międzylesie
poch. w Kurzelowie
zm1901
Ślub
Franciszka
ur.1902
Jan Czerwiński
ur w 1887
zm.1891
Józef
Czerwiński
ur1890
zm.1891
Antonina
Czerwińska
ur.1892
Marianna
Czerwińska
ur.1894
Władysław
Czerwiński
ur.5.12.1898 –
zm.17.11.1971
(poch.
Weronika
Czerwińska
ur. 1901
Antoni Czerwiński
Ur.22.05.1904
Zm.12.08.1982
poch. w
Marcinowicach
Marcinowice)
Bolesław Czerwiński
ur. 25.10.1896 w
Międzylesie4
zm. w kwietniu 1939 roku
przed Wielkanocą na
zapalenie płuc
ślub
Stanisława (Jędrczak)
Nastałek
ur. 30.041901 r. Zychy3
zm. 10.05.1971 r. Żary2
Marianna Stępień
matka Bronisławy i
Edwarda
Bronisława (Stępień)
Bronkowska
ur. 24.06.1918 w Saksonii
Edward Stępień
Ur.18.06. 1925 Schwege
zm.3.10.1994 Żary
Roman Jędrczak
ur. 4.08.1928 Schwege
um. 7.04.1992 Żary1
Marianna (Kamińska)
Jędrczak
ur. 7.07.1926 Przesławice
ślub kościelny 11.01.1948 Par. Wniebowzięcia
Najświętszej Marii Panny w Żarach Ślub Cywilny
8.11.1947 USC Żary
Zdzisław Sekuła
Teresa (Jędrczak )
Sekuła
Ślub 5.05.1979 w
Żarach
1) Akt zgonu, ostatnie miejsce zamieszkania Żary ul. Janka Krasickiego 36/4
2) Akt zgonu Stanisławy Nastałek, w Żarach mieszkała na ulicy Janka Krasickiego 36
3) akt urodzenia Stanisławy Jędrczak
4) akt urodzenia Bolesława Czerwińskiego, ochrzczony 29 października 1896 roku w Kurzelowie
5) akt zgonu Zofii Czerwińskiej, pogrzeb odbył się 24 marca 1924 roku
6) akt zgonu Wincentego Czerwińskiego
7) akt urodzenia Wincentego Czerwińskiego
8) Rejestr zaślubionych
9) akt ślubu
10) Akt urodzenia Joachima Czerwińskiego
Łukasz Raubo
Aleksandra Sekuła
Ślub 14.08.2004 r Zielona Góra
Parafia Kościół pw Powywższenia
Krzyża
Agnieszka Sekuła