Logasol SKR - Buderus

Transkrypt

Logasol SKR - Buderus
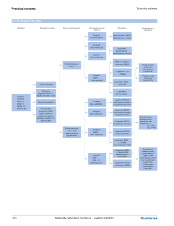
Przegląd systemu
Technika solarna
6.4 Przegląd systemu
Kolektor
Sposób montażu
Zakres zastosowań
Kompletna stacja
solarna
Regulacja
Logasol
KS0105 SM10
Moduł solarny SM10
(zabudowany w stacji)
Logasol
KS0105 SC20
Logasol
KS0105 SC40
Logamatic
SC20/SC40
(zabudowany w stacji)
EMS z modułem
solarnym SM10
Podgrzewanie
c.w.u.
Logamatic 2107
z FM244
Logasol
KS01…
(bez regulacji)
Logamatic 4000
z FM443
Ponad dachem
Logasol
CKN2.0
SKN4.0
SKS4.0
SKR6.1R
SKR12.1R
Podgrzewacz/
zasobnik
W dachu
(oprócz CKN2.0,
SKR6.1R, SKR12.1R)
Podgrzewacz
z syfonem
termicznym
Logalux SL
Podgrzewacz
biwalenty
Logalux SM
Logamatic
SC10/20/40
Na dachu płaskim
Na fasadzie
budynku 40-60°
(tylko kolektor
poziomy, oprócz
CKN2.0, SKR6.1R,
SKR12.1R)
Logasol
KS0105 SC20
Logamatic SC20
w kompetencji stacji
z czujnikiem powrotu
Logasol
KS0105 SC40
Logamatic SC40
w kompetencji stacji
z zestawem HZG
Logamatic SC20
z czujnikiem powrotu
Podgrzewanie
c.w.u. oraz
wspomaganie
ogrzewania
Logasol
KS01…
(bez regulacji)
Kombinowany
podgrzewacz/
zasobnik c.wu.
Logalux P...S
PL.../2S,
Duo FWS
Logamatic SC40
z zestawem HZG
Logamatic 4000
z FM443
oraz zestawem HZG
Logasol
KS01…
KS01...E
(bez regulacji)
104
Materiały techniczno-handlowe – wydanie 2013/01
Logamatic 4000
z FM443, FSS
zestawem HZG
oraz VS-SU
Logamatic SC40
z zestawem HZG
Kombinacja
biwalentnego
podgrzewacza
Logalux SM
lub podgrzewacza
z termosyfonem
Logalux SL,
z buforowym
zasobnikiem
Logalux PL
Technika solarna
Kolektory próżniowe Logasol SKR6.1R CPC / SKR12.1R CPC
6.1.4 Kolektory rurowe próżniowe Logasol SKR6.1R CPC / SKR12.1R CPC
Typ
Ilość rur
Nr katalogowy
SKR6.1R CPC
6
8 718 530 548
SKR12.1R CPC
12
8 718 530 549
Logasol SKR6.1R CPC/Logasol SKR12.1R CPC
Opis
Kolektory próżniowe Logasol SKR...R CPC budową przypominają termos. Konstrukcja ma kształt rury o podwójnych
ściankach, pomiędzy którymi panuje próżnia. Wewnętrzna rura szklana pokryta jest od środka powłoką selektywną.
Dzięki próżni absorber jest bardzo dobrze zaizolowany i może efektywnie odbierać ciepło nawet zimą. Wewnętrzna rura
styka się z cylindrem blaszanym odbierającym ciepło i przekazującym je dalej poprzez u-rurkę, w której płynie ciecz solarna.
Do zwiększenia wydajności kolektory Logasol SKR...R CPC wyposażono w lustro, które skupia promieniowanie słoneczne
z różnych kierunków i skupia je na rurze kolektora. Dzięki temu kolektor pracuje dobrze niezależnie od kierunku padania
promieni słonecznych. Dodatkowo selektywny absorber pochłania również promieniowanie rozproszone, które występuje
w pochmurne dni. Konstrukcja kolektorów Logasol SKR...R CPC posiada wbudowany dodatkowy przewód hydrauliczny
zapewniający jednostronne podłączenie rury „zasilającej” oraz „powrotnej” (Twin Tube), z lewej bądź prawej strony kolektora.
Zalety kolektorów słonecznych Logasol SKR...R CPC
• Przeznaczone do ogrzewania c.w.u. oraz/lub wspomagania pracy instalacji c.o.
• Elastyczność zabudowy dzięki dwóm wielkościom kolektorów.
• Wysoka sprawność rur kolektorów poprzez zastosowanie szkła borowo-krzemowego oraz napylonej azotynem
aluminiowym powłoki absorbera.
• Wydajna praca w każdych warunkach pogodowych dzięki systemowi luster typu CPC
(compound parabolic concentrator – zespolony koncentrator paraboliczny).
• Możliwość wymiany pojedynczych rur kolektora bez konieczności opróżniania instalacji.
• Wbudowany dodatkowy przewód hydrauliczny zapewniający jednostronne podłączenie rury „zasilającej”
oraz „powrotnej”, z lewej bądź prawej strony kolektora.
• Powierzchnia zewnętrzna (brutto): SKR6.1R CPC – 1,46 m², SKR12.1R CPC – 2,90 m².
• Powierzchnia czynna (dopływu światła): SKR6.1R CPC – 1,28 m², SKR12.1R CPC – 2,57 m².
• Pojemność absorbera: SKR6.1R CPC – 1,19 dm³, SKR12.1R CPC – 2,36 dm³.
• Waga kolektora: SKR6.1R CPC – 24 kg, SKR12.1R CPC – 44 kg.
• Wymiary (szer. x wys. x gł.): SKR6.1R CPC – 702 x 2083 x 95 mm, SKR12.1R CPC – 1392 x 2083 x 95 mm.
• Przeznaczone do montażu na dachu skośnym, płaskim oraz fasadach.
• Szybki i łatwy montaż dzięki modułowej budowie elementów składowych instalacji.
• Wyprodukowane Niemczech.
Materiały techniczno-handlowe – wydanie 2013/01
79
Kolektory próżniowe Logasol SKR6.1R CPC / SKR12.1R CPC
Technika solarna
Wymiary montażowe Logasol SKR6.1R CPC / SKR12.1R CPC
1392
2083
95
2083
95
702
S KR6. 1R CPC
S KR12. 1R CPC
Dane techniczne Logasol SKR6.1R CPC / SKR12.1R CPC
jednostka
Rurowy kolektor próżniowy Logasol
SKR6.1R CPC
SKR12.1R CPC
6
12
Ilość rur próżniowych
Powierzchnia zewnętrzna (powierzchnia brutto)
m²
1,46
2,9
Powierzchnia apertury (powierzchnia wejściowa światła)
m²
1,28
2,57
l
1,19
2,36
Stopień absorpcji
%
> 94
> 94
Stopień emisji
%
<6
<6
kg
24
44
η 0
%
64,4
64,4
k1
W/(m² ∙ K)
0,749
0,749
k2
W/(m² ∙ K2)
0,005
0,005
Wydajność cieplna
c
kJ/(m² ∙ K)
9,18
9,18
Znamionowy objętościowy strumień przepływu
V
l/h
46
92
°C
301
301
bar
10
10
> 525
> 525
Pojemność absorbera
Selektywność
Masa
Stopień sprawności
Efektywny współczynnik przewodzenia ciepła
Temperatura stagnacji
Max ciśnienie robocze
Minimalny uzysk cieplny kolektora (dla dopłat BAFA)
1)
kWh/(m² ∙ a)
RAL-UZ73 (Niebieski Anioł)
kryteria są spełnione
Numer rejestrowy DIN
011-7S1502 R
Potwierdzenie minimalnego uzysku cieplnego w oparciu o normę DIN 4757 przy stałym udziale pokrycia na poziomie 40 %, 200 l zużycia dziennego.
1)
80
Materiały techniczno-handlowe – wydanie 2013/01