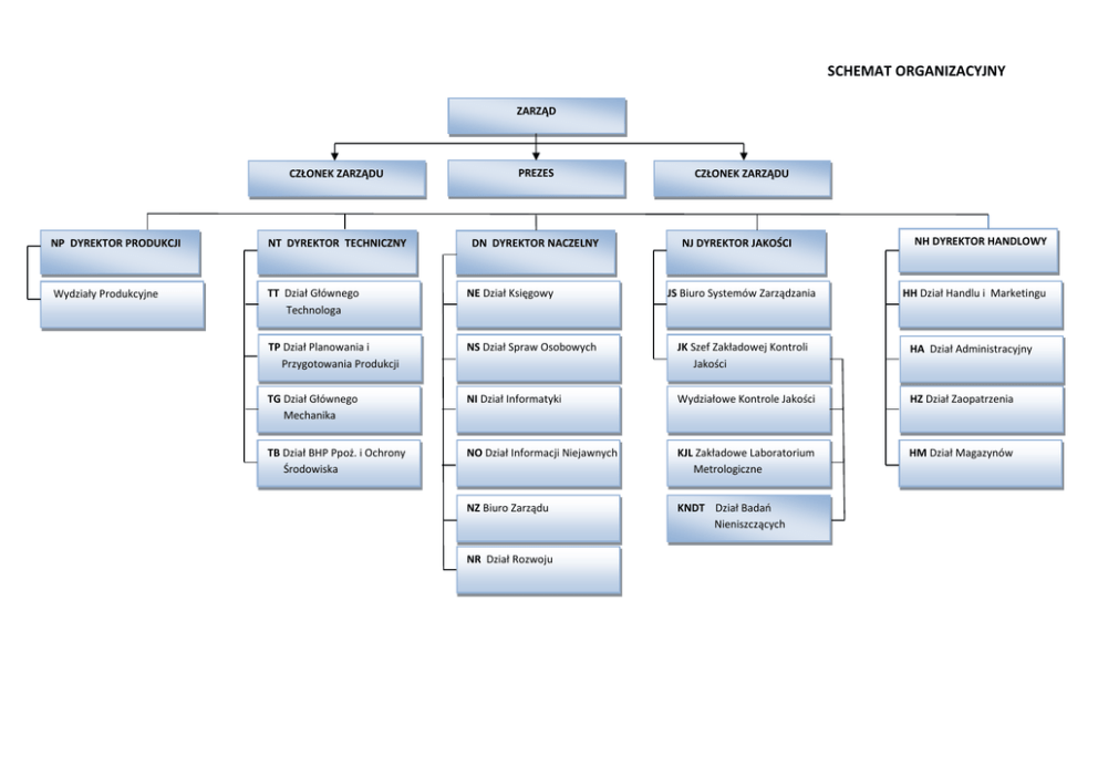
SCHEMAT ORGANIZACYJNY

Transkrypt

SCHEMAT ORGANIZACYJNY
SCHEMAT ORGANIZACYJNY
ZARZĄD
CZŁONEK ZARZĄDU
PREZES
NP DYREKTOR PRODUKCJI
NT DYREKTOR TECHNICZNY
DN DYREKTOR NACZELNY
Wydziały Produkcyjne
TT Dział Głównego
Technologa
NE Dział Księgowy
TP Dział Planowania i
Przygotowania Produkcji
CZŁONEK ZARZĄDU
NJ DYREKTOR JAKOŚCI
NH DYREKTOR HANDLOWY
JS Biuro Systemów Zarządzania
HH Dział Handlu i Marketingu
NS Dział Spraw Osobowych
JK Szef Zakładowej Kontroli
Jakości
HA Dział Administracyjny
TG Dział Głównego
Mechanika
NI Dział Informatyki
Wydziałowe Kontrole Jakości
HZ Dział Zaopatrzenia
TB Dział BHP Ppoż. i Ochrony
Środowiska
NO Dział Informacji Niejawnych
KJL Zakładowe Laboratorium
Metrologiczne
HM Dział Magazynów
NZ Biuro Zarządu
KNDT Dział Badań
Nieniszczących
NR Dział Rozwoju