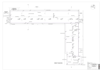
RYS NR 6 RZUT DACHU A

Transkrypt

RYS NR 6 RZUT DACHU A
B
ISTNIEJĄCY
BUDYNEK SZKOŁY
CZĘŚĆ ''B''
B
C
WIDOK 2
A
5 726
+7,35
rynna dachowa
ścianka attykowa obróbka blacha
r.s.
+7,70
ISTNIEJĄCA
SALA
GIMNASTYCZNA
pokrycie dachu - papa termozngrzewalna
ścianka attykowa
obróbka blacha
5%
5%
5%
instalacja odgromowa
758
+8,15
+8,15
wywiewka wentylacyjna
wywiewka wentylacyjna
wywiewka wentylacyjna
+8,55
1 080
+7,89
wywiewka wentylacyjna
wyłaz dachowy
ścianka attykowa
obróbka blacha
+8,45
+8,45
+8,45
+8,45
+8,45
+8,45
+8,45
+8,45
+8,45
+8,45
r.s.
5%
5%
5%
240
3%
598
+3,80
3%
+3,80
rynna dachowa
r.s.
+3,20
+3,30
3%
3%
instalacja odgromowa
wywiewka wentylacyjna
+7,35
82
+7,70
+7,35
rynna dachowa
ścianka attykowa obróbka blacha
7%
4 533
+7,45
+7,45
wywiewka wentylacyjna
+7,45
wywiewka wentylacyjna
B
wywiewka wentylacyjna
instalacja odgromowa
+7,35
+7,45
+6,70
ścianka attykowa obróbka blacha
wywiewka wentylacyjna
2 110
1 153
instalacja odgromowa
+7,45
2 451
+6,80
+7,30
2 728
antena TV
+7,45
pokrycie dachu - papa termozngrzewalna
+7,45
3%
+7,45
7%
3%
310
+2,60
wyłaz dachowy
blacha
wywiewka wentylacyjna
150
308
+7,45
+7,35
antena TV
+7,20
+7,35
+9,06
+7,65
ścianka attykowa obróbka blacha
954
+7,81
680
wywiewka wentylacyjna
680
ścianka attykowa obróbka blacha
4%
4%
antena TV
instalacja odgromowa
UWAGA!
RZUT DACHU
1.Nie odmierzać wymiarów z rysunku.
2.Przed przystąpieniem do prac projektowych wszelkie wymiary
sprawdzićw naturze.
pokrycie dachu - papa termozngrzewalna
+6,60
+6,90
1 240
+6,90
rynny i rura spustowa PCV
Nazwa
rysunku:
RZUT DACHU CZĘŚĆ ''A''- INWENTARYZACJA
ARCHITEKTONICZNA
Obiekt:
Rozbudowa Szkoły Podstawowej w Ładach
Urząd Gminy Raszyn
ul .Szkolna 2A, 05-090 Raszyn
Łady, Gmina Raszyn, ul Długa 49,
dz. nr ewid. 47, 111
Inwestor:
Adres
budowy:
Opracowali:
C
60
r.s.
rynna dachowa
rynny i rura spustowa PCV
mgr inż. arch. Ewa Kuklińska-Kiwak
mgr inż. arch. Anna Filipiak
INWENTARYZACJA
SKALA 1:100
LIPIEC 2012r.
P. BUDOWLANY
RYS. NR 6