LEGENDA: projektowana linia kablowa oœwietlenia ulicznego

Transkrypt

LEGENDA: projektowana linia kablowa oœwietlenia ulicznego
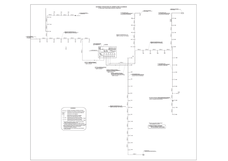
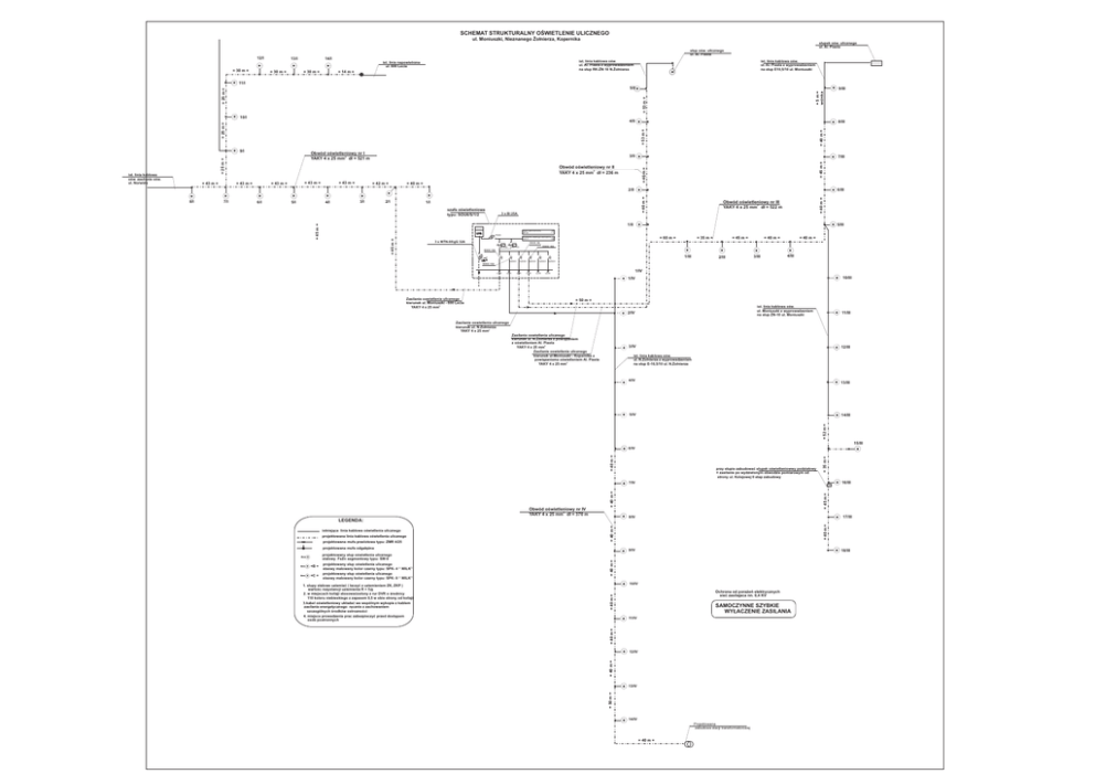
SCHEMAT STRUKTURALNY OŒWIETLENIE ULICZNEGO
ul. Moniuszki, Nieznanego ¯o³nierza, Kopernika
12/I
= 30 m =
13/I
= 30 m =
= 30 m =
s³upek oœw. ulicznego
ul. Al. Piasta
s³up oœw. ulicznego
ul. Al. Piasta
14/I
ist. linia kablowa oœw.
ul. Al. Piasta z wyprowadzeniem
na s³up RK-¯N 10 N.¯o³nierza
ist. linia napowietrzna
ul. 600 Lecia
= 14 m =
ist. linia kablowa oœw.
ul. Al. Piasta z wyprowadzeniem
na s³up E10,5/10 ul. Moniuszki
11/I
10/I
=5m=
wcinka
7/III
= 40 m =
= 43 m =
= 43 m =
= 43 m =
= 40 m =
3/II
Obwód oœwietleniowy nr II
YAKY 4 x 25 mm2 d³ = 236 m
= 40 m =
= 42 m =
= 45 m =
= 25 m =
Obwód oœwietleniowy nr I
YAKY 4 x 25 mm2 d³ = 521 m
= 43 m =
= 43 m =
8/III
= 53 m =
= 25 m =
4/II
9/I
ist. linia kablowa
oœw. zasilanie oœw.
ul. Norwida
9/III
= 53 m =
= 25 m =
5/II
2/II
2/I
6/III
1/I
szafa oœwietleniowa
typu: SOU6/S/1/2
3 x Bi 25A
= 40 m =
3/I
= 40 m =
4/I
5/I
Obwód oœwietleniowy nr III
YAKY 4 x 25 mm2 d³ = 522 m
5/III
1/II
kWh
R303
3 x WTN-00\gG 32A
Zegar astronomiczny
ZE-02
/1
Przeka¿nik zdalnego sterowania
PZS-5
/2
= 35 m =
= 60 m =
= 40 m =
= 45 m =
= 40 m =
S303C 6A
K1 63A
S303C 16A
K2 63A
S303C 10A
1/III
LTL 00
3xS301
3xS301 3xS301
2/III
3/III
4/III
3xS301 3xS301
S303C 10A
Lz35
Lz35
Lz35
Lz35
Lz35
1/IV
Lz35
10/III
1/IV
Zasilanie oswietlenia ulicznego
kierunek ul. Moniuszki - 600 Lecia
2
YAKY 4 x 25 mm
= 50 m =
ist. linia kablowa oœw.
ul. Moniuszki z wyprowadzeniem
na s³up ¯N-10 ul. Moniuszki
2/IV
Zasilanie oswietlenia ulicznego
kierunek ul. N.¯o³nierza z powi¹zaniem
z oœwietleniem Al. Piasta
2
YAKY 4 x 25 mm
Zasilanie oswietlenia ulicznego
kierunek ul.Moniuszki - Kopernika z
powi¹zaniemz oœwietleniem Al. Piasta
2
YAKY 4 x 25 mm
11/III
3/IV
12/III
ist. linia kablowa oœw.
ul. N.¯o³nierza z wyprowadzeniem
na s³up E-10,5/10 ul. N.¯o³nierza
4/IV
13/III
5/IV
14/III
= 52 m =
Zasilanie oswietlenia ulicznego
kierunek ul. N.¯o³nierza
2
YAKY 4 x 25 mm
15/III
przy s³upie zabudowaæ s³upek oœwietleniowwy podzia³owy
= zasilanie po wydzielonym obwodzie pomiarowym od
strony ul. Kolejowej II etap zabudowy
= 35 m =
= 40 m =
6/IV
16/III
projektowana linia kablowa oœwietlenia ulicznego
projektowana mufa przelotowa typu: ZMR 4/25
projektowana mufa odga³ê¿na
1. s³upy stalowe uziemiaæ ( ³aczyæ z uziemieniem ZK, ZKP )
wartoœc rezystancji uziemienia R < 5
2. w miejscach kolizji stosowaæos³ony z rur DVR o œrednicy
110 koloru niebieskiego z zapasem 0,5 w obie strony od kolizji
3.kabel oœwietleniowy uk³adaæ we wspólnym wykopie z kablem
zasilania energetycznego rêcznie z zachowaniem
szczególnych œrodków ostroznoœci
4. miejsce prowadzenia prac zabezpieczyæ przed dostêpem
osób postronnych
18/III
= 40 m =
9/IV
10/IV
Ochrona od pora¿eñ elektrycznych
sieæ zasilajaca nn. 0,4 KV
= 40 m =
=C =
projektowany s³up oœwietlenia ulicznego
staowy malowany kolor czarny typu: SPK- 4 “ WILK”
projektowany s³up oœwietlenia ulicznego
staowy malowany kolor czarny typu: SPK- 8 “ WILK”
SAMOCZYNNE SZYBKIE
WY£ACZENIE ZASILANIA
11/IV
= 40 m =
=B =
12/IV
= 40 m =
projektowany s³up oœwietlenia ulicznego
stalowy FeZn segmentowy typu: SW-9
= 45 m =
= 40 m =
istniej¹ca linia kablowa oœwietlenia ulicznego
17/III
8/IV
LEGENDA:
= 40 m =
Obwód oœwietleniowy nr IV
YAKY 4 x 25 mm2 d³ = 370 m
= 40 m =
7/IV
13/IV
= 50 m =
6/I
= 45 m =
7/I
= 45 m =
8/I
14/IV
Projektowana
zabudowa stacji transformatorowej
= 40 m =