Schemat blokowy: Model obliczeniowy spawanych węzłów

Transkrypt

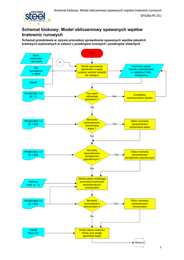
Schemat blokowy: Model obliczeniowy spawanych węzłów
Schemat blokowy: Model obliczeniowy spawanych węzłów kratownic rurowych
SF028a-PL-EU
Schemat blokowy: Model obliczeniowy spawanych węzłów
kratownic rurowych
Schemat przedstawia w zarysie procedurę sprawdzania spawanych węzłów płaskich
kratowych wykonanych w całości z przekrojów rurowych i przekrojów otwartych.
Dane
elementów
i typ węzła
Siły
wewnętrzne
w węźle
Start
A
Określ usytuowanie
elementów w węźle
(wybierz wartość zakładki
lub odstępu)
Geometria węzła,
łącznie z mimośrodem
e, zakładką O albo
odstępem g
SN040
PN-EN1993-1-8
§7.1.2
Czy węzeł
odpowiada
potrzebom ?
Nie
Zmodyfikuj
rozmieszczenie węzłów
Tak
Oblicz momenty
spowodowane
sztywnością węzła
Tak
PN-EN1993-1-8
§5.1.5(3)
Momenty
spowodowane
sztywnością
węzła ?
Nie
PN-EN1993-1-8
§5.1.5(4)
Momenty
spowodowane
obciąŜeniem
poprzecznym ?
Tak
Oblicz momenty
spowodowane
obciąŜeniem poprzecznym
Tak
Oblicz mometny
spowodowane
mimośrodem
Nie
Wymiary
pasa, d0 , h0
PN-EN1993-1-8
§5.1.5(5)
Określ zakres moŜliwego
pominięcia momentów
spowodowanych
mimośrodem
Momenty
spowodowane
mimośrodem ?
Nie
SN040
Punkt 2.2
YES waŜności
Określ zakres
biorąc pod uwagę
geometrię węzła
Strona 2
1
Schemat blokowy: Model obliczeniowy spawanych węzłów kratownic
rurowych
SF028a-PL-EU
Strona 2
Ze
strony 1
Geometria węzła
odpowiada zakresowi
waŜności modelu ?
Zmiana
geometrii?
Nie
Tak
Idź
do A
Nie
Design from first
principles
Tak
Momenty
w węźle ?
Tak
Strona 3
Nie
SN040
Punkt 5
Oblicz nośność węzła
na siły osiowe
Ni,Rd
Nie
SN040
Punkt 4
Ni,Ed < Ni,Rd ?
Tak
Skoryguj geometrię
układu konstrukcyjnego
Określ detale spoin
i grubość spoin
Powtórz analizę
Koniec
SN040
Punkt 6
2
Schemat blokowy: Model obliczeniowy spawanych węzłów kratownic
rurowych
SF028a-PL-EU
Strona 3
Ze
strony 2
SN040
Punkt 5
Oblicz dla węzła nośność na siły
osiowe, nośność na momenty
w płaszczyźnie węzła i na
momenty z płaszczyzny węzła
Ni,Rd Mip,i,Rd Mop,i,Rd
SN040
Punkt 5
Warunek
interakcji OK?
Tak
Określ szczegóły spoin
i grubość spoin
Nie
Skoryguj geometrię układu
konstrukcyjnego
Powtórz analizę
SN040
Punkt 6
Koniec
3
Schemat blokowy: Model obliczeniowy spawanych węzłów kratownic
rurowych
SF028a-PL-EU
Quality Record
RESOURCE Title
Schemat blokowy: Model obliczeniowy spawanych węzłów kratownic
rurowych
Reference(s)
ORIGINAL DOCUMENT
Name
Company
Date
Created by
Francisco Rey
Labein
Technical content checked by
Jose A. Chica
Labein
1. UK
G W Owens
SCI
19/4/06
2. France
A Bureau
CTICM
13/4/06
3. Sweden
B Uppfeldt
SBI
19/4/06
4. Germany
C Müller
RWTH
13/4/06
5. Spain
J Chica
Labein
19/4/06
G W Owens
SCI
14/8/06
Editorial content checked by
Technical content endorsed by the
following STEEL Partners:
Resource approved by Technical
Coordinator
4
Schemat blokowy: Model obliczeniowy spawanych węzłów kratownic
rurowych
SF028a-PL-EU
Wrapper Information
Title
Schemat blokowy: Model obliczeniowy spawanych węzłów kratownic rurowych
Series
Description
Schemat przedstawia w zarysie procedurę sprawdzania spawanych węzłów płaskich
kratowych wykonanych w całości z przekrojów rurowych i przekrojów otwartych.
Access Level Expertise
Practitioner
Identifiers
Filename
SF028a-PL-EU.vsd
Resource Type
Schemat blokowy
Viewpoint
Engineer
Subject
Application Area(s)
Budynki przemysłowe
Dates
Created Date
13/02/06
Format
Category
Last Modified Date
Checked Date
Valid From
Valid To
Languages
Contacts
Polski
Author
Francisco Rey, Labein
Checked By
Jose A. Chica, Labein
Approved By
Editor
Last Modified By
Keywords
kratownica, węzeł, dźwigary kratowe, rury kwadratowe, rury, rury prostokatne
See Also
Eurocode Reference
Worked Examples
Commentary
Discussion
Other
Coverage
National Applicability
EU
Special
Instructions
5