Dyrektor Zespołu Szkół Kształcenia Ustawicznego

Transkrypt

Dyrektor Zespołu Szkół Kształcenia Ustawicznego
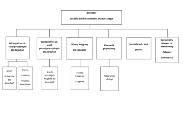
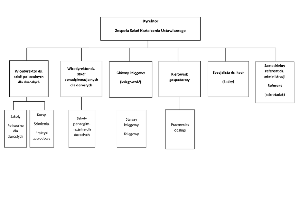
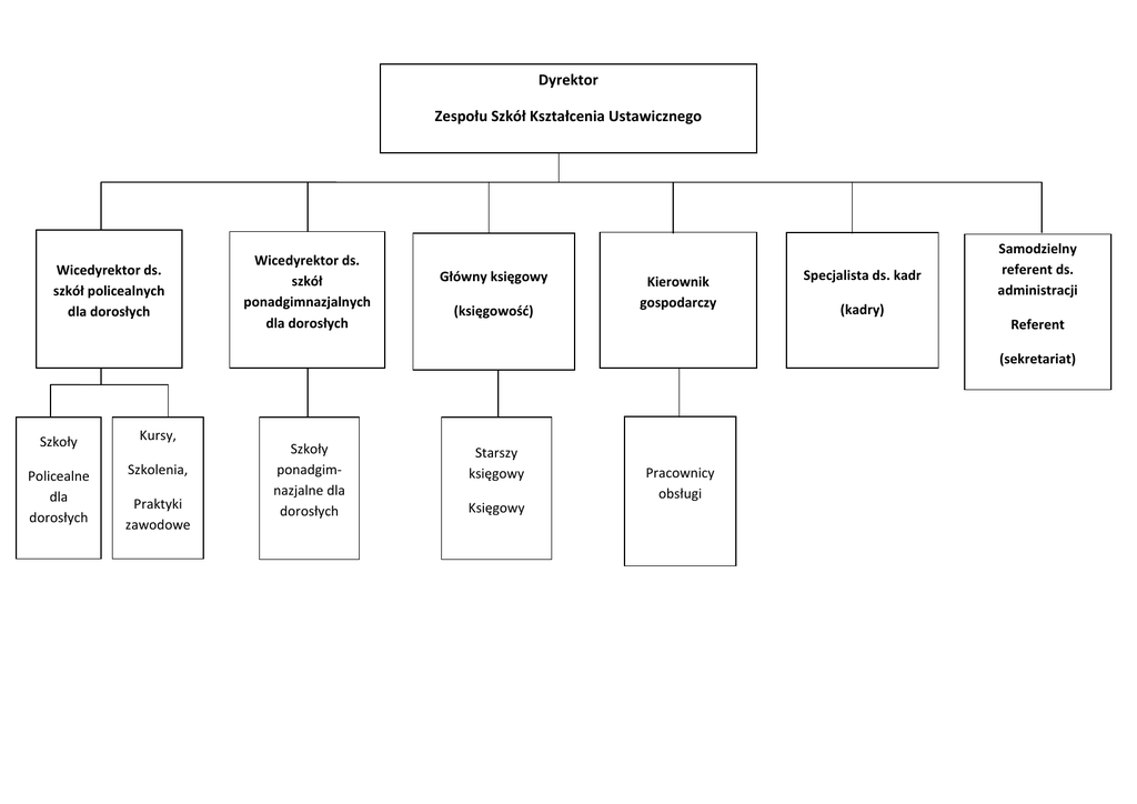
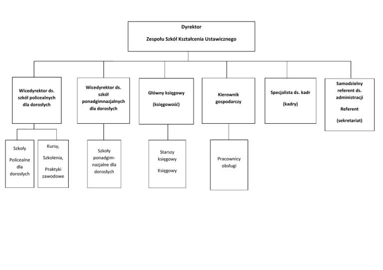
Dyrektor
Zespołu Szkół Kształcenia Ustawicznego Wicedyrektor ds. szkół policealnych dla dorosłych Wicedyrektor ds. szkół ponadgimnazjalnych dla dorosłych Główny księgowy (księgowość) Kierownik gospodarczy Specjalista ds. kadr Samodzielny referent ds. administracji (kadry) Referent (sekretariat) Szkoły Kursy, Policealne dla dorosłych Szkolenia, Praktyki zawodowe Szkoły ponadgim‐
nazjalne dla dorosłych Starszy księgowy Księgowy Pracownicy obsługi