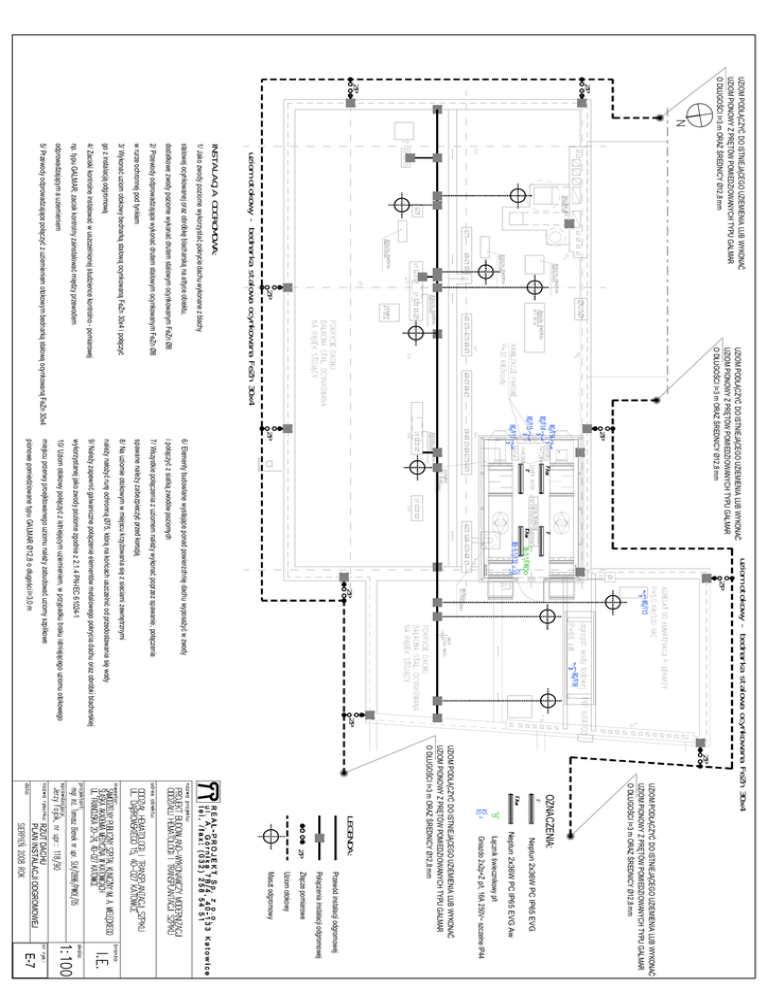
INSTA LA CJA ODGROMOW A: LEGENDA : uziom otokowy

Transkrypt

INSTA LA CJA ODGROMOW A: LEGENDA : uziom otokowy
UZIOM POD CZY DO ISTNIEJ CEGO UZIEMIENIA LUB WYKONA
UZIOM PIONOWY Z PR TÓW POMIEDZIOWANYCH TYPU GALMAR
O D UGO CI l=3 m ORAZ REDNICY Ø12,8 mm
ZP
ZP
ZP
dodatkowe zwody poziome wykona drutem stalowym ocynkowanym FeZn Ø8
stalowej ocynkowanej oraz obróbk blacharsk na attyce obiektu,
7/ Wszystkie po czenia z uziomem nale y wykona poprzez spawanie, po czenia
i po czy z siatk zwodów poziomych
6/ Elementy budowlane wystaj ce ponad powierzchni dachu wyposa
ZP
Neptun 2x36W PC IP65 EVG
Neptun 2x36W PC IP65 EVG Aw
cznik wiecznikowy p/t
Gniazdo 2x2p+Z p/t, 16A 250V~ szczelne IP44
LEGENDA:
E-7
Po czenia instalacji odgromowej
cze pomiarowe
Uziom otokowy
Maszt odgromowy
RZUT DACHU
PLAN INSTALACJI ODGROMOWEJ
ZP
Przewód instalacji odgromowej
UZIOM POD CZY DO ISTNIEJ CEGO UZIEMIENIA LUB WYKONA
UZIOM PIONOWY Z PR TÓW POMIEDZIOWANYCH TYPU GALMAR
O D UGO CI l=3 m ORAZ REDNICY Ø12,8 mm
2
OZNACZENIA:
UZIOM POD CZY DO ISTNIEJ CEGO UZIEMIENIA LUB WYKONA
UZIOM PIONOWY Z PR TÓW POMIEDZIOWANYCH TYPU GALMAR
O D UGO CI l=3 m ORAZ REDNICY Ø12,8 mm
uziom otokowy - bednarka stalowa ocynkowana FeZn 30x4
ZP
2/ Przewody odprowadzaj ce wykona drutem stalowym ocynkowanym FeZn Ø8
spawane nale y zabezpieczy przed korozj
2
w rurze ochronnej pod tynkiem
8/ Na uziomie otokowym w miejscu krzy owania si z sieciami zewn trznymi
ZP
3/ Wykona uziom otokowy bednark stalow ocynkowan FeZn 30x4 i po czy
nale y na
ZP
go z instalacj odgromow
9/ Nale y zapewni galwaniczne po czenie elementów metalowego pokrycia dachu oraz obróbki blacharskiej
ZP
ZP
UZIOM POD CZY DO ISTNIEJ CEGO UZIEMIENIA LUB WYKONA
UZIOM PIONOWY Z PR TÓW POMIEDZIOWANYCH TYPU GALMAR
O D UGO CI l=3 m ORAZ REDNICY Ø12,8 mm
uziom otokowy - bednarka stalowa ocynkowana FeZn 30x4
INSTALACJA ODGROMOWA:
4/ Zaciski kontrolne instalowa w uszczelnionej studzience kontrolno - pomiarowej
wykorzystanej jako zwody poziome zgodnie z 2.1.4 PN-IEC 61024-1
1/ Jako zwody poziome wykorzysta pokrycie dachu wykonane z blachy
np. typu GALMAR; zacisk kontrolny zainstalowa mi dzy przewodem
10/ Uziom otokowy po czy z istniej cym uziemieniem, w przypadku braku istniej cego uziomu otokowego
w zwody
odprowadzaj cym a uziemieniem
miejscu przerwy proejktowanego uziomu nale y zabudowa uziomy szpilkowe
rur ochronn Ø75, któr na ko cach uszczelni od przedostawania si wody
5/ Przewody odprowadzaj ce po czy z uziemieniem otokowym bednark stalow ocynkowan FeZn 30x4
pionowe pomiedziowane typu GALMAR Ø12,8 o d ugo ci l=3,0 m