procedura MŚ

Transkrypt

procedura MŚ
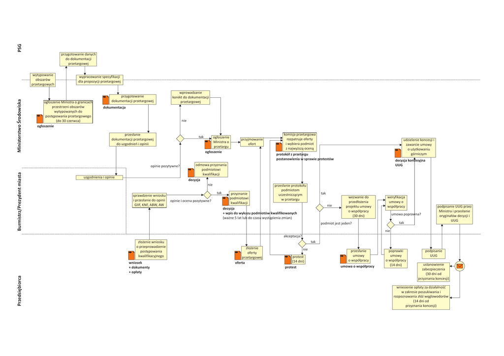
PSG
przygotowanie danych
do dokumentacji
przetargowej
Ministerstwo Œrodowiska
wytypowanie
obszarów
przetargowych
wypracowanie specyfikacji
dla propozycji przetargowej
og³oszenie Ministra o granicach
przestrzeni obszarów
wytypowanych do
postêpowania przetargowego
(do 30 czerwca)
og³oszenie
przygotowanie
dokumentacji przetargowej
wprowadzanie
korekt do dokumentacji
przetargowej
dokumentacja
nie
przes³anie
dokumentacji przetargowej
do uzgodnieñ i opinii
tak
Burmistrz/Prezydent miasta
opinie pozytywne?
uzgodnienia i opinie
og³oszenie
Ministra o
przetargu
og³oszenie
przyjmowanie
ofert
komisja przetargowa
rozpatruje oferty
i wybiera podmiot
z najwy¿sz¹ ocen¹
udzielenie koncesji i
zawarcie umowy
o u¿ytkowaniu
górniczym
protokó³ z przetargu
postanowienia w sprawie protestów
decyzja koncesyjna
UUG
odmowa przyznania
podmiotowi
kwalifikacji
decyzja
nie
sprawdzenie wniosku
i przes³anie do opinii
GIIF, KNF, ABW, AW
tak
opinie i ocena pozytywne?
przes³anie protoko³u
podmiotom
uczestnicz¹cym
w przetargu
tak
przyznanie
podmiotowi
kwalifikacji
decyzja
+ wpis do wykazu podmiotów kwalifikowanych
(wa¿ne 5 lat lub do czasu wyst¹pienia zmian)
nie
wezwanie do
przed³o¿enia
projektu umowy
o wspó³pracy
(30 dni)
weryfikacja
umowy o
wspó³pracy
umowa poprawna?
tak
podmiot jest jeden?
podpisanie UUG przez
Ministra i przes³anie
orygina³ów decyzji i
UUG
nie
akceptacja?
z³o¿enie wniosku
o przeprowadzenie
postêpowania
kwalifikacyjnego
Przedsiêbiorca
wniosek
+ dokumenty
+ op³aty
tak
z³o¿enie
oferty
przetargowej
oferta
nie
protest
(14 dni)
protest
przes³anie
umowy
o wspó³pracy
umowa o wspó³pracy
poprawki
umowy
o wspó³pracy
(14 dni)
podpisanie
UUG
ustanowienie
zabezpieczenia
(30 dni od
przyznania koncesji)
wniesienie op³aty za dzia³alnoœæ
w zakresie poszukiwania i
rozpoznawania z³ó¿ wêglowodorów
(14 dni od
przyznania koncesji)