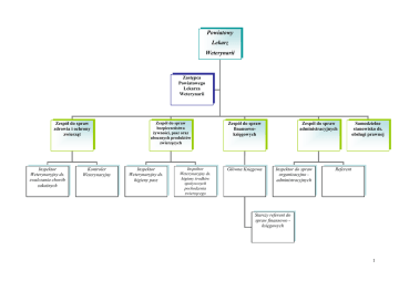
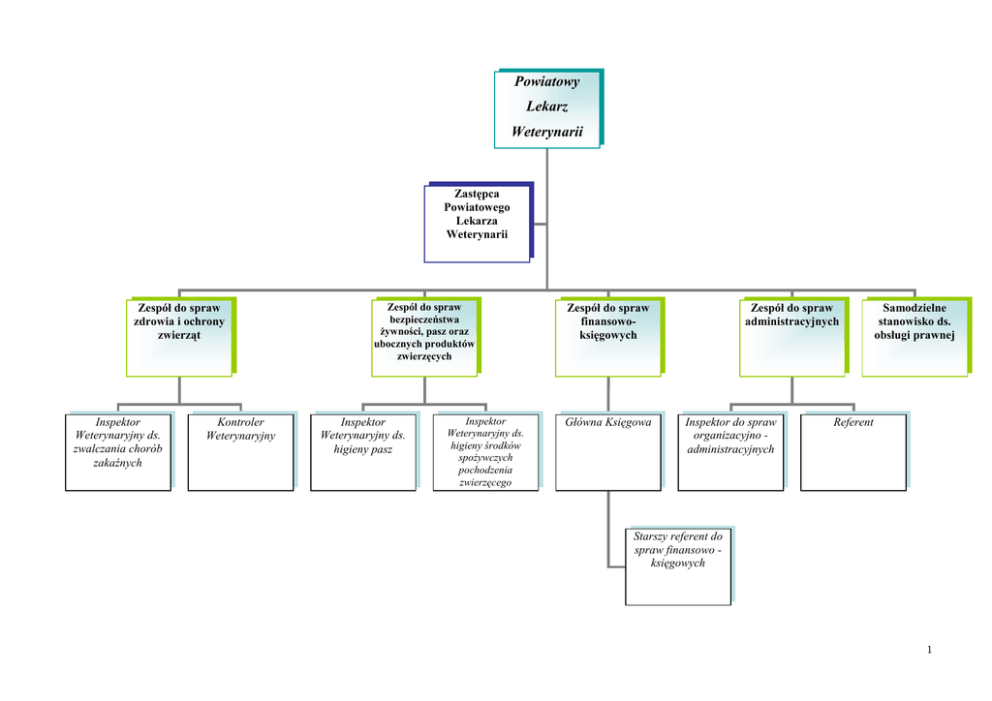
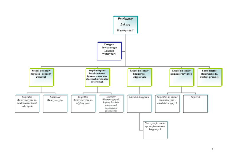
Powiatowy Lekarz Weterynarii - Powiatowy Inspektorat Weterynarii

Transkrypt

Powiatowy Lekarz Weterynarii - Powiatowy Inspektorat Weterynarii
Powiatowy
Lekarz
Weterynarii
Zastępca
Powiatowego
Lekarza
Weterynarii
Zespół do spraw
zdrowia i ochrony
zwierząt
Inspektor
Weterynaryjny ds.
zwalczania chorób
zakaźnych
Kontroler
Weterynaryjny
Zespól do spraw
bezpieczeństwa
Ŝywności, pasz oraz
ubocznych produktów
zwierzęcych
Inspektor
Weterynaryjny ds.
higieny pasz
Inspektor
Weterynaryjny ds.
higieny środków
spoŜywczych
pochodzenia
zwierzęcego
Zespół do spraw
finansowoksięgowych
Główna Księgowa
Zespół do spraw
administracyjnych
Inspektor do spraw
organizacyjno administracyjnych
Samodzielne
stanowisko ds.
obsługi prawnej
Referent
Starszy referent do
spraw finansowo księgowych
1