doczz
  • Wejść
  • Rejestracja
Katalog

Schemat organizacyjny

download Reklamacja

Transkrypt

Schemat organizacyjny
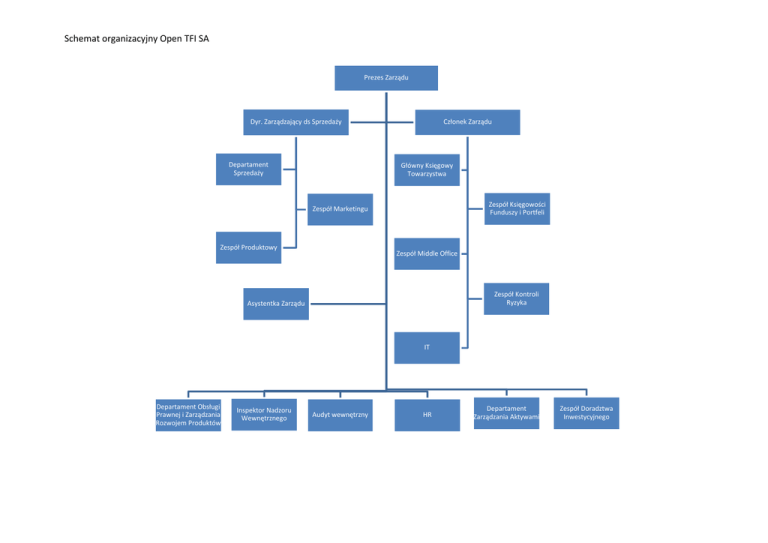
Schemat organizacyjny Open TFI SA
Prezes Zarządu
Dyr. Zarządzający ds Sprzedaży
Departament
Sprzedaży
Członek Zarządu
Główny Księgowy
Towarzystwa
Zespół Księgowości
Funduszy i Portfeli
Zespół Marketingu
Zespół Produktowy
Zespół Middle Office
Zespół Kontroli
Ryzyka
Asystentka Zarządu
IT
Departament Obsługi
Prawnej i Zarządzania
Rozwojem Produktów
Inspektor Nadzoru
Wewnętrznego
Audyt wewnętrzny
HR
Departament
Zarządzania Aktywami
Zespół Doradztwa
Inwestycyjnego

Podobne dokumenty

Kontakt | Mapy potrzeb zdrowotnych

Kontakt | Mapy potrzeb zdrowotnych

Bardziej szczegółowo

Struktura organizacyjna NWAI Dom Maklerski S.A. Departament

Struktura organizacyjna NWAI Dom Maklerski S.A. Departament

Bardziej szczegółowo

Struktura organizacyjna AXA TFI S.A.

Struktura organizacyjna AXA TFI S.A.

Bardziej szczegółowo

SCHEMAT ORGANIZACJI SPÓŁKI IB TOWARZYSTWO FUNDUSZY

SCHEMAT ORGANIZACJI SPÓŁKI IB TOWARZYSTWO FUNDUSZY

Bardziej szczegółowo

struktura organizacyjna metlfe tfi

struktura organizacyjna metlfe tfi

Bardziej szczegółowo

Podstawowa Struktura Organizacyjna Domu Maklerskiego

Podstawowa Struktura Organizacyjna Domu Maklerskiego

Bardziej szczegółowo

Prezes Zarządu Schemat organizacyjny Oney Polska Zarząd Oney

Prezes Zarządu Schemat organizacyjny Oney Polska Zarząd Oney

Bardziej szczegółowo

prezes zarządu pion kontroli i wsparcia członek zarządu dyrektor

prezes zarządu pion kontroli i wsparcia członek zarządu dyrektor

Bardziej szczegółowo

Prezes Zarządu Schemat organizacyjny Oney Polska

Prezes Zarządu Schemat organizacyjny Oney Polska

Bardziej szczegółowo

Forum Biznesu Polska-Palestyna 17 września 2014 r. Miejsce

Forum Biznesu Polska-Palestyna 17 września 2014 r. Miejsce

Bardziej szczegółowo

Generuj PDF z tej stronie - Straż Graniczna Centralny Ośrodek

Generuj PDF z tej stronie - Straż Graniczna Centralny Ośrodek

Bardziej szczegółowo

Pozycja 2020 DPTJ.61.47.2015 (word) JS

Pozycja 2020 DPTJ.61.47.2015 (word) JS

Bardziej szczegółowo
2026 © doczz.pl
O nas | DMCA / GDPR | Nadużycie